大家可以加一下
2026西北农林科技大学考研群
本文的材料都会发在群里
2026考研专业课考研大纲变化总述
314数学、315化学、414植物生理学与生物化学、415动物生理学与生物化学是属于农学联考的专业课考试科目,农学联考是由中国农业大学牵头,西北农林科技大学、南京农业大学、华中农业大学、四川农业大学、华南农业大学等等学校参与的研究生入学考试。
考研大纲:314数学、315化学、414植物生理学与生物化学、415动物生理学与生物化学每年会由教育版直接公布。一般是每年的9月左右,【教育部教育考试院】发布”全国硕士研究生招生考试农学门类考试大纲“这本书,里面会包括最新的大纲以及最近两年的真题和答案。
1
下图是“人教版2026年全国硕士研究生招生考试农学门类考试大纲”的样子
2
大纲变动:2026年414植物生理学与生物化学大纲无变动。
3
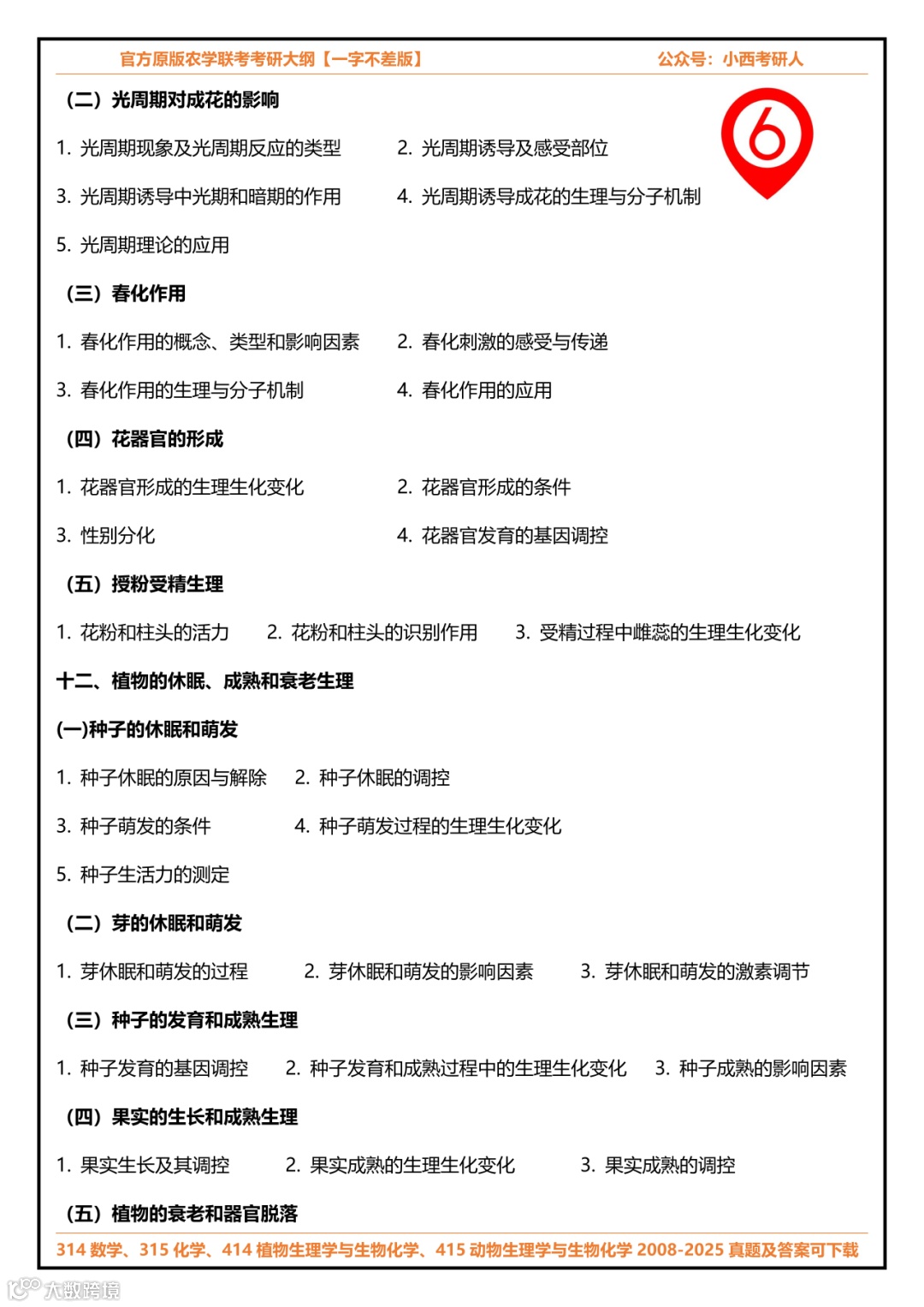
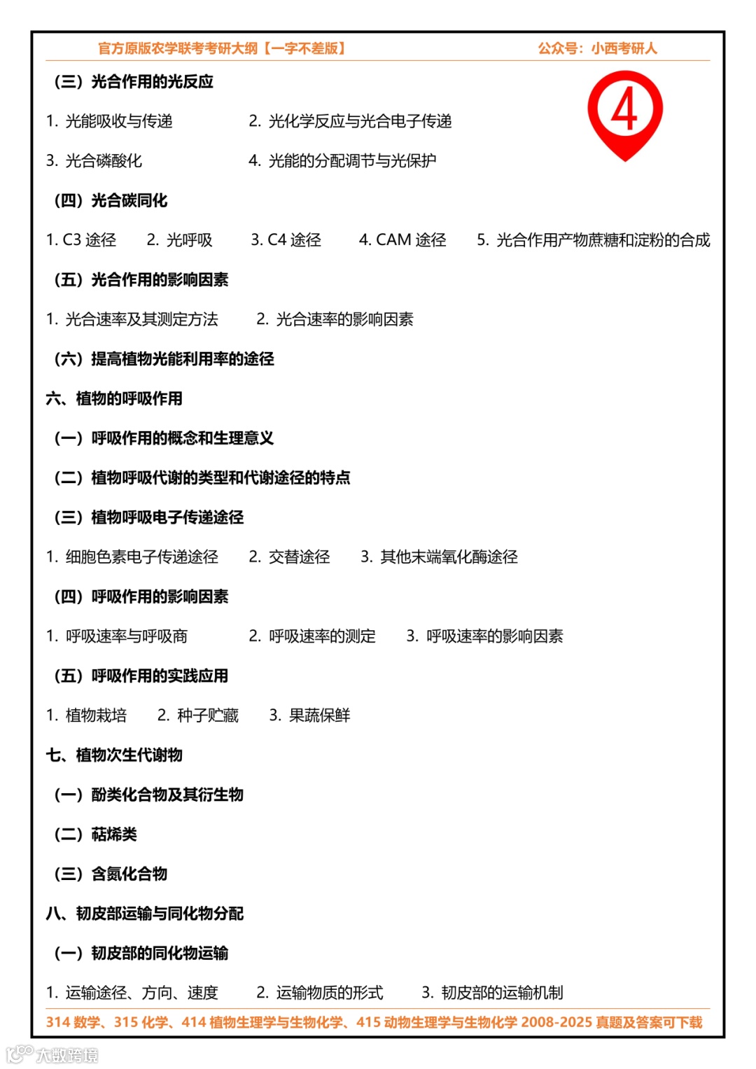
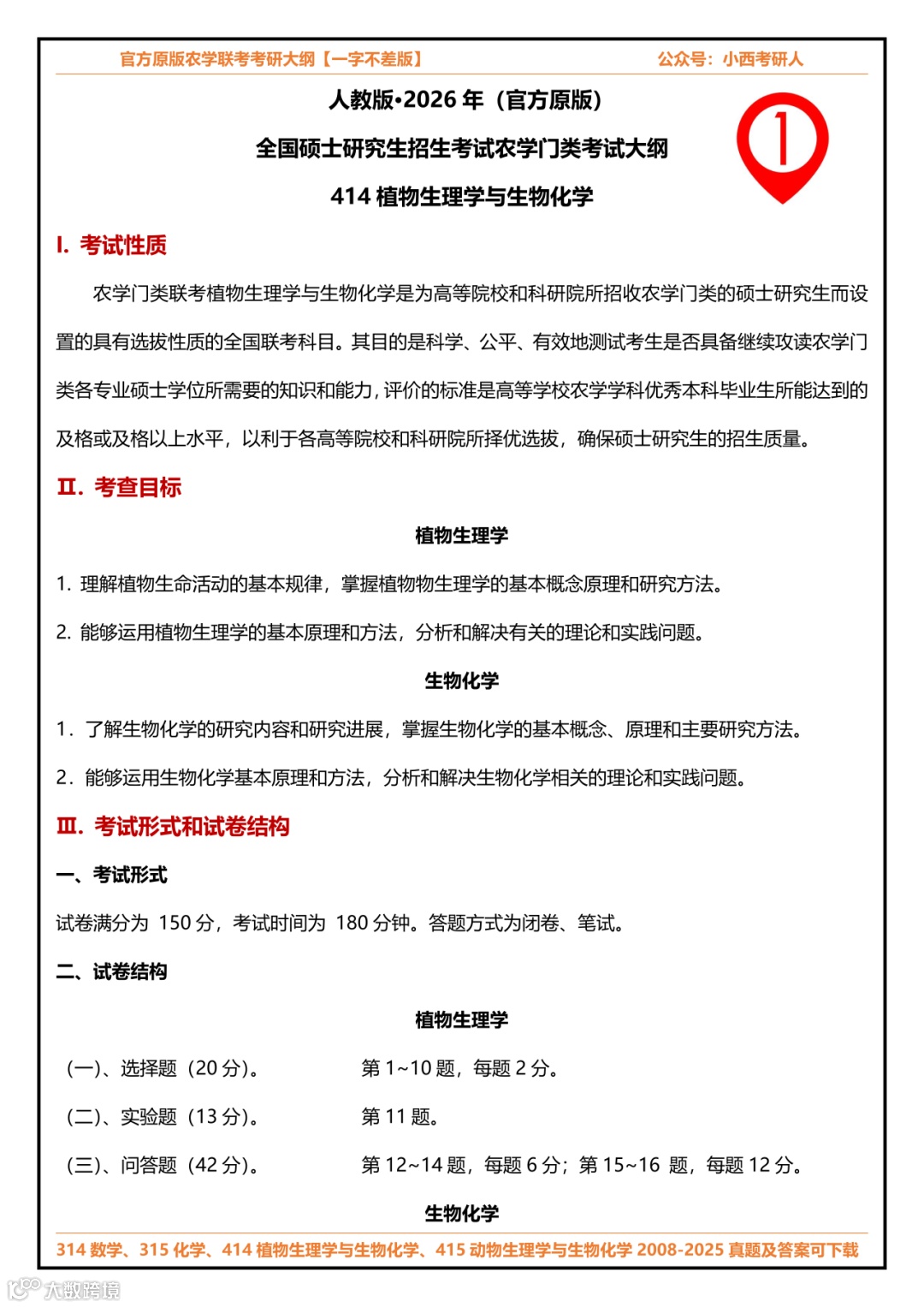
以下是414植物生理学与生物化学官方考研大纲原文
(如果图片版大家不方便打印出来,可以直接回复414植物生理学与生物化学考研大纲获得高清PDF原版下载链接)
END
往期文章
1
2
3
4
5
6
7
回复以下 关键词 获取更多信息:
历年真题 | 考试大纲 | 招生简章 | 专业目录 | 复录比 | 分数线 | 录取名单 | 复习经验 | 初试资料 | 专业课答题纸 | 报名流程 | 辅导班 | b站 | 小红书
学姐拍了拍你并请你帮她点一下“分享”和“在看”

