大家可以加一下
2026西北农林科技大学考研群
本文的材料都会发在群里
请特别注意
本初试备考复习经验的讲座是2025考研上岸的学长学姐在今年年初讲给2026考研即将要备考初试、参加初试的同学听的。
那我们会不会给2027考研即将要备考初试、参加初试的同学邀请2026考研上岸的学长学姐来讲初试备考复习经验的讲座?答:会的!大家关注群里面或者公众号【小西考研人】就好啦。
前言:之前在2026西北农林科技大学考研群内邀请了2025西农植物保护学院准研一高分上岸学长讲了关于专硕的考研初试复习的指导讲座。为了方便当时没能看直播的同学,经过用心的整理,我们将一个多小时的录播讲座主体内容手敲成了文字word版。
主讲人介绍:
2025西北农林科技大学考研
植物保护学院资源利用与植物保护专业
准研一高分上岸学长
录播回放视频如下:
植物保护学院资源利用与植物保护专业—1.考情篇
植物保护学院资源利用与植物保护专业—2.公共课复习经验篇(考研政治、考研英语)
植物保护学院资源利用与植物保护专业—3.339农业知识综合一+874植物保护概论专业课复习经验篇
植物保护学院资源利用与植物保护专业—4.冲刺阶段复习经验及常见问题答疑篇
文字详细总结如下:
首先学长介绍了2025年植物保护学院资源利用与植物保护专业的考情分析,之后给大家分享了公共课和专业课复习经验,最后在问答环节中解答了考生的很多相关问题。大家可以根据这些信息来准备初试。
一、自我介绍
本人参与了2025考研,本科学校山东农业大学,已拟录取。
初试成绩359分,专业排名第12,复试排名第16 。
公共课成绩:126
专业课成绩:233
以下是我个人的复习经验分享,希望可以使大家在今后复习中,少走一些弯路。在给学弟学妹们提供参考的同时,也祝愿大家可以找到适合的自己的学习方法,明年实现心中所愿!
二、考情分析
1. 招生专业目录【官方】
【鉴史】【2025年】西北农林科技大学考研植保学院专业型硕士【095132资源利用与植物保护】专业招生目录(主要看拟招人数,也就是录取名额 )
2. 招录情况总览【官方】
【鉴史】【2025年】西北农林科技大学考研植保学院专业型硕士【095132资源利用与植物保护】专业招录情况总览(主要看里面的拟招统考生人数、一志愿进复试人数和拟录取统考生总人数,用来判断不同时间点招生名额的更新变化以及在复试时刷人的数量情况)
3. 历年名额扩招情况【官方】
【鉴史】【历年】西北农林科技大学考研植保学院专业型硕士【095132资源利用与植物保护】专业历年招生名额扩招情况(主要看里面每年拟招生多少人同时实际招生多少人,根据往年的扩招情况来判断2026考研是否还会扩招)
4. 历年各种分数线统计【官方】
【鉴史】【历年】西北农林科技大学考研植保学院专业型硕士【095132资源利用与植物保护】专业历年各种分数线统计(主要看里面本专业的校线是多少;能进复试的最低分数是多少、录取的最低分数是多少,用来判断本专业要想进复试的话自己需要努力到什么程度,也辅助自己定一个能录取的目标奋斗分数)
注:所有成绩统计均排除专项计划(退役大学生士兵计划、少数民族骨干计划)等特殊情况。
5. 初试分数段分布统计【官方】
【鉴史】【2025年】西北农林科技大学考研植保学院专业型硕士【095132资源利用与植物保护】专业录取的学生中初试成绩分数段分布情况的饼状图(主要看里面在所有录取的学生中哪个分数段人数录取比较多,各分数段的录取是不是均衡的,用来判断刚过分数线是不是没有机会录取?高分过线是不是一定不会被刷掉?)
6. 复试分数段分布统计【官方】
【鉴史】【2025年】西北农林科技大学考研植保学院专业型硕士【095132资源利用与植物保护】录取学生中复试成绩笔试、面试成绩分数段所占百分比(主要看里面在所有录取的学生中笔试和面试的成绩分数段的分布情况,主要用来判断在复试时大家的笔试分数和面试分数一般都能考多少分?在哪个分数段的人数比较多?)。需要提别提醒的是,这里统计的样本是“拟录取的学生”,也就是说:我们统计的是能录取的学生的成绩,在笔试或者面试中被刷掉的学生的成绩并没有被统计进来,换句话说 你要是想录取的话最起码要达到这里的最低分才行的,不要以为随便准备一下,所有人的复试都可以拿到饼状图里的高分了,切勿抱有侥幸心理。
7. 四六级通过与否统计【官方】
【鉴史】【2025年】西北农林科技大学考研植保学院专业型硕士【095132资源利用与植物保护】录取学生中四六级通过率的分布情况饼状图统计(主要看里面在所有已经录取的学生中通过四级的有多少人,通过六级的有多少人,四六级都没通过的有多少人?用来判断有无四六级对复试时的录取是否有影响,存不存在歧视?)需要提别提醒的是,过了四级or六级or None跟年份有很大的关系,有可能今年大部分都过了六级,有可能去年大部分都没过四级,关于四六级和下面的本科出身、应往届的情况不能孤立的看单一一年的,应该至少看三年的情况来综合做出判断四六级到底有没有影响。
8. 本科出身及应往届统计【官方】
【鉴史】【2025年】西北农林科技大学考研植保学院专业型硕士【095132资源利用与植物保护】录取学生中本科出身及应往届的分布情况饼状图统计(主要看里面在所有已经录取的学生中本科出身双非的有多少人,出身985、211的有多少人,往届的学生有多少人?用来判断本科出身的好坏对复试时的录取是否有影响,存不存在歧视?)
三、公共课复习经验
(一)政治经验分享
1.题型结构
2.复习时间安排
6月份—暑假,徐涛强化课《核心考案》or《精讲精练》
边听边做《1000题》一刷(马原、毛中特、近代史、思修法基,写在草稿纸上)、二刷(写在书本上,并标注知识点)
9-10月份,《1000题》三刷(错题)
11月份,腿姐技巧课,
肖八选择题多刷,写在草稿纸上,各机构模拟卷刷选择题(腿四,徐八、米六)
12月份,肖四选择题3刷,主要背大题(按大类整理,系统背诵)
(二)英语二经验分享
1、题型和分值
①完形填空 20*0.5
②阅读理解 20*2
③新题型 5*2
④翻译 15
⑤作文 10+15
2、复习时间安排
3-6月份,背单词(APP墨墨背单词和不背单词,红宝书or恋恋有词)
7-8月份,阅读,搭配真题(英语一)训练(控制时间15min每篇)
9-10月份,阅读真题(英语二)训练,4篇连作,控制时间50-60min并二刷,搭配翻译、新题型、完型
10-11月份,三刷阅读,二刷翻译、新题型、完型,背作文
12月份,背作文,22 23 24年真题模拟
3、个人经验分享
(1)单词
《红宝书考研英语词汇》墨墨,百词斩等
(2)阅读
颉斌斌,田静,唐迟
(3)翻译
田静、陈曲
(4)新题型
(5)作文
田静、周思成陈曲
一定要动手写,整理自己的模板,切记不要直接套用书上的范文
(6)完形填空
技巧:4-6个A,4-6个B
4-6个C,4-6个D
四、专业课复习经验
专业课难度怎样?/压分吗?/考查特点如何?/西农好考吗?
(1)难度小,不压分,给分高,一志愿报考人数相对较少,报考的学生百分之九十来自于双非院校,且我身边考研报考农科类专硕的人上岸率接近百分之百。
(2)试卷特点:相比于统考(考查理解),自命题试卷考察层次简单,多为记忆型;背熟,考试写上即可得分。考察范围广而深度较浅,考考生知识广度和积累。
(3)命题风格:“基础占50%+30%中等难度+20%难”。
(4)为什么选择西农:性价比高,低分上名校,陕西省985、211院校众多,且聚集在西安,西安高校考研热度大,西北农林地处杨凌,考研热度很小,甚至比很多211还要好考。
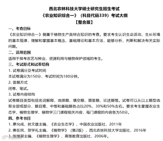
(一)339农业知识综合一复习经验分享
1、339农业综合知识一题型分布
植物生理学:近几年主要是:名词解释、简答题、论述题(之前也考过选择题、填空题,选择涉及一些简单的计算)
农业生态学:名词解释、简答题、论述题
植物学:名词解释、简答题、论述题(之前也考过选择题、填空题)
2、参考书的选择
3、命题分析
特点:中规中矩,且易把握出题规律,甚至能猜到真题。
农业生态学:考察更为综合,中等难度,需要熟悉并理解课本/基础知识/学科框架
4、备考建议
5、339农业知识综合一各题型复习经验
(1)名词解释分析
背诵的时候可以把名词写在本上,自己看着名词背诵,重要的是一定要对应,不要背混背叉
名词解释可能会跟往年考题有所重复。
植物生理学有的章节的比较难,容易背混,植物学,农业生态学比较简单好记但一定要背熟。
(2)简答题分析
考的不难,很多基础性的题目,很少有怪题。
注意养成根据得分点作答的习惯,紧扣得分点。
简答字数不用过多,答出关键句。
(3)分析题要点
难度中等。
平时总结关键点,关键点背熟,相关的语句也要记得大概,到时候有话可说。
分析题不能写的太少,尽量多点,同样分点作答,注意卷面。
6、339农业知识综合一复习经验
植物育种学
背诵内容适中,简答题条理性比较强,但是有些概念比较难记,所以要经常复习,否则很容易忘记。
植物生理学
是内容最多的一个科目,几乎每一章都有较多需要掌握的知识,但是结合理解,背诵比较容易。
植物学
前面的章节知识点可以进行对比背诵,例如各种组织的特征、功能,根和茎的初生和次生结构等,最后三章中知识点较少,可以结合历年真题进行学习,不重要的内容可以直接略过。
大家在学习过程中要将每个科目的所有知识串联起来,最好不要学完一部分再学下一部分,而是整体进行学习后再多次复习,因为知识都是有联系的,整体学习有助于记忆。
7、339农业知识综合一整体复习流程
(一)基础阶段 到八月中下旬
1.复习顺序:建议先植物生理学因为较难,花费时间较多),然后是植物学,最后是生态学。也可以根据自己的情况调整。农业生态学最简单,在复习时可以分出点时间回顾植物生理学和植物学。
2.这阶段主要是用书复习。在复习过程中写好笔记,以便之后复习。小红书有总结好的重点笔记,可以补充。同时,可以用思维导图构建知识的框架。
3.在看完一章的内容之后,马上去做本章的章节测试,检测自己的学习成果,有不会的返回去回顾一下。
(二)拔高阶段 到10月底
1.经过第一阶段的学习,已经了解了各部分大概的内容,主要是背诵。植物生理学和植物学可以放下书,主要背诵学习指导那两本书,里面重点大题,名词解释等大部分与真题相似,同时知识点几乎包含。农业生态学主要背诵课本。
2.不要过分在意题目,主要是吃透知识点,这样不管怎么变换题目都能够答上来。
3.最晚九月份也要开始背诵了,背的时候也要回顾之前的内容,加深记忆。
4.尽可能攻克重难点(考的可能不太大,但是也要注意一下),如果搞不懂,先背基础的,背熟。
5.要有解题思路可以形成一个自己的答题模板。
(三)冲刺阶段 到考前
1.已经背诵了一到两遍,这时要反复背诵记得不牢的内容。
2.如果还是有不懂的地方,或者很难的部分,就不管了,重点,基础性的知识背熟。
3.看真题:真题很重要!一定要好好利用。农综一会有重复的题,因此真题上的题以及相关内容要背熟。
8、339农业知识综合一重要知识点汇总
备注
本部分划重点内容已整理成图,框架清晰、一目了然。不过,学长在直播讲座中详细解析了多个考点的命题角度,讲解远比图片丰富。强烈建议大家抽空回看完整视频,把静态框架和动态讲解结合起来,才能真正把重点吃透。
植物学
植物生理学
农业生态学
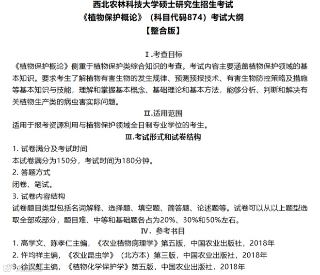
(二)874植物保护概论复习经验
1. 题型
名词解释、简答题、论述题
2.参考书目
3.命题分析
(1)科目特点:2021考研开始出题,往年真题资料较少
(2)三大主科+西北农林科技大学特色(小麦、苹果+蔬菜+昆虫分类)+实验
4.备考建议
(1)主要考的病害有:小麦、玉米、水稻、苹果、温室蔬菜等;常考的昆虫有:半翅目害虫:农药可能会考的点:生物源农药、农药发展趋势、吸收式口器和咀嚼式口器害虫的用药、常见病害的用药。
(2)23年考试病理、昆虫、农药题目数量1:1:1,2021年之前只考农药,因此21年之前的题目可以用来复习农药。
(3)请多多关注植保学院的官网,里面会更新近期老师们的科研成果,多多阅读,有益无害。
(4)论述题综合病害,虫害,农药三部分于一个题,综合性极强,这个题一旦答好,受到改卷人的认可,进入复试后,你最后大概率是能上岸的。
5.备考经验
(1)以《植物保护概论》为指导,对本专业所学进行大概了解。整理框架,结合真题(其他院校)背诵基本知识点。
(2)强化三大主科的学习:《普通昆虫学》《普通病理学》《植物化学保护》分侧重点,全面细致学习。
(3)反复练习背诵。
(4)对于昆虫的学习,你需要总结具有吸收式口器的昆虫种类,记住它,如果在遇到其他种类的虫子,口器可以默认为咀嚼式口器。
(5)对于昆虫用药,吸收式口器用药和咀嚼式口器用药,是可以总结成模板的。
(6)完成第4第5点,你的874会学的越来越轻松。
6.植物保护学概论重要知识点汇总
备注
本部分划重点内容已整理成图,框架清晰、一目了然。不过,学长在直播讲座中详细解析了多个考点的命题角度,讲解远比图片丰富。强烈建议大家抽空回看完整视频,把静态框架和动态讲解结合起来,才能真正把重点吃透。
7.874植物保护概论复习方法总结
及25年真题风格详述
874植物保护概论最常考的部分是前第二、三、四和七章。
25年之前重题率非常高,所以一定要把所有的真题全部背过(非常重要)。
(三)冲刺阶段关于心态上的调整
1、调整心态,巩固基础
2、做好规划,坚持到底(每天坚持一点,每天加油一次,每天鼓励一次。)
3、整理错题,多多温习
4、劳逸结合,作息规律(不必每一分钟都在学习,但求学习中的每分钟都有收获)
(四)冲刺阶段整体复习时间安排
11月新安排—强化冲刺阶段
现阶段 政治最慢应该是怎么样的进度:11月复习至少 1 轮
最好是怎样的进度:一刷基本完结,肖秀荣1000题,错题纠正。腿姐背诵手册带背,准备肖八
现阶段 英语最慢是怎样的进度:11月复习至少 1 轮
最好是怎样的进度:所有题型课程完结。真题二刷中
现阶段 专业课 最慢是怎样的进度:11月复习至少2 轮
最好是怎样的进度:总结资料背诵三轮,真题练习背诵中
时间安排:专业课日均有效复习时间5-6小时,英语3小时,政治3小时。
11月勿忘事项:
①本月需进行模考
②11月下旬,手中资料应全部完结。
(五)冲刺阶段 专业课 复习方法指导
【复习方法和时间安排】
大家复习到现在,其实心里早已有自己的方法。但是不管哪种复习方法,其实都脱离不了以下几种材料
①课本 课本是一切知识点、一切考点的来源,相当于复习宝典。最正确的复习方法就是应该从课本开始,系统性的完成课本的一轮、二轮的复习,并自行建立个人知识系统。874,339课本内容比较多,注意提炼总结。
②本科生课件 课件是重点化的课本 。
③笔记、讲义 笔记/讲义的作用是毋庸置疑的基本等同于重点化的本科生课件。
④历年真题和答案 真题的复习时至关重要的,历年来的考研真题都是在原有真题的基础上进行的延伸和变形,当然也不乏将往年真题直接套用的情况。
⑤章节练习题 知识点要在题目中使用才能更好的理解与记忆,不进行练习的知识点犹如空中楼阁,无根浮萍,在面对相似题目时,无法快速反应,进而不能形成完整的知识体系
⑥按照章节一章一章的整理名词解释汇总、按照章节一章一章的整理简答论述汇总
你只需要将每一章可能会考的名词解释、简答都专门汇总整理出来,进行背诵与理解,当一轮、二轮复习之后,在去寻找各个章节直接的关联知识点,将其串联,形成自己的知识框架即可。
⑦ 期末试卷 本质上西农本科生的期末试卷超级超级重要,原题也一定会很多很多。
⑧模拟试题 在中后期检验自己的复习深度和对知识点的掌握水平,这是冲刺阶段用的。
以植物学为例子,梳理好大框架小框架。
五、初试全程班试听课
关于专业课初试全程班的详细问题请联系柚子学姐,微信扫一下即可添加:
六、答疑时间
1、怎么一直在网上看到西农植保专硕会爆呢?
应该不会,其实就算报的人再多,对最终进复试的人影响不大,因为大部分考研的人实际上是不学的,而且西农考试难度小、不压分,大部分考生都是双非院校。
2、学长,毕业后能干啥你考虑过嘛?
因为西农是985,考公比较有优势,个人偏向体制内,今年西农招聘会我也看了,企业给的工资还是蛮高的。
3、西农是不是山东和河南考生多?
山东、河南、陕西这几个地方比较多,还有一部分甘肃的。
4、专硕读博是不是要考?
可以不考,现在博士都是推荐制,只不过学术读博相对更容易一些。
5、听说农业生态学考题很活是嘛?
西农出题特点是重点突出,深度较浅,基本上150分的题里面120分你平时都应该见过。农业生态学的名词解释和简答是很固定的,重点非常突出,但是论述题很活,是一个涉及很广泛的大题。
6、今年会不会改书呢,之前直播说可能会修改?
我觉得应该不会,改书的话变动应该也不会特别大。
7、学长你每天学多久呀?
我算比较懒的,大概八点起床,差不多九点开始学到十二点,午睡休息到两点,然后两点学习到六点,吃个晚饭,接着从七点学到十一点左右,但是概率是比时间更重要的。
8、专业课背几遍比较好呢?
我背了至少七八遍,听着多其实除了前两遍慢一些后面就会越背越快。
9、植物生理学听说大部分从课本配套的习题集里面出,真的吗?
这个我不知道,植物生理学其实考的重点很突出的,只要抓住重点考试就可以的。
10、重点就看真题把握吗?
真题占大头,还要看本科生期末试题、课后题。
11、我看网课上有的知识点书上有但是老师没讲,我还需要背吗?
课本东西太多了,一轮打基础建议结合课本,之后就主要看资料书。
12、是不是几个学院的339都一样呀?
是一样的。
13、螨类也要背嘛,我的学姐说不用背?
不是重点,但最好还是背一背。
14、现在,农学院的真题卷有参考价值吗?
价值不大。
15、化学防治是只背药剂?
病害和药剂这么多,全背下来不现实,个人推荐找几种广谱类杀菌剂、杀虫剂、除草剂背。
16、昆虫目类后面的科要不要背呀?
一定要背。
17、名词解释有没有拉丁文或者简写?
化保会有英文简写。
18、874多久一轮复习结束合适,可以直接背吗?
这个得看个人。不可以,直接背有点多,尤其病害虫害很多不是重点,背了白背,一定要总结重点。
19、课本重要,还是资料重要;要想专业课考高点,主要背课本还是资料?
你如果56月问我的话那就是课本重要,现在的话就不要再看课本浪费时间了,直接背资料。
20、26的英语和政治难度会怎么样呢?
肯定会下降,因为今年太难了。
21、留早一点的题保持手感可以吗?
不太建议,因为早期的题和现在差距较大,建议留20年之后的题找手感。还有时间的话可以二刷。
22、考英语二,做英语一有必要吗?
不是很必要,因为英一太难了,可以9、10月做,11月之后就没必要了。
23、复试的时候导师会卡四六级吗?
不会的,很多人都没过四六级,过六级是一个加分项,但没过也不会卡你。
24、面试的话歧视跨专业吗?
我觉得面试老师都挺和蔼的,而且只要你初试分够高,这些都不重要,跨专业考植保的还是挺多的。
25、第一遍背完什么都记不住是正常的吗?
太正常了,我第一遍背完回头看感觉跟没学过一样。
26、复试会考英语口语吗?
会的,准备2-3分钟的英语自我介绍,英语口语就考察这个。
27、跨专业,本科绩点看吗?
我记得是不看的。
28、复试笔试难吗?
不难,我当时没怎么准备都考了将近八十。
END
往期文章
1
2
3
4
5
6
7
8
9
10
11
回复以下 关键词 获取更多信息:
历年真题 | 考试大纲 | 招生简章 | 专业目录 | 复录比 | 分数线 | 录取名单 | 复习经验 | 初试资料 | 专业课答题纸 | 报名流程 | 辅导班 | b站 | 小红书
学姐拍了拍你并请你帮她点一下“分享”和“在看”

