请特别注意
本复试备考复习经验的讲座是2023考研上岸的学长学姐在今年(2024年)年初讲给2024考研即将要备考复试、参加复试的同学听的。
那我们会不会给2025考研即将要备考复试、参加复试的同学邀请2024考研上岸的学长学姐来讲复试备考复习经验的讲座?答:会的!大家关注群里面或者公众号【小西考研人】就好啦。考完初试之后大家什么都不要想、什么都不需要做。先睡个三天三夜,然后再玩个三天三夜,然后再吃个三天三夜,然后回家,最后再备考复试,完全来得及。
ps:学姐我当时考完试回去睡了接近20个小时
前言:之前在2024西北农林科技大学3000人考研群内邀请了2023西农农学院高分上岸学姐讲了关于专硕的考研复试复习的指导讲座。为了方便当时没能看直播的同学,经过用心的整理,我们将一个多小时的录播讲座主体内容手敲成了文字word版,如下。
主讲人介绍:
2023西北农林科技大学考研农学院农艺与种业专业
研一在读高分学姐
录播回放视频如下
文字详细总结如下:
首先,恭喜大家顺利完成初试科目的考核,辛苦啦!那么今天我们将解决:找准自身定位、如何进行准备,了解复试流程以及内容,解答你的所有疑惑。
首先学姐介绍了考研复试的整体时间线和农学院农艺与种业专业的考情分析及专项计划汇总,之后给大家分享了复试详细流程及个人备考经验,最后在答疑环节回答了考生的很多问题,大家可以根据这些信息来准备复试。
一、考研复试时间线
首先恭喜取得了优异成绩的同学,戒骄戒躁继续认真备考复试,没有取得理想成绩的同学也不要气馁,复试准备的好,也有逆风翻盘的机会,你我皆是黑马。
值得提醒的是:在复试之前,可能会有公开招考计划的调整,因为每一个老师的招生指标,是到复试结束的时候才会确定的,最后可能会进行一到两名的扩招(每个导师),不会有太多名额。
1. 考研整体时间线
方便大家对整体的考研时间进度有宏观了解,尤其后续复试、调剂、录取通知书发放的时间做到心里有数。
2. 最近3年西北农林科技大学及农学院跟复试相关的时间节点
大家注意对比各节点的时间,以此判断2024考研的情况
二、农学院-农艺与种业专业历年复试分数线、复录比、录取名额、调剂情况详细分析汇总流程、分值占比及考情录取名额分析
1.【鉴史】农学院-农艺与种业专业 历年复试分数线、历年录取分数线(主要看进复试的最低成绩、录取的最低成绩就可以,用来判断复试的竞争激烈程度)
注:①只要接收调剂考生的专业,一志愿只要过了国家线均有参加该专业的复试资格。
②拟录取初试最低成绩中包括调剂的考生
2. 【鉴史】2023西北农林科技大学考研 农学院各专业招生人数、报考人数、录取人数、调剂人数、扩招人数情况分析(主要看里面的公开招考人数、一志愿进复试人数和实际录取总人数)
①拟招生人数(不含推免):这是西农官方9月招生目录公布的数据,不包含推免人数。这个数是学校初步预估的人数,后面的“可接受公开招考人数”才是最终学校要招生的准确人数。
②可接受公开招考人数:此数据和“拟招生人数”其实是一个意思,只不过这个数据是西农在2022年9月份招生专业目录发布完以后,是根据“实际保研的名额”进行调整的数据。
③一志愿拟录取人数:第一志愿被录取的总人数
④复试调剂录取人数:西农只有在生源不足的情况下才会招收调剂生,大家记得多关注官网信息,或者定时看我们的群内消息。
PS:西农只有在生源不足的情况下才会招收调剂生,2023年农学院生源充足,所以没有招收调剂考生。
三、 2023年农学院专项计划汇总
四、农学院-复试详细流程及学姐个人备考经验指导
1. 农学院-农艺与种业专业 复试录取方案解读
重要提醒!重要!重要!重要!
我是2023考研上岸西北农林科技大学农学院的学生,所以我接下来讲的是线下复试的所有的流程和亲历。今年还是线下复试,接下来由我向大家简单介绍一下线下复试流程:
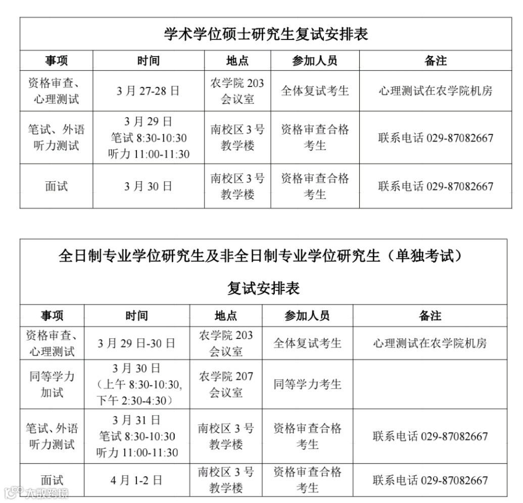
2. 农学院-各专业 2023考研复试流程和时间安排
复试流程和时间安排 概述
复试流程和时间安排 学姐个人亲历
农学院的线下复试包括五个环节
笔试【 作物学知识综合(作物栽培学、育种学),分值100分,复试占比20%】、
听力测试【不计入成绩 】
面试【自我介绍+学生PPT汇报+外语能力考核+专业知识考核+专家综合提问,分值100分,复试占比80%】、
心理测试【不计分,不及格不录取】、
体检【不计分,不及格不录取】
所以复试的备考复习 基本就是围绕着以上五个环节开展的,其中英语听力测试、心理测评和体检不计分,所以实际的备考是围绕着:
笔试-作物学知识综合(作物栽培学、育种学)
面试-自我介绍+学生PPT汇报+外语能力考核+专业知识考核+专家综合提问
另外:还有一个前置的非常重要的环节-联系导师
(一)资格审查
(1)资格审查需提交材料(以下审核材料均为原件):
①西北农林科技大学2023年研究生招生复试诚信承诺书(本人手写签名,附件2);
②“准考证”、有效“身份证”或“军官证”原件及一份复印件,1寸免冠照片1张;
③毕业生须提供毕业证书和电子注册备案表,应届生须提供学生证和学籍认证在线报告;
④“全国英语四六级证书或加盖公章的成绩单”原件及复印件1份(国家成绩单未下发的考生,须持教务处加盖红章的成绩单);
⑤大学期间“成绩单”原件(加盖学校教务处公章)或档案中成绩单复印件(加盖档案单位公章);
⑥“思想政治考核表”(手写签名同时加盖党章)(附件3);
⑦“个人简历”:包括业务和科研能力、毕业论文、外语水平等;
⑧同等学力毕业证书、课程成绩单、公开发表的学术研究论文原件(学术学位)。
注:所有审查材料均为原件;考生须按照以上顺序提前整理好各项材料到指定地点进行审查;凡未进行资格审查或资格审查不通过者不能参加复试。
(2)注意事项:
①要求 来西农复试之前一定把所有的材料准备好,未进行资格审查或资格审查未通过的考生一律不予录取,资格审查材料弄虚作假一经发现,取消录取资格。
②成绩单要求是必须加盖公章的。如果你从教务系统上下载的成绩单没有公章,记得找你们辅导员加盖公章。
③思想政治考核表:这个考核表是由党组织部门出具的,“党组织部门”是指能对考生的政治表现负责的管理部门,如:组织部、党总支、党支部等。应届的学生一般来说是找你们学院的辅导员,辅导员会告诉你是去你们学院的院总党支部还是学院下面的学生党支部。二战、三战的学生如果你是党员,那么去你的党组织关系的所在党支部;如果你不是党员,一般是去你的档案保管所在的管理部分如人才市场等。注意:里面的评价内容,一般是你自己先填好、写好,拿给党组织审核盖章。
思想政治考核表样式展示
④个人简介:这个其实就是你的简历,所以不管是从哪个角度考虑【邮件(联系导师争取名额时会用)、邮件的附件-简历(联系导师争取名额时会用) 、“个人简历及自述”(复试前资格审查时和复试的面试官会用】、自我介绍(复试时的面试时会用)】,你都应该好好打磨你的邮件(即简历、即个人简历及自述、即自我介绍)。他们的核心主体内容一样!
⑤英语四六级:如果你过了四六级,那固然好。如果你没过六级或者四级也没过,不要过分的担心。四六级不会影响你的复试面试成绩,更不会影响到你的笔试成绩。所以与其做无畏的担忧,不如知不足而后勇,花更多的时间对笔试和面试的各个环节认真踏实复习。
(二)笔试
学姐个人亲述
(1)笔试形式、内容以及分值占比
①笔试形式:现场复试
② 笔试科目考《作物学知识综合》,复试涉及范围较广,主要考察作物栽培学和作物育种学。
③ 笔试成绩占复试总成绩比重:总成绩(满分500)=(初试成绩500分)×50%+[复试笔试成绩(满分100分)×1.0+复试面试成绩(满分100分)×4.0]×50%
★特别需要说明的是:西农的复试都是先笔试后面试的,在复试笔试的时候,大家的考试内容、真题试卷都是一样的。复试笔试或面试成绩低于60分和体检不合格者,均不得录取。
(2)《作物学知识综合》试卷结构题型、考试时间、复试考试大纲
①试卷结构题型:近几年的复试笔试题型都不太一样。
线下复试时考试题型名词解释简答论述题,而且题量较大,作物育种学和作物栽培学各50分。
②考试时间及满分:笔试考试时间120分钟,满分100分。
③复试考试大纲:西北农林科技大学历来不公布复试大纲,任何地方都不会有的。
《作物学知识综合》主要考察作物栽培学和作物育种学相关的内容。推荐复试参考书目如下:
A B C
A. 作物育种学总论(第三版),张天真主编,中国农业出版社
B. 作物栽培学各论北方本(第二版),于振文主编,中国农业出版社
C. 作物栽培学总论(第三版),曹卫星主编,科学出版社
★特别需要说明的是:因为复试考察范围比较广,除了上述推荐的课本外,如果你的复试备考的比较早(时间充足)还可以把作物育种学各论这本书也看一下。
农学院专硕复试备考指南(小红书):小红书中涉及到笔试的内容如下
小红书包含7大板块:
1、复试经验篇
2、联系导师篇
3、笔试篇(作物学知识综合)
4、面试英文自我介绍篇
5、面试英语口语问答篇
6、面试英文文献翻译篇
7、考情及过线录取分析篇
(三)面试
时间:4月1、2日
内容:面试主要考核考生的思想品德、专业知识、实践能力、外语口语表达及应用能力、思维敏捷程度和心理素质等。对考生既往学业、一贯表现、科研能力、综合素质和思想品德等情况的全面考查。
面试满分为100分,每个面试小组专家成员为5-13人,每位考生面试时间不少于20分钟。
面试形式、内容、要求以及分值占比
① 面试的形式:线下面试。
② 面试内容:主要考核考生的思想品德、专业知识、实践(实验)能力、外语口语表达及应用能力、思维敏捷程度和心理素质等。
③ 面试满分:100分,每个面试小组专家成员为5-13人,每位考生面试时间不少于20分钟。
④ 面试成绩占复试总成绩比重:总成绩(满分500)=(初试成绩500分)×50%+[复试笔试成绩(满分100分)×1.0+复试面试成绩(满分100分)×4.0]×50%
★特别需要说明的是:面试成绩占总复试成绩的80%,比重占比很大,并且面试成绩低于60分即使总排名再高,也不被录取,所以务必重视面试的准备。
学姐个人亲述“英语口语问答和导师综合提问”
面试流程
复试面试的时候,整个的流程是:①考生自我介绍②学生PPT汇报③外语能力考核和专业知识考核④面试专家提问
面试题型:
①自我介绍-姓名、本科院校,简短的一句话
②学生PPT汇报:主要包括思想品德、专业基础知识、创研创新能力、外语能力(不超过5分钟)PPT汇报相当于长的自我介绍,提前背好稿子。可以写一写本科学校(绩点高可以写一写),大学获得奖项,毕业设计等。这里一定不要埋坑,写自己的优势方面,因为老师会基于PPT的内容提问问题。
③外语能力考核(英语口语、英语文献翻译两种形式之一)去年学硕考的英语问答,问的方向偏日常以及简单的专业问题。专硕文献翻译,先读一遍然后在翻译出来,读的时候一定要大声清晰流畅,语速不要过快。翻译的时候遇见不认识的单词可以跳过去,注意流畅性。文献不会很难,好好准备就可以了。
④专业知识考核:抽题,每个纸条有两道题,二选一,这里的专业课考察的内容跟初试有很大的联系,再背复试资料的同时,也要复习初试背诵内容,都是问一些基本问题。
⑤专家提问:这个部分就很灵活了,老师一般都不会为难大家,有的会让大家说一下毕设做的什么,有的会根据你的PPT来问你问题,只要思路清晰表达好自己的想法,就没有问题。
农学院专硕复试备考指南(小红书):小红书中涉及到面试的内容如下
(四)成绩计算、排名拟录取
时间:面试结束后一天到两天内
内容:
1. 对参加复试的考生,依据初试和复试成绩按一定比例加权计算后的总成绩排序,由高到低依次录取。
成绩计算方法:总成绩(满分500)=(初试成绩500分)×50%+[复试笔试成绩(满分100分)×1.0+复试面试成绩(满分100分)×4.0]×50%
2.复试笔试或面试成绩低于60分和体检不合格者,均不得录取。每个学科方向和领域根据考生的总成绩排名,从高分到低分依次录取。如果意向导师指标有限,可以由学院根据研究方向适当调整。
3. 拟录取名单公示学院将各专业复试和拟录取结果审核无误汇总后,在学院网站予以公示(不少于10个工作日),无异议后报研究生院。
4.对拟录取的在职人员考生,原工作单位不得变更,在复试结束后签订培养协议书者,方可录取。
(五)体检
时间:拟录取名单公示后15天内完成
内容:
拟录取考生自拟录取名单公布之日起,15天内进行体检,体检项目至少须包括常规体检、肝功、血常规、胸部拍片等项目,体检合格者方可发放录取通知书。本校在校拟录取考生体检可在校医院进行,其余拟录取考生在当地二甲及以上医院体检。
五、农学院-调剂相关
复试调剂筛选办法
(1)调剂专业
095131农艺与种业领域(全日制专业学位硕士)
(2)调剂条件
①符合我校2023年硕士研究生调剂基本信息。
②通过全国大学生英语四级考试(CET4≥425分),或获得小语种四级。
(3)筛选办法
通过全国大学生英语六级(CET6≥425)或全国大学生俄语四级(CRT4≥60)优先调剂,其余符合调剂要求考生,按初试总成绩由高到低排序。请在备注栏标注CET4和小语种四级成绩,否则不予以调剂;如CET6≥425或CRT4≥60,请在备注栏标注CET6和CRT4成绩,否则不予以优先调剂。
中国研究生招生信息网调剂系统开放后,每次以不少于12小时下载一个批次调剂考生信息。学院招生工作领导小组组织专家组逐批次遴选,直至回复参加该专业复试的调剂生人数达到复试比例后,关闭该专业调剂端口。
(4)调剂名额:2023年农学院各专业不接受调剂
六、保录辅导(大家自行观看,我是保录辅导教员之一)
复试辅导包括什么内容?
复试小红书一套、考情分析梳理、1对1电话沟通-定制服务、帮助修改邮件和个人简历、专业课相关内容-真题讲解、专业课相关内容-知识总结归纳、专业课相关内容-重要知识点带背、英语翻译专项训练及模拟、英语口语总结及模拟训练、自我介绍修改和必考问题答案总结、1对1校内调剂、帮忙联系导师.
七、其他(特别叮嘱)
(1)前置叮嘱:
联系导师虽然不是复试的考试项目,但是却比复试中的任何一个考试项目都重要。
初试考完以后最应该做的工作是去农学院和西农研究生院官网看一下导师的相关信息,比如研究的专业、性别、职称、社会职务,联系电话、邮箱等等,按照你的意愿情况,列出1-7 个老师的先后顺序,方便出了成绩之后第一时间联系导师(不要小瞧这一条信息,等出来了成绩你就能理解我让你这样做的原因了,稍微夸张一点的可以这样来形容:出了成绩半天之内,30%的老师都被联系完了,1天之内50%,4 天之内70%,6天之内80%)
(2)如何选导师
官网、师兄师姐、知网期刊论文了解导师的主要研究方向
(3)如何联系导师
一般通过邮件联系导师,邮件大致内容如下:
①基本资料:介绍下自己
②教育背景:主要课程及成绩、绩点及
③初试成绩:写清楚分数和报考专业
④获奖情况:英语四六级、奖学金、计算机、各种竞赛奖
⑤项目、实习经验:学会包装
⑥自我评价:突出自己的优点。
最后总结一下,非常希望能够跟着该导师读研做实验等。
这是你全方位展示自己的最好机会,具体的写邮件的模板可以参考下小红书。
(4)联系导师的时间
初试成绩出来之后立刻联系
(5)考研复试联系导师邮件模板举例(附件添加自己的简历、成绩截图)
联系导师类叮嘱:
导师查询方式以及研究方向:官网有email和联系电话,研究方向农学院官网有很详细的说明,老师的履历以及发表文献、获得专利等。
联系导师:出了初试成绩
导师的性格、脾气、实验室设备情况、对学生爱护情况、指导过的学生就业情况、发文章情况、延毕情况、公费出国情况等等,最好通过直系师兄师姐来联系,老师现在手下的研究生是最了解老师的同学。
四六级没过怎么办:对于第一志愿,四六级没有要求,但是调剂来的学生,必须要过英语四级
复试情况类叮嘱
复试的同学来源,本科院校是都是985、211吗?大部分还是普通院校的学生,或者是西农本校考生,其他学校985、211比较少
双非学校的同学会有歧视吗?肯定不是,西农不会歧视双非考生,对大家都一视同仁
有调剂的同学吗?西农不保护第一志愿,复录比在2021年是1:1.5,有调剂的同学,调剂生和第一志愿过复试的考生一起进入复试
什么时候开始准备的复试:有条件的话越早越好,时间充裕就可以先拿小红书开始背
西农的复试时间是什么时候?初试成绩出来之后,大家心里应该有数了,分数重要,排名更重要,如果初试通过,要进入复试时,学校会打电话通知。
成绩出来之后准备复试来得及吗?看每个人效率及基础,复试主要是着重复习一些基本知识,具体复习知识可以看小红书
调剂类叮嘱
能不能校内调剂?可以,符合国家复试基本分数线且满足学院调剂要求的考生,向第一志愿专业所在学院递交书面“调剂申请书(内容包括姓名、第一志愿所报专业、学院、准考证号、调剂的原因等)。同时须在中国研究生招生信息网的“全国硕士生招生调剂服务系统”(网址:http://yz.chsi.com.cn/)填报调剂信息。
调剂流程?学院对初审合格的调剂考生学院在网站发布复试通知,调剂生应按照学院要求进行资格审查,审核通过的考生参加本单位复试。
研究生生活类
有的同学好奇研究生生活是什么样子的,你有什么心得体会
读研是不是必须要走的路 ?
关于二战你的看法是什么?
毕业要求是什么样的?
读博?工作?留学机会?
说到最后,在成绩出来前后你应该:
仔细思考自身的条件(自己的初试成绩、个人大学期间的奖项、对于未来找老师的优点)
想要报考的方向和导师(基本上是复试阶段最重要的事情了)
提前准备好自己的各种材料、做好压缩包、简历等
准备好怎样与老师交谈,对于意向老师排名次,最快行动
准备栽培和育种的复习材料,每天看一看,熟悉内容
了解一下农业相关的政策,比如中央一号文件(比较重要,刚刚发布,能够体现你的态度)
有条件可以了解一下咱们专业要干什么,做好准备
复试英语(农业相关的单词,有条件可以准备一个英语的自我介绍备用)
八、答疑环节
1. 听力每年都不计入成绩吗?
是的,不用太担心,今年应该也不会有变动。
2. 是只准备中文的自我介绍吗?
我去年没有准备英文的,直接就是中文的,但是不确定今年会有什么变化,最好还是准备一下。
3. 所有考生都是一样的老师面试吗?
不是,分为好几个小组,不是一样的老师。
4. 英文文献是当天抽题吗?
是的,会有个老师带你给你说流程,然后让你在上面翻题,你直接抽就行。
5. 英文文献翻译难吗?
专硕面试外语考核是翻译英文文献,其实不难,像准备四六级那样准备就行。
6. 大学期间没有奖怎么自我介绍?
只要把自己的优点说出来就行,没有奖项的话可以说毕设,说说自己做过的实验。
7. 跨考会有歧视吗?
西农对跨考生挺友好的,我有个同门是学播音主持的,也考上了,没有相关科研经历的话老师知道你是跨考生应该也不会问你,面试大家准备好基础知识就行。
8. 英文翻译是全文吗?
不是,基本上三行左右,应该都是从引言里摘下来的。
9. 要提前订住宿吗?
建议提前订,价格可能在那段时间会上涨,学校附件还蛮好订的,东门附近有一些很便宜的,是城中村位置,但不建议去那,虽然便宜但条件不是很好。
10. 怎么选专项?
面试完之后下午有个体检,上午会有一个专项介绍会,给大家介绍各个专项及相应老师,专硕都是专项。
11. 复试只有一个月怎么复习?
最好直接买现成的资料,直接背重点,一个月的话细致学肯定不行,初试有个农学概论,上面背过的东西最好还是记一下,因为它挺全面的,初试另外三本不用特别看了,因为复试是作物栽培和作物育种,农学概论里面包含了,就是顺一遍你当时背的题,然后开始背作物栽培和作物育种。
12. 总论和分论怎么复习?
偏向看总论,分论考的是各个作物,感觉去年没怎么探讨,多看总论,分论了解即可。
13. 面试英语问答和文献翻译都要准备吗?
去年是学硕英文问答,专硕是文献翻译,不保准今年会不会形式调换,最好都准备一下,也不用太紧张,问的都很简单。到时候考察哪个会提前说的。
14. 复试流程会提前通知吗?
会的,在通知你们加qq群后就会说一下这个流程。
15. 专业课成绩低会影响录取吗?
不会,只看你的总成绩,总成绩过了就行,西农没有自划线,就是按国家线来。
点击蓝字 关注我们

