请特别注意
本复试备考复习经验的讲座是2023考研上岸的学长学姐在今年(2024年)年初讲给2024考研即将要备考复试、参加复试的同学听的。
那我们会不会给2025考研即将要备考复试、参加复试的同学邀请2024考研上岸的学长学姐来讲复试备考复习经验的讲座?答:会的!大家关注群里面或者公众号【小西考研人】就好啦。考完初试之后大家什么都不要想、什么都不需要做。先睡个三天三夜,然后再玩个三天三夜,然后再吃个三天三夜,然后回家,最后再备考复试,完全来得及。
ps:学姐我当时考完试回去睡了接近20个小时
前言:之前在2024西北农林科技大学3000人考研群内邀请了2023西农资源环境学院高分上岸学姐讲了关于专硕的考研复试复习的指导讲座。为了方便当时没能看直播的同学,经过用心的整理,我们将一个多小时的录播讲座主体内容手敲成了文字word版,如下。
主讲人介绍:
2023西北农林科技大学考研资源环境学院资源利用与植物保护专业
专业第一高分学姐
录播回放视频如下
文字详细总结如下:
恭喜大家顺利完成初试科目的考核,辛苦啦!彼方尚有荣光在,再坚持一下!
首先学姐介绍了考研复试的整体时间线和资源环境学院资源利用与植物保护专业的考情分析及专项计划汇总,之后给大家分享了复试详细流程及个人备考经验,最后在答疑环节回答了考生的很多问题,大家可以根据这些信息来准备复试。
一、考研复试时间线
首先恭喜取得了优异成绩的同学,戒骄戒躁继续认真备考复试,没有取得理想成绩的同学也不要气馁,复试准备的好,也有逆风翻盘的机会,你我皆是黑马。
值得提醒的是:在复试之前,可能会有公开招考计划的调整,因为每一个老师的招生指标,是到复试结束的时候才会确定的,最后可能会进行一到两名的扩招(每个导师),不会有太多名额。
1. 考研整体时间线
方便大家对整体的考研时间进度有宏观了解,尤其后续复试、调剂、录取通知书发放的时间做到心里有数。
2. 最近3年西北农林科技大学及资源环境学院跟复试相关的时间节点
大家注意对比各节点的时间,以此判断2024考研的情况
二、资源环境学院-资源利用与植物保护专业 历年复试分数线、复录比、录取名额、调剂情况详细分析汇总
1.【鉴史】资源环境学院-资源利用与植物保护专业 历年复试分数线、历年录取分数线(主要看进复试的最低成绩、录取的最低成绩就可以,用来判断复试的竞争激烈程度)
注:①只要接收调剂考生的专业,一志愿只要过了国家线均有参加该专业的复试资格。
②拟录取初试最低成绩中包括调剂的考生
2. 【鉴史】2023西北农林科技大学考研 资源环境学院各专业招生人数、报考人数、录取人数、调剂人数、扩招人数情况分析(主要看里面的公开招考人数、一志愿进复试人数和实际录取总人数)
注:①拟招生人数(不含推免):这是西农官方9月招生目录公布的数据,不包含推免人数。因国家招生计划调整或实际录取推免生可能造成各专业拟招生人数变动。这个数是学校初步预估的人数,后面的“招生计划调整”才是最终学校要招生的准确人数。
②可接收公开招考人数:此数据和“拟招生人数”其实是一个意思,注意①里面划横线的部分,此数据就是2023年复试之前公布的最新的可接收公开招考人数,明显可以看出无论是学硕还是专硕扩招的都很厉害,尤其是专硕,此数据是最接近实际录取人数的。
③一志愿录取人数:第一志愿被录取的总人数。
PS:西农只有在生源不足的情况下才会招收调剂生,2023年资源利用与植物保护专业生源充足,所以没有招收调剂生。
三、 2023年资源环境学院专项计划汇总
四、资源环境学院-复试详细流程及学姐个人备考经验指导
1. 资源环境学院-资源利用与植物保护专业 复试录取方案解读
2. 资源环境学院-各专业 2023考研复试流程和时间安排
复试流程和时间安排 概述
(一)资格审查
时间:3月30日
(1)内容:
资格审查需提交材料:
1. 准考证;
2. 有效“身份证”或“军官证”复印件(正反面);
3. 学生证或学籍在线验证报告(应届考生)、毕业证书或学历证书电子注册备案表(往届考生);
4. 思想政治考核表(加盖党组织部门公章);
5. 大学期间“成绩单”原件(应届生须加盖本科就读学校教务处公章)或档案中成绩单复印件(往届考生须加盖档案单位公章);
6. 考生自述(包括业务和科研能力、外语水平、研究计划);
7. 大学英语四六级成绩单;
(2)注意事项:
①要求
3月30日上午,资环楼307进行资格审查,请同学们提前准备好资格审查相关资料,并填报意向导师情况。
②成绩单要求是必须加盖公章的。如果你从教务系统上下载的成绩单没有公章,记得找你们辅导员加盖公章。
③思想政治考核表:这个考核表是由党组织部门出具的,“党组织部门”是指能对考生的政治表现负责的管理部门,如:组织部、党总支、党支部等。应届的学生一般来说是找你们学院的辅导员,辅导员会告诉你是去你们学院的院总党支部还是学院下面的学生党支部。二战、三战的学生如果你是党员,那么去你的党组织关系的所在党支部;如果你不是党员,一般是去你的档案保管所在的管理部分如人才市场等。注意:里面的评价内容,一般是你自己先填好、写好,拿给党组织审核盖章。
思想政治考核表样式展示
④个人简介及自述:这个其实就是你的简历,所以不管是从哪个角度考虑【邮件(联系导师争取名额时会用)、邮件的附件-简历(联系导师争取名额时会用) 、“个人简历及自述”(复试前资格审查时和复试的面试官会用】、自我介绍(复试时的面试时会用)】,你都应该好好打磨你的邮件(即简历、即个人简历及自述、即自我介绍)。他们的核心主体内容一样!
⑤英语四六级:如果你过了四六级,那固然好。如果你没过六级或者四级也没过,不要过分的担心。四六级不会影响你的复试面试成绩,更不会影响到你的笔试成绩。所以与其做无畏的担忧,不如知不足而后勇,花更多的时间对笔试和面试的各个环节认真踏实复习。
⑥科研成果:大部分同学都没有科研成果。假如大学有100个学生的话,大概其中的20%有在大学期间做科研的经历,这20%的比例中只有5%的人最终通过科研经历得到了对应的科研成果(比如发表论文、申请到专利或者拿到了比赛的x等奖)。所以基于这个事实,你不要担心人人都有科研成果只有你没有。事实恰恰相反
(二)心理测试
时间:3月29日前
内容:在西北农林科技大学心理发展与教育中心提供的心理测试平台进行,考生须在面试前按照要求完成测试。
(三)笔试
时间:3月30日下午15:30-16:10
内容:笔试试题命制按照招生简章公布科目由学科点负责命制,学院统一组织实施。试题内容主要采用综合性、开放性的能力型试题。考试时间为120分钟,满分为100分。
学姐个人亲述
(1)笔试形式、内容以及分值占比
① 线下笔试,规定时间内作答。
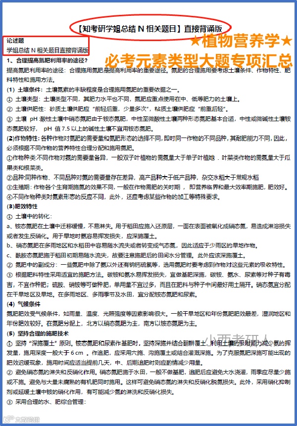
② 笔试科目考《农业资源利用知识综合》,考点主要涉及《土壤学》、《植物营养学》(上册)和《植物营养学》(下册)这三本书。
③ 笔试成绩占复试总成绩比重:录取总成绩(满分500分)=初试成绩(满分500分)×50%+[复试笔试成绩(满分100分)×1.5+复试听力成绩(满分100分)×0.5+复试面试成绩(满分100分)×3.0]×50%。
★特别需要说明的是:西农的复试都是先笔试后面试的,在复试笔试的时候,大家的考试内容、真题试卷都是一样的。线下笔试成绩整个复试总成绩的30%,虽然复试笔试的占比不大,但是也务必认真准备,因为在复试过程中,除了笔试环节涉及到专业课相关外,面试环节也会有涉及到专业课的口试考题。
(2)《农业资源利用知识综合》试卷结构题型、考试时间、复试考试大纲
① 试卷结构题型:前几年线下复试和近几年线上复试笔试的题型都是简答论述题型,线上复试题目为4道,分值较高(每题25分),线下复试题目约7道,每题分值10-15分不等。
② 考试时间及满分:笔试考试时间120分钟,满分100分。
③ 复试考试大纲:西北农林科技大学历来不公布复试大纲,任何地方都不会有的。
④ 必备参考书目:
黄昌勇、徐建明主编的《土壤学》
陆景陵主编的《植物营养学》(上册)
胡霭堂主编的《植物营养学》(下册)
资源环境学院复试备考指南(小红书):小红书中涉及到笔试的内容如下
小红书包含7大板块:
1、复试经验篇
2、联系导师篇
3、笔试篇(农业资源利用知识综合)
4、面试英文自我介绍篇
5、面试英语口语问答篇
6、综合性考核篇-自我介绍
7、考情及过线录取分析篇
(四)英语听力测试
时间:3月30日下午17:30-18:00
内容:由研究生院统一安排,学院组织,外语系实施,时间30分钟。满分100分。
(五)面试
时间:3月31日8:10-12:00,14:10-18:00
内容:
面试主要考核考生的思想品德、专业知识、实践能力、外语口语表达及应用能力、思维敏捷程度和心理素质等。对考生既往学业、一贯表现、科研能力、综合素质和思想品德等情况的全面考查。
面试满分为100分,每个面试小组专家成员为5-13人,每位考生面试时间不少于20分钟。"
学姐个人亲述“英语口语问答和导师综合提问”
(1)面试形式、内容、要求以及分值占比
① 面试的形式:采用线下现成复试的方式。
② 面试内容:主要考核考生的思想品德、专业知识、实践(实验)能力、外语口语表达及应用能力、思维敏捷程度和心理素质等。
③ 面试满分:100分,每个面试小组专家成员为5-13人,每位考生面试时间不少于20分钟。
④ 面试成绩占复试总成绩比重:录取总成绩(满分500分)=初试成绩(满分500分)×50%+[复试笔试成绩(满分100分)×1.5+复试听力成绩(满分100分)×0.5+复试面试成绩(满分100分)×3.0]×50%。
★特别需要说明的是:面试成绩占总复试成绩的60%,比重占比很大,并且面试成绩低于60分即使总排名再高,也不被录取,所以务必重视面试的准备。
(2)面试流程
复试面试的时候,整个的流程是:
顺序:考生分组打乱顺序面试
面试题型:
①自我介绍(5分钟以内):此部分一定要认真准备,因为老师有很大可能会基于你的自我介绍对你提问问题。
②外语能力考核:常规性问答,比如介绍你的家乡、本科大学等;非常规问题建议按照四六级作文的写作方向准备,考验应变能力和口语能力。
③专业知识考核:一般是2道专业课的题目,靠着大学、初试备考时的专业课知识积累、复试备考笔试“农业资源利用知识综合”的知识积累。
④专家提问-面试官问的问题都是有据可循的,无外乎就是对导师研究方向的理解,毕业论文等等,提前设想好考官的问题,做好准备就可以了。
资源环境学院专硕复试备考指南(小红书):小红书中涉及到面试的内容如下
(六)成绩计算、排名拟录取
时间:面试结束1-3天
内容:
"1. 成绩计算各学科专业对参加复试的考生,依据初试和复试成绩按如下比例加权计算后的总成绩排序,由高到低依次确定拟录取名单。总成绩(满分500分)=初试成绩(满分500分)×50%+[复试笔试成绩(满分100分)×1.5+复试听力成绩(满分100分)×0.5+复试面试成绩(满分100分)×3.0]×50%。
小注:1.面试成绩低于60分或体检不合格者,不得录取。
2. 拟录取名单公示学院将各专业复试和拟录取结果审核无误汇总后,在学院网站予以公示(不少于10个工作日),无异议后报研究生院。"
(七)体检
时间:3月31日-4月1日
内容:体检在西农北校医院进行,体检项目包括常规体检、肝功、血常规、胸部拍片等项目。
(八)领取调档函
时间:4月2日
内容:拟录取的学生,在学院办公室领取调档函。
五、资源环境学院-调剂相关
23复试调剂筛选办法
一、需要调剂专业(23年)
学术型硕士研究生:环境工程;资源环境生物学
二、不需要调剂专业
环境科学;植物营养学;土壤学;土地资源与空间信息技术;资源利用与植物保护;资源与环境
六、保录辅导(大家自行观看,我是保录辅导教员之一)
复试辅导包括什么内容?
复试小红书一套、考情分析梳理、1对1电话沟通-定制服务、帮助修改邮件和个人简历、专业课相关内容-真题讲解、专业课相关内容-知识总结归纳、专业课相关内容-重要知识点带背、英语翻译专项训练及模拟、英语口语总结及模拟训练、自我介绍修改和必考问题答案总结、1对1校内调剂、帮忙联系导师.
七、其他(特别叮嘱)
联系导师类叮嘱:
1. 导师查询方式:西北农林科技大学资源环境学院——研究生教育——导师介绍
包括导师的研究方向、发表的文章等内容
2. 可以适当关注导师的性格、脾气、实验室设备情况、对学生爱护情况、指导过的学生就业情况、发文章情况、延毕情况、公费出国情况等等
3. 要不要提前联系导师?要!
4. 什么时候联系导师?最重要的时间是成绩出来之后 立刻
5. 怎么联系导师?
确定目标?+准备邮件?+等待?
复试情况类叮嘱
1.双非学校有歧视吗?No!但双一流更好。
2.什么时候开始准备复试?越早越好
3.线上复试容易遇到各种突发状况,无论遇到什么都要保持镇静。
4.着装:给老师感觉舒服(穿不穿正装都可)
研究生生活类
研究生第一学期和第二学期修完所有课程,从研一下学期开始自己做实验。研究主要任务就是做实验,发文章……
学费:学硕:8000/年、专硕12000/年
奖学金:第一年都八千,之后分等级。
读博:硕转博(共六年),研三转博,考博
八、答疑环节
1. 笔试重复的题多吗?
有重复,但毕竟前三年都是线上,一共才四五道题,所以没有特别多重复。
2. 专业问答主要是土壤学和植物营养学的问题吗?
是的,我去年抽的三道题都是土壤学,专业课问答的话就是我们初试的土壤学加上复试的笔试就可以了。
3. 笔试怎么复习?
首先真题反反复复背,把握重点,其次是小红书第三个版块,那个总结的挺好的。
4. 植物营养学小红书有必要买吗?
看个人,如果你觉得有其他更好的资料的话可以不买,我去年是复试的时候买了,初试没有。
5. 有没有必要看初试真题?
要把初试960的真题再背一背,非常有必要。
6. 笔试会有选择填空吗?
只有简答和论述,没有选择填空、名词解释。
7. 小红书第三版块是什么?
是笔试部分的资料,简答论述的真题,还有植物营养学和土壤学的简答论述那些题目及答案。
8. 英语听力都是选择题型吗?需要专门复习吗?
不是,还有填词填句子。我感觉不要在听力上花费过多时间,总成绩只有五分,如果你有时间的话可以稍微准备一下或者平时吃饭或走路的时候可以放着四六级听力磨磨耳朵。
9. 面试会很严厉吗?
咱们学院老师都很和蔼,但面试有一个不成文的规定就是坐在第一排的老师一般是最严的,坐在最后一排的老师会一直笑眯眯的缓解你的紧张。
10. 初试排名比较低,复试录取概率大不大呀?
这个得看你初试排名到什么程度,因为咱学校初试和复试是1:1,所以真的有逆风翻盘的可能,比如我初试是专业第四,复试之后比第二名多了10分,我觉得逆袭的机会是非常非常大的。
11. 面试的自由问答是穿插问还是最后问呀?
最后问的,我们老师不会过多干预你的面试,只是起到一个引导你的作用,让你做个自我介绍,抽一下专业课题目,等等等等,等到最后老师才会提问。
12. 复试难不难?
我觉得笔试面试都不难,都是常规的题目,看你掌握怎么样,就像咱们初试339和960也不难,主要看你背下来多少。
13. 大概什么时候出复试名单?
大概是等国家线出了一星期后就会有复试名单,在学校官网查。
14. 歧视跨考吗?
不歧视,我今年的同学都有日语专业的,可能有的老师更喜欢本专业的,不过只要你考的够高就不用在意这个。
15. 面试专业知识就是把那几道题背出来吗?
对,但你不能太生硬的背,不要太书面,加点自己的思考和想法。
点击蓝字 关注我们

