大家可以加一下
2026西北农林科技大学考研群
本文的材料都会发在群里
请特别注意
本初试备考复习经验的讲座是2025考研上岸的学长学姐在今年年初讲给2026考研即将要备考初试、参加初试的同学听的。
那我们会不会给2027考研即将要备考初试、参加初试的同学邀请2026考研上岸的学长学姐来讲初试备考复习经验的讲座?答:会的!大家关注群里面或者公众号【小西考研人】就好啦。
前言一:之前在2026西北农林科技大学考研群内邀请了2025西农生命科学学院准研一高分上岸学姐讲了关于专硕的考研初试复习的指导讲座。为了方便当时没能看直播的同学,经过用心的整理,我们将一个多小时的录播讲座主体内容手敲成了文字word版。
主讲人介绍:
2025西北农林科技大学考研
生命科学学院生物与医药专业
准研一高分上岸学姐
录播回放视频如下:
生科院生物与医药专业—1.考情篇
生科院生物与医药专业—2.公共课复习经验篇(考研政治、考研英语)
生科院生物与医药专业—3.338生物化学+873细胞生物学专业课复习经验篇
生科院生物与医药专业—4.冲刺阶段复习经验及常见问题答疑篇
文字详细总结如下:
首先学姐介绍了2025年生科院生物与医药专业的考情分析,之后给大家分享了公共课和专业课复习经验,最后在问答环节中解答了考生的很多相关问题。大家可以根据这些信息来准备初试。
一、学姐自我介绍
本人参与了2025考研,本科学校为二本院校,已拟录取。
初试成绩331分,专业排名第28,复试排名第15。
公共课成绩:政治56分,英语59分。
专业课成绩:生物化学108分,细胞生物学108分。
以下是我个人的复习经验分享,希望可以能够让大家在今后复习中,少走一些弯路。在给学弟学妹们提供参考的同时,也祝愿大家可以找到适合的自己的学习方法,实现心中所愿!
二、考情分析
1. 招生专业目录【官方】
【鉴史】【2025年】西北农林科技大学考研生命科学学院专业型硕士【086000生物与医药】专业招生目录(主要看拟招人数,也就是录取名额 )
2. 招录情况总览【官方】
【鉴史】【2025年】西北农林科技大学考研生命科学学院专硕【086000生物与医药】专业招录情况总览(主要看里面的拟招统考生人数、一志愿进复试人数和拟录取统考生总人数,用来判断不同时间点招生名额的更新变化以及在复试时刷人的数量情况)
3. 历年名额扩招情况【官方】
【鉴史】【历年】西北农林科技大学考研生命科学学院专硕【086000生物与医药】专业历年招生名额扩招情况(主要看里面每年拟招生多少人同时实际招生多少人,根据往年的扩招情况来判断2026考研是否还会扩招)
4. 历年各种分数线统计【官方】
【鉴史】【历年】西北农林科技大学考研生命科学学院专硕【086000生物与医药】专业历年各种分数线统计(主要看里面本专业的校线是多少;能进复试的最低分数是多少、录取的最低分数是多少,用来判断本专业要想进复试的话自己需要努力到什么程度,也辅助自己定一个能录取的目标奋斗分数)
注:所有成绩统计均排除专项计划(退役大学生士兵计划、少数民族骨干计划)等特殊情况。
5. 初试分数段分布统计【官方】
【鉴史】【2025年】西北农林科技大学考研生命科学学院专硕【086000生物与医药】录取的学生中初试成绩分数段分布情况的饼状图(主要看里面在所有录取的学生中哪个分数段人数录取比较多,各分数段的录取是不是均衡的,用来判断刚过分数线是不是没有机会录取?高分过线是不是一定不会被刷掉?)
6. 复试分数段分布统计【官方】
【鉴史】【2025年】西北农林科技大学考研生命科学学院专硕【086000生物与医药】、录取学生中复试成绩笔试、面试成绩分数段所占百分比(主要看里面在所有录取的学生中笔试和面试的成绩分数段的分布情况,主要用来判断在复试时大家的笔试分数和面试分数一般都能考多少分?在哪个分数段的人数比较多?)。需要提别提醒的是,这里统计的样本是“拟录取的学生”,也就是说:我们统计的是能录取的学生的成绩,在笔试或者面试中被刷掉的学生的成绩并没有被统计进来,换句话说 你要是想录取的话最起码要达到这里的最低分才行的,不要以为随便准备一下,所有人的复试都可以拿到饼状图里的高分了,切勿抱有侥幸心理。
(1)复试笔试成绩分数段占比统计
由图可知,复试笔试成绩分布在60-70分的较多,大家的笔试都是充分准备的,能拉开的差距较小,但不容忽视,笔试成绩不过60分是不予录取的。
(2)复试面试成绩分数段占比统计
由图可知,面试成绩在81-90分的学生总体上占比很高。面试非常重要,排名靠前不可掉以轻心,排名靠后也有逆风翻盘的可能。
7. 四六级通过与否统计【官方】
【鉴史】【2025年】西北农林科技大学考研生命科学学院专硕【086000生物与医药】录取学生中四六级通过率的分布情况饼状图统计(主要看里面在所有已经录取的学生中通过四级的有多少人,通过六级的有多少人,四六级都没通过的有多少人?用来判断有无四六级对复试时的录取是否有影响,存不存在歧视?)需要提别提醒的是,四级or六级or None跟年份有很大的关系,有可能今年大部分都过了六级,有可能去年大部分都没过四级,关于四六级和下面的本科出生、应往届的情况不能孤立的看单一一年的,应该至少看三年的情况来综合做出判断四六级到底有没有影响。
8. 本科出身及应往届统计【官方】
【鉴史】【2025年】西北农林科技大学考研生命科学学院专硕【086000生物与医药】录取学生中本科出身及应往届的分布情况饼状图统计(主要看里面在所有已经录取的学生中本科出身双非的有多少人,出身985、211的有多少人,往届的学生有多少人?用来判断本科出身的好坏对复试时的录取是否有影响,存不存在歧视?)
三、公共课复习经验
(一)英语二经验分享
1、题型和分值
①完形填空 20*0.5
②阅读理解 20*2
③新题型 5*2
④翻译 15
⑤作文 10+15
2、学姐个人经验分享
(1)单词:
英语学习单词最重要!!
单词重点在记忆背诵,单词书可以使用闪过、红宝书等,同时可以用APP辅助记忆,比如墨墨、扇贝、不背等。前期根据自己的进度规划自己每天的背单词数量,尽量多过几轮。,可以在背的过程中每背5个单元左右,整体复习一遍,也可以使用艾宾浩斯遗忘表复习,目前大多数APP都是采用艾宾浩斯遗忘曲线来规划复习的单词。无论采用什么方法,一定要注意复习!复习!复习!尤其是考研后期,11月份以后政治背诵开始了,很多人就不注重英语单词的巩固。单词在考研期间很重要,不管时间多紧张,一定要留出时间复习单词。
(2)阅读:
主要就是刷真题,至少二刷。最好在7月份左右开始真题,把单词掌握扎实,真题很宝贵,建议尽量不要在单词还没咋背的情况下浪费真题。05年以前的真题和最近几年的有出入,可以先用05之前的真题练手。
阅读视频课:
A.唐迟
干货多,逻辑性强,阅读讲解十分详细,但是需要一定的单词和语法基础,对基础差的同学可能会有点难度。
B.刘晓艳
上课比较幽默有趣
C.颉斌斌
自创了一套阅读方法,通过精准定位做题,不需要阅读全文,技巧性强,推荐基础薄弱的同学学习。
注:每个人喜欢的风格不同,还是建议大家试听两三个人的课,选择适合自己的老师。
(3)翻译:
翻译的分值15分,整篇翻译,相对来说英语二的比较简单。
视频课可选择唐静老师、颉斌斌老师
(4)完型:
考场上做完型的时间一般有5—10分钟,时间不是很充裕,大部分人得分也不是很高,一般放到最后做。如果剩余时间充分一定要做,比如说2021的翻译就很简单,所以平时要多练习,注意时间的掌控。
视频课可选择易熙人老师
(5)新题型:
新题型一般有七选五、小标题两种题型
视频课有刘琦,宋逸轩等,一般情况每个老师都有各种题型的视频课,所以选择适合自己的一个老师听进行。
(6)作文:
可选择石雷鹏,王江涛,刘晓艳,王晶婷等,选择适合自己的老师。
3、整体复习过程
(二)政治经验分享
政治不用开始太早,可以从暑假开始看视频课过一遍,同时刷1000题,这里推荐徐涛老师的视频课。
政治主要是选择和大题两部分,最拉分的是选择题,肖四肖八出来之后一定要多刷选择题。大题大家背的都一样,分数也差不多,所以一定要多刷选择题!!!
得选择题得政治!得选择题得政治!
得选择题得政治!
书:肖秀荣《精讲精练》《1000题》《肖四》《肖八》《背诵手册》,徐涛《形势与政策》
视频课:徐涛,腿姐
公众号:肖秀荣、徐涛、腿姐、苏一说了
分析题部分要根据各大预测卷整理自己的答题模板和答题思路!
四、专业课复习经验
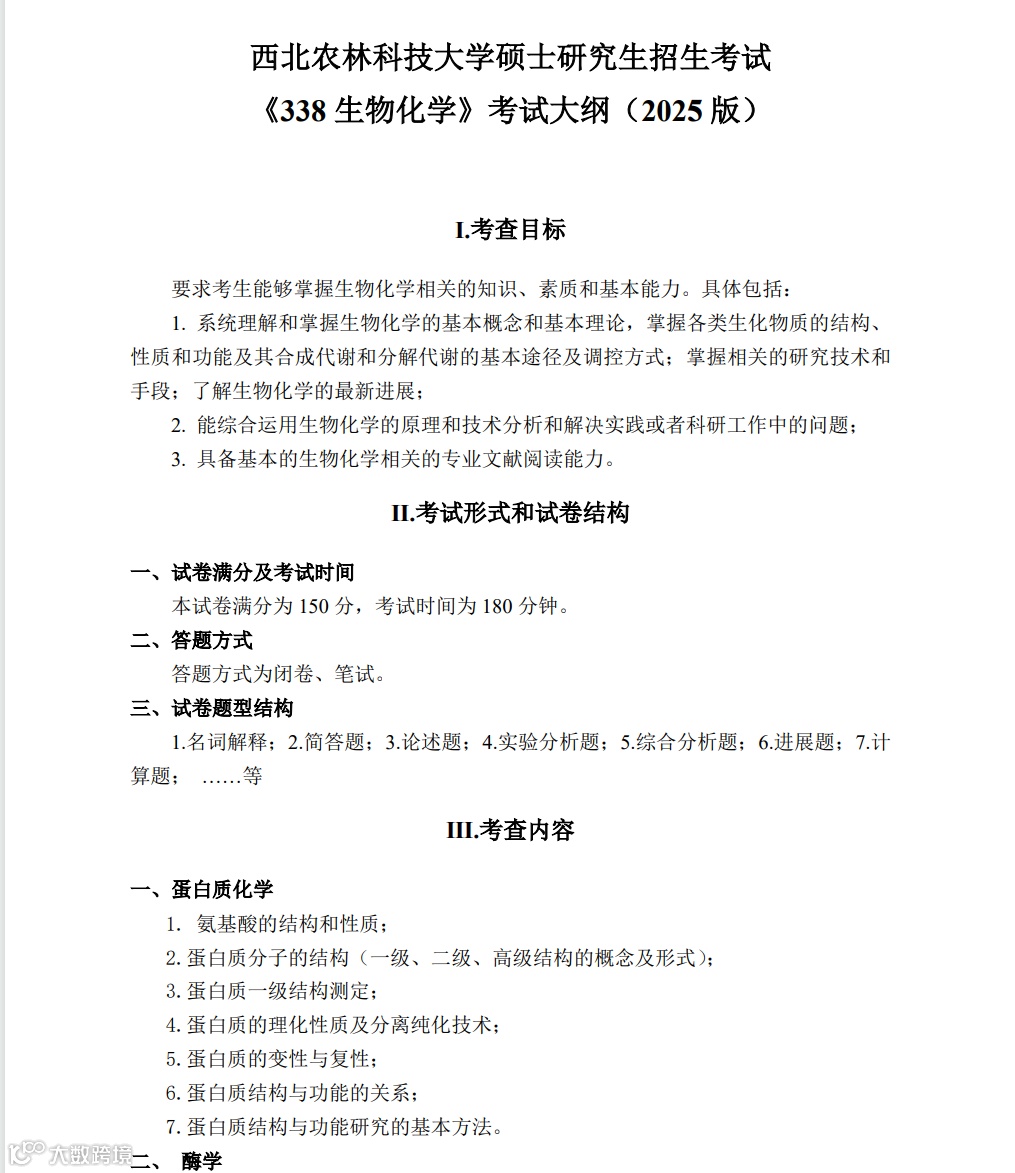
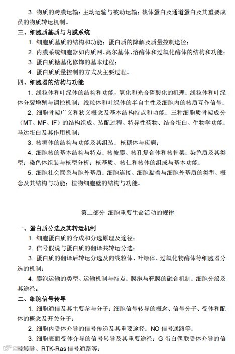
(一)338生物化学复习经验分享
1、参考书的选择
2、338生物化学考试大纲
3、338生物化学划重点
备注
本部分划重点内容已整理成图,框架清晰、一目了然。不过,学姐在直播讲座中详细解析了多个考点的命题角度,讲解远比图片丰富。强烈建议大家抽空回看完整视频,把静态框架和动态讲解结合起来,才能真正把重点吃透。
4、338生物化学试卷题型结构分析
2025生化题型
1.名词解释12*3=36分
2.简答题 7个*8分=56分
3.论述 2个*12分=24分
4.实验 2个*12分=24分
5.拓展题 1个*10分
2025考研风格
今年真题风格有所改变,相对于前些年,大题重复率一半一半,更偏向生物化学研究的最新进展,比如说今年就考到了24年的诺贝尔化学奖。但整体题的难度来说适中,考的知识点只要不是完全不会就都能答上。其次生化题量很大,3个小时手快的话可能将将写完,所以平时一定要锻炼手速。生化名词解释每年考英文的也有,考中文的也有,所以名解的中英文都要熟悉,名词解释部分重题率高,一定要注重往年真题。
5、338生物化学复习方法建议
(1)338生化的准备总体上以记忆为主,因此如何提高背诵的效率十分重要。一定要理解性记忆,看懂了再背,不要死记硬背。死记硬背的后果是万一考题出灵活了你在考场上会有那种心里有半肚子知识,却一个也不能写出来的感觉。
(2)我自己在准备生化的时候,刚开始是在认真看内容,对课本不是很熟悉,看完内容会看相应习题和练习题,做思维导图,画大致框架巩固内容,不懂不明白的一定要对照课本进行学习。如果对内容熟悉之后,最好是背过一轮就开始做真题,根据真题内容整理背诵笔记。最后一两个月每天花大量时间背诵。
6、338生物化学复习时间安排
第一阶段
时间:最理想的进度4月初---6月底结束一轮。
主要任务:根据视频课完整学习一轮生化内容,不会的地方回归书本,整理一份自己的背诵资料。
在花费一定心思还不理解的知识点,也不用担心,随着复习轮次的增加,对知识点的理解会更加深入。
目的:打基础,对该科目有一定的理解。
学习方法:1.可以自己看书,然后做笔记或者简单思维导图,把知识点罗列出来
2.第一遍看书难以理解,可以跟着网课学习,课后或课前看书巩固
视频推荐:华中科技大学杨光笑老师,生物化学online等等
第二阶段
时间:暑假7月初——8月底
学习地点:最好留校,回家的话可以找自习室或者城市图书馆等等
学习形式:看+背+练
看:按章节划分,知识点从头开始过一遍 ,看的过程是自己将知识点梳理的过程
背:背诵梳理的知识点 (重要)
练:背完一章的知识点,可以做习题集对知识点进行巩固。
第三阶段
时间:9月
主要任务:背总结好的资料,看对映章节的真题,大概了解真题规律
时间安排:以背诵为主。
第四阶段
时间:10月——初试
任务:
继续背诵资料以及背诵真题,自己总结常考知识点和自己薄弱知识点(包括:平时做题不会的,课本中没掌握的,一提起来没思路的,一看就想吐的) 要了解自己,掌握不会的知识点提升最大
背名词解释(占比不小) (英文)
回顾背诵真题
模拟考试,最好在11月
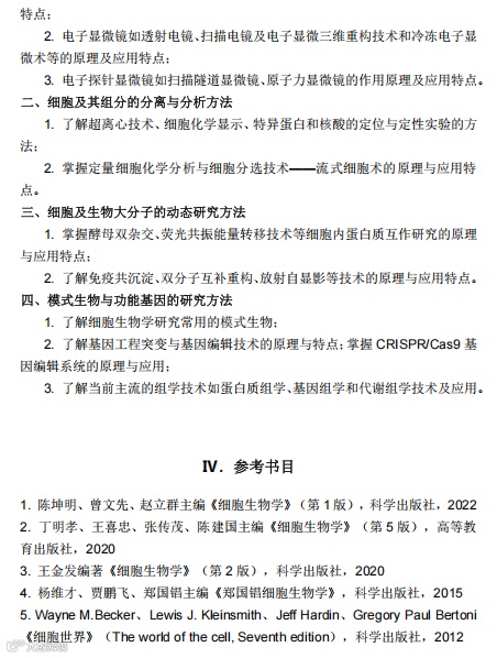
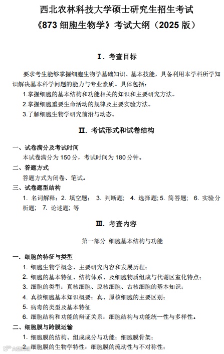
(二)873细胞生物学复习经验分享
1、参考书的选择
2、873细胞生物学考试大纲
3、873细胞生物学试卷题型结构分析
2025细胞生物学题型:
1.名词解释:10组*3分=30分
2.选择:20个*2分=40分
3.简答:6个*5分=30分
5.实验: 共30分,四小题,前三题八分一个,第四问6分
6.论述:1个*20分=20分
细胞出题非常灵活,并且今年还删掉了填空增加了大题部分尤其是实验题的分值,更加注重实践,因此增加了手写的工作量,需要在平时多锻炼手速。同时,从23年到现在,细胞出的题每年都有细微的变化,例如说名词解释每年总会增加以前从未考过的,从23年大纲增加了陈坤明老师的《细胞生物学》之后,细胞真题中开始出现植物相关的,这点需要注意。
4、873细胞生物学划重点
备注
本部分划重点内容已整理成图,框架清晰、一目了然。不过,学姐在直播讲座中详细解析了多个考点的命题角度,讲解远比图片丰富。强烈建议大家抽空回看完整视频,把静态框架和动态讲解结合起来,才能真正把重点吃透。
比较难的题是后面的实验题(只能说能拿分尽量拿,一般拿不了多少),名解和简答都是一些很基础的题。不过大家也不要疏忽大意,小红书里都有按章节整理的非常方便背诵的名词解释和简答论述专项。虽然都是课本上的知识,但是整个细胞你要记的知识非常多,有时候会出现遗忘的现象,还是要反复的背诵,不要出现一看题知道自己看过,就是写不出答案的情况。有的题目问法不一样,实质上考察的却是同一个知识点。
英文的名词解释也很重要,需要在背诵名词解释时记忆对应的英文。
5、873细胞生物学复习时间安排
第一阶段:
时间:4月初——8月中
细胞生物学特点:知识点多;碎;杂;不容易将知识点串联起来
主要任务:看书+背知识点+习题练习
ps:有些知识点难以理解,可适当看网课
推荐四川大学细胞生物学网课
第二阶段
时间:8月中——10月初
主要任务:一轮背诵,不会的内容及时回归课本,看对应章节真题总结规律
第三阶段:
时间:10月初——11月初
任务:
真题 1、多刷客观题 2、主观题总结背诵
继续背诵,同时总结薄弱的知识点(习题中不会的、课本中不熟悉的知识点、常考的知识点) 一定要汇总下来,考前一直背
开始背名词解释
第四阶段:
时间:11月——初试
任务:
模拟考试(题量;时间)
名词解释背诵
历年真题背诵
整理的薄弱知识点背诵
(三)专业课各题型复习方法(338生物化学、873细胞生物学)
1、名词解释:(有英文和中文)首先要理解这个概念,记住关键词,其它的可以利用自己的话组织。但如果专业性太强的名词比如:重组修复,建议先拆分理解再多背加深记忆,一定不能死记硬背。生化和细胞大概各有100多个必记名词,一定要背的滚瓜烂熟。
2、简答:无论生化或者细胞的简答题答题字数均在100字以上(反正多答不扣分,少答扣分),细胞的简答题字数一般多于生化。我们记忆大题时还是主要以真题为基础结合小红书再对重点知识进行扩展,小红书的简答专项一般囊括了所有的简答题。在记忆时要理解记忆,关键是点要全面,每点中的内容不一定背很多;考试过程中如果遇到时间不充足的情况,也要考虑点写的越多,越全面得分会越高。像一些基础的知识内容还是需要全背。
3、论述题:字数越多越好,200+;一定要答得全面,结合自己复习的知识点或者相近的知识点尽量往上面靠,因为论述题的分值一般很大,所以需要尽力去丰富自己的答案。如果是20分一道的话能拿10-15分就已经很不错了。
4、选择类小题(873):这种题就需要大量地做西农期末练习题和小红书上面总结的题,如果有余力还可以做做其它类似难度的小题拓宽知识面,这就要采用题海战术了。
5、实验题:无论生化细胞的实验题均难度较大,生化还好特别是细胞的,所以能拿分尽量拿,记住一些常用的实验方法和理论。
(四)个人经验和建议
1.338生物化学:每天3-4小时,对内容熟悉以后开始研究真题,从真题中查缺补漏,寻找侧重点。总结真题名解和大题答案,可以开始背诵
2.873细胞生物学:每天3-4小时,对内容熟悉后做真题以及课后习题,总结规律,寻找侧重点,整理真题后背诵
3.英语:每天2-3小时左右,每天背单词,至少一篇阅读,对阅读一定要研究清楚,了解出题规律,可以开始准备其他题型
4.政治:每天1-2小时左右。多刷选择题,大题后期跟着背诵就可以。
保证每天的学习时间不少于9小时。
马上开学后不久就要预报名,很多同学特别焦虑,觉得自己学不进去,不知道自己学的什么情况,但是我想对大家说,没有醒不来的早晨,没有弄不懂的题目,没有熬不过的迷茫,只有不想追的梦想,既然选择了考研,就要坚持走下去,只要坚持努力,就一定可以成功!
如果是跨考或者刚刚准备开始考研,虽然可能开始时间晚了些,但是时间是可以的,除非你是跨专业而且什么都没开始,只要稍微有些基础就不晚,其实无论开始备考时间多早,大家都会觉得来不及,总觉得有知识点没有复习到。其实考研没有我们想象的那么难,接下来你能做很多事情,做好计划,按部就班的来就可以,踏踏实实,按计划来,不要心浮气躁,静下心来继续学习,坚持下来你就胜利了一大半!
(五)冲刺阶段整体复习时间安排
全天的复习时间安排
7:00 起床、洗漱、早饭
7:40 背单词
8:20 背专业课
11:30 吃午饭、午睡
14:00 英语
16:00 政治背诵
18:00 晚饭
18:50 背专业课
10:00 背作文、总结
10:30 回寝
(六)冲刺阶段专业课复习方法指导
大家复习到现在,其实心里早已有自己的方法。但是不管哪种复习方法,其实都脱离不了以下几种材料
①知识:课本。课本是一切知识点、一切考点的来源,相当于复习字典。最正确的复习方法就是应该从课本开始,系统性的完成课本的一轮、二轮、三轮的复习。但有的同学复习时间较晚 可能啃不了课本
②知识:本科生课件。西农的专业课都是本校老师自主出题的,这就是所谓的“自命题试题”。这就是为什么你的学长学姐让你尽量找到目标学校本科生课件、本科生教学大纲,本科生期末试卷这些资料的原因。
③知识:整理的笔记、讲义。方便自己在第二轮复习、第三轮复习的时候能脱离课本。
④题:历年真题和答案。这个就不用展开说了。
⑤题:本科生章节练习题。来说学一章知识,必定要对应再把这一章的题做了 好巩固你刚学的知识点。
⑥题&知识:按照章节一章一章的整理名词解释汇总、按照章节一章一章的整理简答论述汇总。
⑦ 题:期末试卷。本质上西农本科生的期末试卷超级超级重要,原题也一定会很多很多。
⑧题:模拟试题。在中后期检验自己的复习深度和对知识点的掌握水平,这是冲刺阶段用的。
五、初试全程班试听课
关于专业课初试全程班的详细问题请联系柚子学姐,微信扫一下即可添加:
六、自由问答环节
1、杨荣武的生化教程可以吗?
可以的,生化每本书之间差距不大,看你熟悉的就可以。
2、细胞生物学的真题也和生化一样重要吗?
无论哪门课的真题都是很重要的,细胞生物学的简答题重复率很高,一定不要放弃真题。
3、学姐,你当时怎么背的细胞生物学实验部分的,感觉那些仪器很难理解?
可以去网上看一下视频讲解,陈老师书上的部分实验真的非常难,我也是死记硬背,我建议的话还是通过视频建议。
4、请问学姐去年此时生化进度如何?
我在四月到七月学了第一轮生化,做了思维导图,然后七月到八月在学细胞,八月中旬开始细胞和生化一起背诵。
5、我看了小红书资料的模拟题,感觉有些很细总是复习不到?
我不建议目前这个阶段去看模拟题,等到背诵之后很多之前觉得比较细的点就可以掌握了。
6、学姐你整理背的知识点和真题是在书上画重点还是整理成文档?
我是在书上画,不习惯用平板学习。真题就是直接背答案。
7、生化基因那块重不重点学,看了有几年都考了?
我的基因只背了真题的那一部分,一轮当时是学习了这一部分,但是之后就没有特别重视了,我建议是时间不够的话直接背真题就行。
8、学姐第一轮背书是边看真题边背书,还是先背一遍书再看真题的?
我是一轮先背书,二轮边看真题变背书。
9、学姐那些英文名词解释学姐是怎么学的,感觉好难?
其实我是抱着侥幸心理的那一波,英文名词解释是在考完政治英语的那天晚上背了一下。我感觉这个不用特别去记,就像记人脸一样记住它大概的样子就可以。
10、生化第二轮真题背书大概用了多久哇学姐?
大家没必要参考其他人的进度,考上岸的人有的背五六轮,有的背二三轮,主要看复习效果。
11、学姐,今年的生化和细胞是不是比前几年题难很多?
是的,今年变化比较大。
12、资料背三遍是啥资料哇,是小红书嘛?
就是选一个最适合自己的资料第一轮用的那本之后就背哪本。
13、学姐,可能未来复习的效果不好,有没有退而求其次的院校选择?
这个我也不太了解。
14、感觉生化知识特别多要是仔细背的话永远都背不完,真题有方向性,又说今年考的很细,不知道该如何取舍那些无数的细节知识点,请教学姐建议?
我是第一轮每个知识点都去记,第二轮看着真题去记就会更有方向性,所以第一轮背细节,第二轮再取舍。
15、实验题学姐是什么时候开始准备的,我是打算实验题直接背真题来着,书太多了?
实验题前期都是囊括在资料里一块就背了,后期再专项记忆。
16、学姐,现在学的怎么样考西农心里才有底呀?
其实不管学到什么程度心里都是没底的,所以目前阶段就还是去尽最大努力,背就可以。
17、现在细胞是考选择题了吗,我看大纲里面是填空题来着?
题型每一年都可能变化,其实某个题型就算没练过也没事,因为里面的知识点你已经背过了,而且现在还有一百多天,时间来得及。
18、请问考试是在那个学校么,可以当时去考个六级刷刷分么?
应届是在本校所在的城市,往届一般是在户籍所在地考,应届可以去刷一下六级,往届我不太确定还能不能考。
19、学姐,细胞重点很多也很难,是不是应该对真题重点去学呢?
不建议直接对着真题重点学习,细胞知识点很多很碎,但是考试涉及到的范围很大,还是要大片的去背,可以简答题实验题去对照重点,但是小题尽量不要,细节太多了。
20、学姐有什么带背博主推荐吗?
专业课我没有跟过,但是政治我跟的苏一说了。
21、学姐,现在看真题细胞的实验大题,真的一点都不会?
不建议第一遍背诵就看真题,会焦虑,其实第二三遍看真题的时候,你把实验题一汇总会发现考的都是那几类。
END
往期文章
1
2
3
4
5
6
7
8
9
10
11
回复以下 关键词 获取更多信息:
历年真题 | 考试大纲 | 招生简章 | 专业目录 | 复录比 | 分数线 | 录取名单 | 复习经验 | 初试资料 | 专业课答题纸 | 报名流程 | 辅导班 | b站 | 小红书
学姐拍了拍你并请你帮她点一下“分享”和“在看”

