大家可以加一下
2026西北农林科技大学考研群
本文的材料都会发在群里
请特别注意
本初试备考复习经验的讲座是2025考研上岸的学长学姐在今年年初讲给2026考研即将要备考初试、参加初试的同学听的。
那我们会不会给2027考研即将要备考初试、参加初试的同学邀请2026考研上岸的学长学姐来讲初试备考复习经验的讲座?答:会的!大家关注群里面或者公众号【小西考研人】就好啦。
前言一:之前在2026西北农林科技大学考研群内邀请了2025西农动物医学院准研一专业前十学姐讲了关于专硕的考研初试复习的指导讲座。为了方便当时没能看直播的同学,经过用心的整理,我们将一个多小时的录播讲座主体内容手敲成了文字word版。
主讲人介绍:
2025西北农林科技大学考研
动物医学院兽医专业
准研一专业前十学姐
录播回放视频如下:
文字详细总结如下:
首先学姐介绍了2025年动物医学院兽医专业的考情分析,之后给大家分享了公共课和专业课复习经验,最后回答了考生的一些问题。大家可以根据这些信息来准备初试。
一、学姐自我介绍
本人参与了2025考研,本科学校二本。
七月份决定考研,开始定学校买资料。七月五号正式开始复习。
英语基础不好,四级考研时才通过,考研英语成绩60+,大家不管英语基础怎么样,考研好好学都可以的。
专业课无基础,执兽没考,全靠考研时现学,最后成绩 343:120 896:140
以下是我个人的复习经验分享,希望可以使大家在今后复习中,少走一些弯路。在给学弟学妹们提供参考的同时,也祝愿大家可以找到适合的自己的学习方法,明年实现心中所愿!
二、考情分析
1. 招生专业目录【官方】
【鉴史】【2025年】西北农林科技大学考研动物医学院专业型硕士【095200兽医】专业招生目录(主要看拟招人数,也就是录取名额 )
2. 招录情况总览【官方】
【鉴史】【2025年】西北农林科技大学考研动物医学院专硕【095200兽医】专业招录情况总览(主要看里面的拟招统考生人数、一志愿进复试人数和拟录取统考生总人数,用来判断不同时间点招生名额的更新变化以及在复试时刷人的数量情况)
3. 历年名额扩招情况【官方】
【鉴史】【历年】西北农林科技大学考研动物医学院专硕【095200兽医】专业历年招生名额扩招情况(主要看里面每年拟招生多少人同时实际招生多少人,根据往年的扩招情况来判断2026考研是否还会扩招)
注:拟招生人数从20年至今每年都在增加,且历年录取人数均高于拟招生人数。
4. 历年各种分数线统计【官方】
【鉴史】【历年】西北农林科技大学考研动物医学院专硕【095200兽医】专业历年各种分数线统计(主要看里面本专业的校线是多少;能进复试的最低分数是多少、录取的最低分数是多少,用来判断本专业要想进复试的话自己需要努力到什么程度,也辅助自己定一个能录取的目标奋斗分数)
注:所有成绩统计均排除专项计划(退役大学生士兵计划、少数民族骨干计划)等特殊情况。
5. 初试分数段分布统计【官方】
【鉴史】【2025年】西北农林科技大学考研动物医学院专硕【095200兽医】录取的学生中初试成绩分数段分布情况的饼状图(主要看里面在所有录取的学生中哪个分数段人数录取比较多,各分数段的录取是不是均衡的,用来判断刚过分数线是不是没有机会录取?高分过线是不是一定不会被刷掉?)
6. 复试分数段分布统计【官方】
【鉴史】【2025年】西北农林科技大学考研动物医学院专硕【095200兽医】、录取学生中复试成绩笔试、面试成绩分数段所占百分比(主要看里面在所有录取的学生中笔试和面试的成绩分数段的分布情况,主要用来判断在复试时大家的笔试分数和面试分数一般都能考多少分?在哪个分数段的人数比较多?)。需要提别提醒的是,这里统计的样本是“拟录取的学生”,也就是说:我们统计的是能录取的学生的成绩,在笔试或者面试中被刷掉的学生的成绩并没有被统计进来,换句话说 你要是想录取的话最起码要达到这里的最低分才行的,不要以为随便准备一下,所有人的复试都可以拿到饼状图里的高分了,切勿抱有侥幸心理。
(1)复试笔试成绩分数段占比统计
由图可知,复试笔试成绩在60-69分之间的占大半,大家的笔试都是充分准备的,能拉开的差距较小,但不容忽视,笔试成绩不过60分是不予录取的。
(2)复试面试成绩分数段占比统计
由图可知,面试成绩在80-89分的学生总体上占比很高。面试非常重要,排名靠前不可掉以轻心,排名靠后也有逆风翻盘的可能。
7. 四六级通过与否统计【官方】
【鉴史】【2025年】西北农林科技大学考研动物医学院专硕【095200兽医】录取学生中四六级通过率的分布情况饼状图统计(主要看里面在所有已经录取的学生中通过四级的有多少人,通过六级的有多少人,四六级都没通过的有多少人?用来判断有无四六级对复试时的录取是否有影响,存不存在歧视?)需要提别提醒的是,四级or六级or None跟年份有很大的关系,有可能今年大部分都过了六级,有可能去年大部分都没过四级,关于四六级和下面的本科出生、应往届的情况不能孤立的看单一一年的,应该至少看三年的情况来综合做出判断四六级到底有没有影响。
8. 本科出身及应往届统计【官方】
【鉴史】【2025年】西北农林科技大学考研动物医学院专硕【095200兽医】录取学生中本科出身及应往届的分布情况饼状图统计(主要看里面在所有已经录取的学生中本科出身双非的有多少人,出身985、211的有多少人,往届的学生有多少人?用来判断本科出身的好坏对复试时的录取是否有影响,存不存在歧视?)
整体规划及作息时间表
七月八月 专业课直接背资料(不会的去网上搜或者看ppt)背2-3轮 英语背单词,刷真题 政治看网课
1.规划好自己每天的学习任务和时间(每天背6h专业课,英语新添加80左右新词)
2.推荐买一个时间器可以准确记录自己一天具体背 书时间
3.可以给自己固定一个休息时间(我一般是周六学到两三点开始休息,周日玩一天,周一学习。)
4.每天最好还是活动活动身体运动一下
九月十月
1.专业课时间增加,变为8h,从一次背2h到一次背3h
2.政治选择题出了之后开始刷选择
3.英语开始学小三门,英语真题从一天一篇变为一天两篇
4.每周休息时间改为一周一天
十一月十二月
1.专业课背诵变换,一半时间正常背资料,一半时间集中背真题
2.随大流背政治,背英语
3.寒假流感比较多,建议可以打一个流感疫苗,以防临近考试生病
三、公共课复习经验
(一)英语二经验分享
1.坚持背单词,一直背到考试不能断
2.阅读刷真题,刚开始刷真题不限时,慢慢熟练了注意控制时间刷真题,一篇10-15分钟
3.作文到后期要写一套自己的模板并且背熟,然后拿着真题往自己模板上练习套用
4.注重考前模拟
(二)政治经验分享
1、肖秀荣四件套:精讲精练、1000题、肖四、肖八
在网上找到徐涛老师的强化班视频,将视频和精讲精练结合,一个章节一个章节的复习,每复习完一个章节,就把1000题对应的章节练习题做了,后期我们会多次刷1000题,所以我建议一开始将答案写在草稿上,错题可以在题号上做个小标记,强化班视频刷完之后,第一轮1000题就做完了
2、各个老师的选择题卷子
十月十一月很多政治老师陆续出了选择题卷子,很多政治小程序都会更新,可以每天在小程序上刷一刷,慢慢就熟练了
3、冲刺阶段
肖八已经出来之后就进入冲刺阶段了,大家大部分复习政治的时间倾向肖八,反复的刷肖八的选择题,然后是熟读背诵手册,等到肖四出来的时候,距离考研就剩一周了,大家一定要把肖四的大题全部背诵,肖四的选择题也要尽量多刷,背的快的同学可以去看看徐涛老师或者腿姐的预测,多劳多得嘛
四、专业课复习经验
专业课是兽医基础(343)+动物病理学(896)。兽医基础包含兽医药理学和兽医临床诊断学,动物病理学包括动物病理生理学和动物病理解剖学。
每种题型复习方法:
(1)名词解释:要记住每个概念中的关键词,连词成句,不一定要将概念一字不落的背下来,但是关键词不能少。
(2)简答:记住小标题,标题中的内容理解背诵,关键是点要全面,每点中的内容不一定背很多;考试过程中如果遇到时间不充足的情况,也要考虑点写的越多得分会越高。
(3)论述:平时学习过程中掌握参考书中的知识点,答题时结合自己对题目的理解进行解答,论述题分值很高,所以尽量丰富答案。
(4)填空题:虽然分值不高,但是也要重视,考的一般都是小知识点,所以在学习过程中要注意积累,可以下个兽医小灶刷刷题。
(一)343兽医基础专业课复习方法
1、题型及分值分布
兽医药理:总分75分
名词解释 2分×5
填空 1分×15
简答 5分× 6
论述 10分×2
临床诊断:总分75分
名词解释 2分×5
填空 1分×15
简答 5分× 6
论述 10分×2
2、参考书的选择-小红书资料详细介绍
3、临床诊断复习经验
(1)临诊原题数中规中矩,建议按每个系统绘制思维导图,形成体系
(2)临诊考的比较综合,所以书要背熟,这样才能遇到综合类的题可以把自己背的东西都能在考场上想起来写上去。
(3)马的直肠检查、一些部位的检查等的话,可以看着图片去记忆,这样印象更深刻。像心电图还有x线检查的话比较复杂,这一部分要好好看一下基础内容学习一下。还有心脏和肺脏的叩诊音,听诊音的内容比较多,也比较相似,要好好区分一下,弄懂为什么会发出这样的声音。除此之外,一般疾病的系统检查方法也要掌握一下,这样就算不会的病也知道怎么检查,有东西可写。
4、兽医药理复习经验
药理的侧重点主要是微生物以及总论和绪论。像24年25年的真题越来越偏向去出一些综合性的题目,25年的大题只出了一个药的药理作用,所以大家的背书重点也可以从背单个药的药理作用转到多背一些总论绪论和综合性的题目。
药理我个人觉得是比较枯燥无味的,内容没有逻辑性,大题每道题都是好多点,建议大家背的时候可以把每一小点的第一个字拿出来做一个这道大题的口诀,每个大题对应一个口诀这样的话整个题目都变得好记啦。
5、历年真题及答案
务必将考过的所有真题都认认真真背过,非常重要!!!
不知道大家对西农的专业课历年真题和答案的重要性是否有足够的认识,有历年真题、答案和没有历年真题、答案只用两个词来区分:事半功倍和事倍功半。考研备复习中最重要的就是真题!!!很多同学复习时没有头绪,不知道复习的重点在哪里(没有真题的话你根本不知道这个知识点到底要不要记,也不知道自己努力的方向是否契合考研的出题重点)。兽医基础的考题重复率非常高而且内容比较固定,掌握好真题,就已经成功了六成,剩下的就看大家的毅力了。
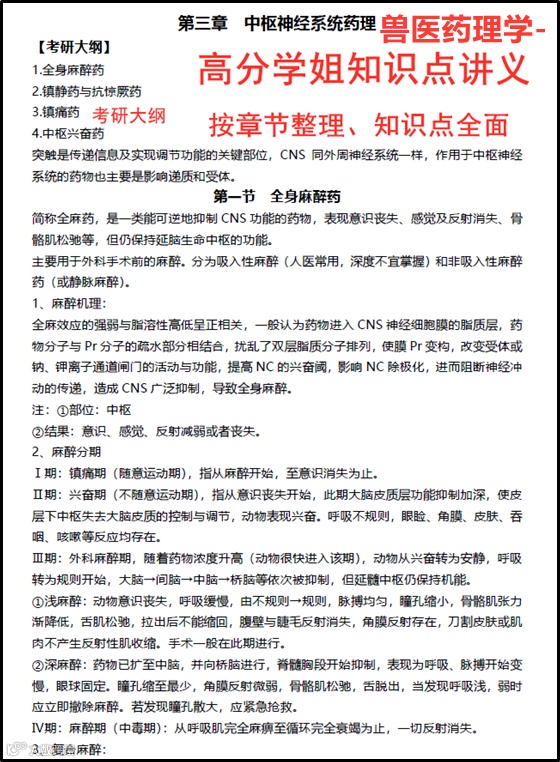
6、343兽医基础重要知识点汇总
备注
本部分划重点内容已整理成图,框架清晰、一目了然。不过,学姐在直播讲座中详细解析了多个考点的命题角度,讲解远比图片丰富。强烈建议大家抽空回看完整视频,把静态框架和动态讲解结合起来,才能真正把重点吃透。
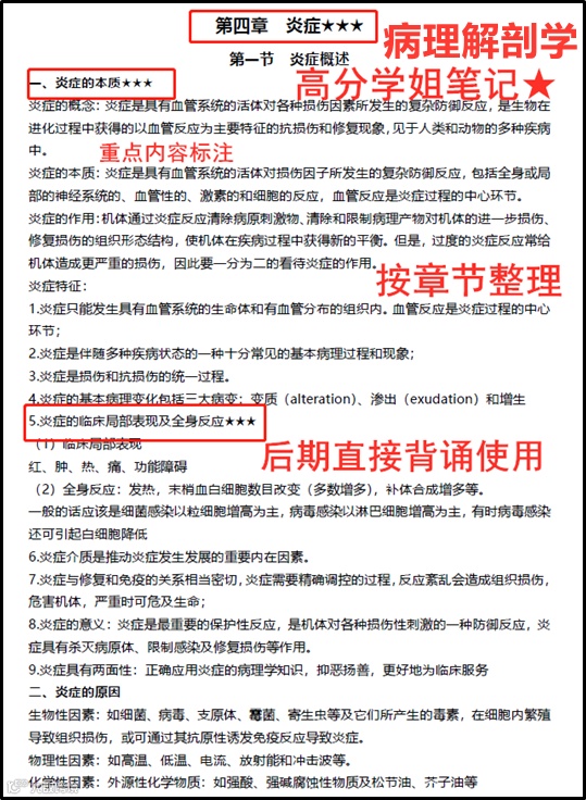
(二)896动物病理学复习方法
1、896动物病理学复习经验分享
兽医病理特别是病理生理我觉得比较重要的是可以去网上或者兽医小灶上找一些像肺脏肾脏泌尿系统等这些器官的解剖结构的图片去看看,在这些基本的解剖知识了解了之后再去背像肺炎泌尿系统疾病这些内容的话脑子里就会出现这些图片,这样的话就比较好去背下来。
关于课本我是觉得大家不用去看课本,因为课本上的内容实在是太多了也太杂,其实大家可以在背资料的过程中遇见不会的再回头去翻PPT,看这些有图片的内容也可以更加深刻的理解。另外大家在背书的过程中可以找个白纸按照思维导图的方式把每个章节的题目按照思维导图的方式给画出来,这样自己可以对这个章节的内容有一个大的把握,同时以后背熟了复习的时候可以直接看着思维导图来复习,更容易知道自己哪不会。
兽医病理解剖是我最早开始的科目,我一开始是打算复习的扎实一点,想着先从课本PPT过起,但是过了一段时间我发现这样的效率并不高,因为前面的课本当时看的时候感觉很好,但是过了一段再想前面的内容就会发现什么也不知道了。
所以我建议大家还是说把重点资料上的内容熟记,理解熟记并灵活应用在加上一些自己的思考其实就够了。并且病理生理和病理解剖之间联系比较密切,其实背到后期的时候,二者就可以放在一起相互理解。
病理解剖主要就是观察病变,可以结合每一个脏器的特定结构然后和一些病变图片来记忆,这样印象比较深刻。因为我们的专业课主打一个记忆+理解,大部分的知识点记忆的过程就能理解了。
病理生理主要难点就是几个循环系统,大家要先搞懂,比如说呼吸系统,血液系统,消化系统的结构和机制,在这个情况下学习这些个系统的病就可以在理解的情况下记忆印象深刻,容易背,而且不容易忘。就算考试遇到不会的题,也能根据其中的机制自己写出来。
最后阶段就是我觉得896真题重复率比较高,所以大家在背书的过程中一定要注意把真题背熟,也要把名词解释背熟,因为大多数名词解释真题都是从资料里面的那些内容里面出的,所以说名词解释如果不背熟的话,到考场上写不出来很亏的。背名词解释的话,可以结合着相应的那一章节的大题去背,这样的话可以起到一个相辅相成的作用。
2、题型及分值分布
总分150分
名词解释 3分×20
简答 5分×6
论述 15分×4
3、参考书的选择-小红书资料详细介绍
五、初试全程班试听课
关于专业课初试全程班的详细问题请联系柚子学姐,微信扫一下即可添加:
六、自由问答环节
1、背了就忘,暑假结束专业课大概到什么程度啊?
暑假结束大概是要读熟,如果看到一到题,不需要能完全说出来,能知道大概有哪几点就可以,因为后续我们还要四个月的时间复习,到后期十一二月才能说是输出的多一些,前期输出不好很正常。
2、专业课九月再开来得及吗?
其实往年大家很多都是七八月才开始背专业课,你如果现在开始的话就不要复习太细了,捡着重点背,九月开始相对有些晚,还是尽早开始。
3、学姐一天学多长时间呀?
暑假差不多10个小时,9-12月有十一二个小时。
4、学姐现在二轮了,每天背四个小时专业课行吗,每天的任务都能完成?
现在快九月,专业课四个小时相对少了一些。
5、一门课一遍过还是一门多过几遍再下一门?
我是两门一起过,343一遍过,896一遍过。
6、前面花太多时间在英语但词汇量掌握的还是不行,要少花些时间在记单词上面吗或者注重阅读技巧?
我觉得记单词要花的时间多,技巧多练练就行。
7、真题要留三套出来模拟吗?
留一套就可以了,这两年题型变化比较大,23年之前的都可以直接背了。
8、学姐病理学习有什么经验嘛?
病理生理,首先把机制背熟,然后背书;病理解剖,背病理结构先把图片记住再背;关键还是重复背。
9、学姐背书每天复盘吗?
我前五遍都不复盘,因为上午背完下午就忘,复盘很打击人,五遍之后看到不会的会标记一下,每晚再看看。
10、复试的话学校出身二战和专业(比如动药)会有影响吗,后续会有复试指导课吗?
二战上岸的很多的,西农的复试还是很公平的,笔试都是公平竞争,面试会让你做ppt,客观来说有科研经历四六级啥的肯定观感更好一些,但是你看我们刚讲的考情,绝大部分人面试都是80-89分之间,所以这些因素影响很小。
11、直接看专业课本可以吗?
专业课本太厚了,你直接看抓不住重点。
12、感觉过了一遍资料理解了一遍好像也没建立框架,直接背又进度太慢?
不管进度快慢你现在这个阶段都要背的呀,要不越拖进度越慢。背诵就是一个由慢到快的过程。
13、学姐,真题占比大概多少啊?
最少一半以上。
14、英语阅读需要刷0几年的题吗?
需要。还没开始练英语阅读的话就先做0几年的题培养语感和做题技巧,除了新手村后再开始刷1几年的题。
15、学姐,面试是有个英文展示环节是吧?
有,一个大概三十秒的自我介绍环节,提前背一下就行。
16、英语的除了阅读,其他的学姐大概什么时候开始?
其他的是九月中旬开始的,小三门相对简单。
17、确定不会改考了吗学姐?
这个我也不了解,但不能因为可能会改考现在就不学了呀,肯定还是要学的。
18、冒昧问一下学姐你为什么考西农研啊?
一方面我觉得本科没啥出路,一方面我也比较喜欢这个专业,而且西农是985,各方面也相对比较好。
19、专升本的考西农有压力吗?
西农不歧视的,不要定义自己,大家都是统一起跑线。
END
往期文章
1
2
3
4
5
6
7
8
9
10
11
回复以下 关键词 获取更多信息:
历年真题 | 考试大纲 | 招生简章 | 专业目录 | 复录比 | 分数线 | 录取名单 | 复习经验 | 初试资料 | 专业课答题纸 | 报名流程 | 辅导班 | b站 | 小红书
学姐拍了拍你并请你帮她点一下“分享”和“在看”

