大家可以加一下
2026西北农林科技大学考研群
本文的材料都会发在群里
请特别注意
本初试备考复习经验的讲座是2025考研上岸的学长学姐在今年年初讲给2026考研即将要备考初试、参加初试的同学听的。
那我们会不会给2027考研即将要备考初试、参加初试的同学邀请2026考研上岸的学长学姐来讲初试备考复习经验的讲座?答:会的!大家关注群里面或者公众号【小西考研人】就好啦。
前言一:之前在2026西北农林科技大学考研群内邀请了2025西农生命科学学院准研一专业前五学姐讲了关于学硕的考研初试复习的指导讲座。为了方便当时没能看直播的同学,经过用心的整理,我们将一个多小时的录播讲座主体内容手敲成了文字word版。
主讲人介绍:
2025西北农林科技大学考研
生命科学学院微生物学专业
准研一专业前五学姐
录播回放视频如下:
文字详细总结如下:
首先学姐介绍了2025年生科院微生物学专业的考情分析,之后给大家分享了公共课和专业课复习经验,最后在问答环节中解答了考生的很多相关问题。大家可以根据这些信息来准备初试。
一、学姐自我介绍
本人参与了2025考研,本科学校双非二本,已拟录取。
初试成绩 346 分,专业排名第5,复试排名第 6 。
公共课成绩:英语(一)54 政治63
专业课成绩:生物化学102 分子生物学127
半年的时间备考,在专业课上面有个人的一些小方法,不一定全对只是参考,大家可以选择性的选取一些适合自己的方法,明年实现心中所愿!
二、考情分析
1. 招生专业目录【官方】
【鉴史】【2025年】西北农林科技大学考研生命科学学院学术型硕士【071005 微生物学】专业招生目录(主要看拟招人数,也就是录取名额 )
2. 招录情况总览【官方】
【鉴史】【2025年】西北农林科技大学考研生命科学学院学硕【071005 微生物学】专业招录情况总览(主要看里面的拟招统考生人数、一志愿进复试人数和拟录取统考生总人数,用来判断不同时间点招生名额的更新变化以及在复试时刷人的数量情况)
3. 历年名额扩招情况【官方】
【鉴史】【历年】西北农林科技大学考研生命科学学院学硕【071005 微生物学】专业历年招生名额扩招情况(主要看里面每年拟招生多少人同时实际招生多少人,根据往年的扩招情况来判断2026考研是否还会扩招)
4. 历年各种分数线统计【官方】
【鉴史】【历年】西北农林科技大学考研生命科学学院学硕【071005 微生物学】专业历年各种分数线统计(主要看里面本专业的校线是多少;能进复试的最低分数是多少、录取的最低分数是多少,用来判断本专业要想进复试的话自己需要努力到什么程度,也辅助自己定一个能录取的目标奋斗分数)
注:所有成绩统计均排除专项计划(退役大学生士兵计划、少数民族骨干计划)等特殊情况。
5. 初试分数段分布统计【官方】
【鉴史】【2025年】西北农林科技大学考研生命科学学院学硕【071005 微生物学】录取的学生中初试成绩分数段分布情况的饼状图(主要看里面在所有录取的学生中哪个分数段人数录取比较多,各分数段的录取是不是均衡的,用来判断刚过分数线是不是没有机会录取?高分过线是不是一定不会被刷掉?)
6. 复试分数段分布统计【官方】
【鉴史】【2025年】西北农林科技大学考研生命科学学院学硕【071005 微生物学】录取学生中复试成绩笔试、面试成绩分数段所占百分比(主要看里面在所有录取的学生中笔试和面试的成绩分数段的分布情况,主要用来判断在复试时大家的笔试分数和面试分数一般都能考多少分?在哪个分数段的人数比较多?)。需要提别提醒的是,这里统计的样本是“拟录取的学生”,也就是说:我们统计的是能录取的学生的成绩,在笔试或者面试中被刷掉的学生的成绩并没有被统计进来,换句话说 你要是想录取的话最起码要达到这里的最低分才行的,不要以为随便准备一下,所有人的复试都可以拿到饼状图里的高分了,切勿抱有侥幸心理。
7. 四六级通过与否统计【官方】
【鉴史】【2025年】西北农林科技大学考研生命科学学院学硕【071005 微生物学】录取学生中四六级通过率的分布情况饼状图统计(主要看里面在所有已经录取的学生中通过四级的有多少人,通过六级的有多少人,四六级都没通过的有多少人?用来判断有无四六级对复试时的录取是否有影响,存不存在歧视?)需要提别提醒的是,四级or六级or None跟年份有很大的关系,有可能今年大部分都过了六级,有可能去年大部分都没过四级,关于四六级和下面的本科出生、应往届的情况不能孤立的看单一一年的,应该至少看三年的情况来综合做出判断四六级到底有没有影响。
8. 本科出身及应往届统计【官方】
【鉴史】【2025年】西北农林科技大学考研生命科学学院学硕【071005 微生物学】录取学生中本科出身及应往届的分布情况饼状图统计(主要看里面在所有已经录取的学生中本科出身双非的有多少人,出身985、211的有多少人,往届的学生有多少人?用来判断本科出身的好坏对复试时的录取是否有影响,存不存在歧视?)
三、公共课复习经验
(一)英语二经验分享
1、题型和分值
①完形填空 20*0.5
②阅读理解 20*2
③新题型 5*2
④翻译 15
⑤作文 10+15
2、学姐个人经验分享
(1)单词:
A.单词书我用的是恋恋有词,平时会在不背单词上面刷单词,每天复习完再学习新单词。
B.开始做真题的时候要把真题里面所有不会的单词全部摘抄出来背诵,反复记忆,背的滚瓜烂熟!
C.背单词一定要坚持到考前一天,而且要尽早背,考前能够复习很多遍。到后面政治和专业课会占很多时间,所以一定要提前打好基础,到时候可以减轻一点压力。
(2)阅读:
A.前期时间充足的时候建议可以买点模拟题做,锻炼一下语感,积累生词。
B.最晚暑假就可以开始做真题了,时间紧迫的话暑假一天一篇,提前预留最近三年的英语真题留作最后模拟真实考试用。
C.刚开始做真题错误会很多,不用太在意,多去学习一下别的老师的解题思路,我听的是田静老师的英语讲解,个人觉得不错。
D.做真题一开始不需要注意时间,主要提高正确率,等到后面强化冲刺的时候要严格把握时间,一篇大概十到十五分钟。
E.一刷非常重要,每道题要知道自己错在哪里,下次遇到同样题型该怎么应对。
F.英语真题视时间是否充裕,最少刷两遍。
阅读分值很大,一定要重视起来!
(3)翻译:
A.比较难拿分,平均分三四分左右的样子。
B.翻译的时候要联系上下文,注意语句通顺。
C.遇到不会的单词不要空下,可以猜测写大概意思。
D.推荐唐静老师的课,有时间可以听听。
E.翻译重要的还是要坚持下来效果才显著。
(4)完型:
A.做完型,词汇量就显得尤其重要!
B.一般放在最后做,剩余时间只有十分钟左右,但不可自乱阵脚,好好选还是能拿不少分的
C.完型推荐易熙人老师的课,讲解很清楚,唯一缺点就是时间太长,后期时间不足没坚持下来。
(5)新题型:
A.题型包括七选五、排序、小标题三类。
B.较简单,可拿到8分以上。
C.这部分文章不用完全看懂,知道大意即可,大部分都是一对一,也有一对二这种情况。
(6)作文:
A.包括大小作文,我主要看的是石雷鹏老师的课,背了三十个功能句还有各种不同类型的作文、比如邀请信、感谢信、图表作文。
B.作文不能光背,还得动笔写,有些拼写错误只有动笔写才能发现。
3、英语(一)复习经验
(1)英语阅读前期不需要注意正确率,主要是打扎实基础,背好单词以及一些基础的语法,学会读句子。
(2)阅读分值最大,大家一定要重视起来。
(3)有些阅读如果看的老师的课看不懂可以去B站看别的老师的讲解,一切以自己学会为目的。
(4)英语整体复习节奏就是前期抓单词抓阅读,后面开始练新题型、翻译和完形填空,最后背诵作文默写作文,作文字迹要美观一些。
(5)以上都是我自己跟下来觉得不错的老师,大家可以根据自己的需求选择适合自己的老师。
(二)政治经验分享
(1)从暑假开始,每天看徐涛老师的课,完完整整把马原和近代史看完并把匹配的课后习题做了。
(2)后面就是肖1000,主要还是选择拿分容易,大题拉不开多少分数。
(3)大家可以买政治刷题小程序,可以在平时走路上和吃饭刷题。
(4)大题到后面背肖四肖八以及网上各种考研政治账号整理的时事热点。
(5)25考研政治和以往几年政治考试风格和往年不一样,需要的不仅仅是只会机械背诵的学生,而是要理解到位,融汇贯通。
推荐大家可以关注一些考研政治公众号,后期会出政治带背。
四、专业课复习经验
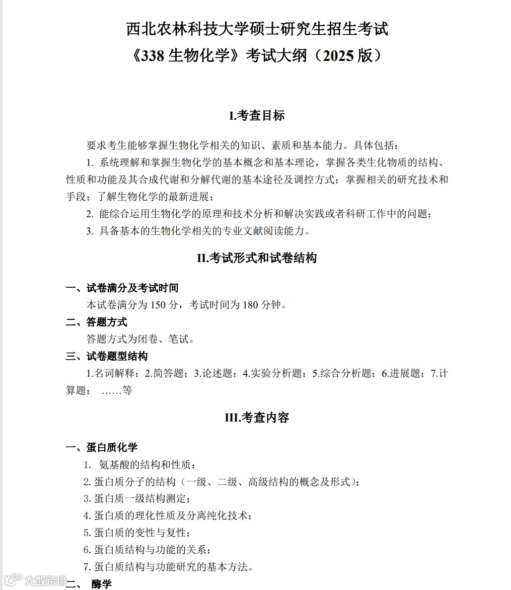
(一)338生物化学复习经验分享
1、338生物化学考试大纲
2、338生物化学复习经验
题型:英文名词解释、简答、论述、实验题、诺奖前沿进展题等。题量很大,需要合理安排时间,平时背写的时候有意的锻炼一下手速。
(1)基础阶段 (到九月份)
这一阶段主要就是看视频课学习、做笔记、看PPT,能看进去书的看书学习(朱圣庚第四版),在复习过程中要写好笔记,以便之后复习使用,小红书有总结好的重点笔记,看完一章的内容可以做配套的习题检测学习成果。
(2)拔高阶段 (到十月底)
这个阶段主要就是背诵,知道自己还有哪块知识点不清楚就去立马查缺补漏,可以去公众号上面搜索,也可以去哔哩哔哩上面搜索相应的视频看。
(3)冲刺阶段(到考前)
A.这时候已经背了两遍左右的书了,对整体知识的把握也有了一定的水平,这时候需要做的就是要反复背诵记得不牢的部分。可以在吃饭时候或者上下课路上看看相关的生物考研公众号,知识点总结概括的十分仔细,反复刺激自己的大脑,记住这些知识点。
B.一定要结合考纲结合真题,考纲可以补充一些漏掉的知识点,真题很重要,可以根据真题来揣测老师的出题风格,真题有的答案冗杂,需要自己概括总结背诵记忆为好。
C.有时间可以看一下西农本科的期末真题。
D.关注诺贝尔生理或医学奖,重点学习它的应用,概念以及和其他相关知识点之间 的联系
3、338生物化学复习方法建议
(1)生化历来被认为是生物学考研最难啃的骨头,知识点很多。
(2)西农之前生化的真题重复率很高,非常重视基础知识的考察,但是去年考题出现了很多新题,不排除今年还有新的考点出现,所以大家对于生化的复习一定要尽早开始,复习的越全面越好,将课本知识与实际应用结合起来,比如维生素的功能及相对应的辅助因子以及在实验操作过程中如何运用各种实验技术来获取我们想要的蛋白质。
(3)一轮学习要系统全面,二轮学习就要抓住重点学,等到后面就是每天不断重复,直到把学过的知识点都能自己表达出来。
(4)先把考过的所有知识点都弄明白之后再去书上找到自己还不知道的再继续学。
(5)名词解释可以背诵课本上面的也可以参照上岸学长学姐总结好的或者背小红书上面的,需要注意的是名词解释为全英文,大家在背的时候一定要注意到。
(6)答题一定要踩着关键点,得分点去答,去年考的知识点范围较广,所以说今年的备考一定要按照考纲学习全面。
(7)西农生化会考诺奖,大家在考研后期一定要 关注今年的诺贝尔奖,弄明白关于它的所有会考到的知识点。
(8)一定要注意卷面工整,而且写字速度要快,考试时候心态放平,遇到不会的也不要慌,努力去写一些与题目靠边的知识点。
(9)生化整体学习一定要注意前后之间的联系,还有就是知识点与实际应用联系。
(10)学习的时候每章都最好自己做一下思维导图。
4、参考书的选择
理论部分
实验部分
大纲指定参考书目
5、338生物化学划重点
备注
本部分划重点内容已整理成图,框架清晰、一目了然。不过,学姐在直播讲座中详细解析了多个考点的命题角度,讲解远比图片丰富。强烈建议大家抽空回看完整视频,把静态框架和动态讲解结合起来,才能真正把重点吃透。
(二)865分子生物学复习经验分享
1、865分子生物学考试大纲
2、参考书的选择
3、865分子生物学复习经验
题型:英文名词解释、判断、简答、实验题、诺奖前沿进展题,题量不少。
(1)分子生物学比较抽象,在学习的时候一定要学会竖向串联和横向比对,比如复制和转录两个过程不同的酶,真核生物和原核生物在不同阶段之间有什么区别。
(2)复制转录翻译三章主要背过程和调控,判断题主要就是考基础,实验部分占的比重也大,原核生物调控主要掌握乳糖操纵子和色氨酸操纵子,真核生物调控直接拿西农课间背。
(3)往年可参考的题目不多,和生物化学有交叉。
4、865分子生物学复习时间安排
(1)基础阶段(到九月份)
看课,记笔记,系统的过了两遍课程,中间穿插的看了课本(现代分子生物学 第五版,朱玉贤),笔记十分重要并且要尽可能详细一点,作为后期背诵的资料。
(2)拔高阶段(到十一月)
主要任务是背诵,可以买一本考研精讲和二手的课后习题讲解书,以及资料和PPT穿插着背,力求做到知识点学的全面一点。同时要结合历年真题去把握重点学习。同时也可以买一个小程序刷题,加深记忆。
(3)冲刺阶段(到考前)
继续背诵,同时要结合历年真题去把握重点学习。也可以买一个小程序刷题,不断加深记忆。
5、865分子生物学复习方法建议
(1)名词解释为英文,考的范围较广,除了PPT上涉及到的名词要背会之外还要背诵课本资料上面的。
(2)判断题考的很细,倾向于考一些相反的考点,比如说会混淆组蛋白和非组蛋白到底是碱性还是酸性蛋白质。
(3)整体一定要先理解再背诵,尤其是原核生物的各个过程,可以记忆一些图片,要不然记的不牢而且前后之间无法形成联系。
(4)同样的需要注意答题尽量往得分点上面靠,注意字迹工整,分子题量相较于生化来说不是很大,但是分子考的比较灵活,大家要先有整体的思路再写。
(5)分子实验题会模拟实际应用场景来考,所以大家在平时复习的时候要学会联系实验联系实际。
(6)尽量能多答就多答,写的详细点更好但是一定要把控好时间。
6、865分子生物学划重点
备注
本部分划重点内容已整理成图,框架清晰、一目了然。不过,学姐在直播讲座中详细解析了多个考点的命题角度,讲解远比图片丰富。强烈建议大家抽空回看完整视频,把静态框架和动态讲解结合起来,才能真正把重点吃透。
(三)整体复习个人建议
1.338生物化学:每天3-5小时,对内容熟悉以后开始研究真题,从真题中查缺补漏,寻找侧重点。以真题为中心,发散性学习。熟悉之后就可以开始背诵。
2.865分子生物学:每天2-3小时,做真题以及课后习题,总结完真题后背诵。分子的复习需要见多识广,有一个大体的思路。
3.英语:每天3小时左右,每天至少一篇阅读,对阅读一定要研究清楚,了解出题规律。作文和阅读可以尽早准备,作文建议背诵石雷鹏的,背的越多越好,最后会举一反三。但最重要的是背单词!!!做所有的题的前提是背单词!
4.政治:每天1-2小时左右。多刷选择题,大题后期跟着背诵就可以(2022年,剩最后20天左右会有大题模板)。拉开分差主要在选择题,平常注重积累,大题不用担心。
保证每天的学习时间不少于10小时。
(四)冲刺阶段整体复习时间安排
10月新安排—强化冲刺阶段
1、全天的复习时间安排
早上:生化加分子专业课的背诵,遇到不会的及时解决
中午:练习政治选择题(小程序)
下午:练习英语阅读以及小三门,注意要控制时间,作文也可以提前练起来
专业课真题的背诵默写练习
晚上:巩固专业课,并且回顾上午所背专业课内容,复习英语单词以及做题方法和政治知识点
十月份是很关键的时间点,大家一定要多抽些时间学习,十小时左右差不多
2、阶段的时间安排
现阶段 政治最慢应该是怎么样的进度:
10月-11月复习至少几轮 一轮
最好是怎样的进度:选择题至少刷过一遍,马原近代史等等的考点得大概有印象
现阶段 英语最慢是怎样的进度:
10月-11月复习至少几轮 一到两轮
最好是怎样的进度:阅读完成二刷,小三门得完成一轮
现阶段 专业课 最慢是怎样的进度:
10月-11月复习至少几轮 两到三轮
最好是怎样的进度:现阶段对知识点的掌握很熟悉了,真题也过了两遍左右了,每个考点知道放在真题里怎么考,在此基础上再参照课本查缺补漏
(五)冲刺阶段专业课复习方法指导
第二轮、第三轮的复习方法,关键词:回顾知识、做题、做历年真题、整理错题、背诵
①回顾课本和讲义中你第一遍+第二遍复习时标注的重难点或者你当时仍有疑问的地方。对重点内容重点掌握和背诵;如果第一遍复习是大家没有整理笔记,可以以小红书上面的笔记为母版,增减删补后形成自己的笔记。
②回顾你第一遍和第二遍复习时做错的或者典型的课后习题+本科生章节练习题;之前做错了的题一定要着重去看,刷错题的同时在做一些新题,这样能对知识点更好的巩固。
③做(背诵)目标学校的历年真题,对答案。不懂的或者不会的再回顾①和②步骤。建议把每一年的真题归类整理到课本中具体的某一个章节中,在梳理完整个历年真题之后就可以发现哪些章节是常考的重点章节,切记:近几年的真题重复率不高,一定要把常考真题所在的知识点的变形全部掌握。
④做(总结)专项汇总的训练,名词解释、简答论述专项。历年真题中考到过的大题务必掌握,除此之外,还要将相近的名词解释或者简答论述掌握背熟,然后在进行拓展,尤其是重点章节的题目尽可能的多背几道。确保考过的知识点再考你不会丢分,确保出现没考过的知识点时你也能复习到位、答的出来。
五、初试全程班试听课
关于专业课初试全程班的详细问题请联系柚子学姐,微信扫一下即可添加:
六、自由问答环节
1、学姐,生化下册的遗传部分需要看嘛,我看大纲上没有?
不需要的,大纲没有的就不用看。
2、学姐建议是先背真题再补充还是先照书背?
得先对书上知识有个基本了解再看题,要不真题会背了又忘。
3、学姐,25考研生化计算涉及酶活部分吗,听消息说还是没涉及到的?
没有涉及,但今年还是把涉及到计算的知识都准备一下。
4、学姐,哪找的真题比较全,我找到的感觉题不全?
因为真题是回忆版会出现不全的情况,可以买一下师哥师姐的或者我们这个小红书资料的。
5、学姐,生化分子的题库都有哪些推荐的呀?
可以多去微信小程序找一下。
6、学姐感觉小题部分,糖类和脂质出现的频率如何?
出现频率还可以,时间够的话就把它们都背一背。
7、一道大题应该多久写完,大概写多少字哇?
简答题差不多半面纸,论述题一面。
8、学姐,八九月专业课大概每天要学习多久,我有效效率大概三小时?
一门专业课三小时可以,两门三小时不太够,越到后面专业课需要投入的时间就越多。
9、学姐,万一没考上,调剂好调剂吗?
不太清楚,我没有调剂过。
10、请问需要同时复习复试科目嘛?
不需要,复试是学另一本书。
11、学姐,是不是生化蛋白质和酶考的很多呀?
是的。
12、生化的课后题重要吗,26的计算大概会占几分呀?
先把真题涉及到的考点搞明白,有时间再看课后题。计算这个我也不太清楚。
13、学姐有什么有效的背书方法吗?
头脑清晰,抓住重点、抓住关键词去背,不要死记硬背。
14、复试时压力大吗,本科成果权重高吗?
其实大部分人科研成果都很少。复试要好好准备,不要因为初试排名高就掉以轻心。
15、看分子真题感觉考的很灵活,好多实验类的?
是很灵活,一定先把基础原理搞明白再看真题。
16、复式实验考哪些内容呀?
这个可以之后再说,咱先把初试考好。
17、是不是要把00-25真题全默会?
涉及到的知识点肯定都要知道。
18、学姐啥时候背完的生化真题?
我是从九月中旬一直背到了考前,生化真题重复率很高,要一直去背,没有背完一说。
19、学姐,今年是不是相比前几年生化难了很多呀?
是的,出了很多新的考点,所以大家复习一定要全面一些。
20、生化去年是不是分数都比较低?
平均分是比较低。有些真题考的偏而且体量大。
21、学姐生化0几年的真题还有参考价值吗?
还是有的,看一看就当打基础了。近几年的多背一背。
22、学姐,这学校科研项目多吗?
我现在还没进组,不是非常了解。
23、咱们是自命题吗学姐?
专业课是自命题,西农本校老师出题。
24、生化现在至少应该学的咋样呢?
现在最少课本得过个两遍了,里面的知识点、名词解释都得知道。
25、学姐背的什么资料,我课本学的郭蔼光的?
我背的资料有自己总结的、有上岸学长学姐的、课本上的知识点、真题。课本我用的朱圣庚的。
26、学姐真题是自己先写再纠正,还是直接开背?
都可以的,看你自身情况。
27、学姐觉得代谢部分分值高还是静态部分高?
总体差不多,静态可能稍微多一些。
28、学姐 每天坚持学习容易想摆烂怎么办,感觉后期会没劲?
不能摆烂呀,想想你的竞争对手,越到后面大家学的越猛。
29、生化实验题考的多和难吗?
有那么两三道会有难度。
30、学姐可以请教一下去年你这时候的进度嘛?
我是七月开始学的,但是中间走了一些弯路,去年这个时候我还在看课做笔记,我是开学之后开始背的,那个时候时间就比较紧了,每个人学习进度不一样,你要根据你自己的实际情况规划一个进度。
31、学姐,专业课二轮没过完推荐九月同步开始背诵吗?
可以的,最晚九月也要开始背了,去年我很多同学六七月就开始背了。
32、学姐政治是什么时候开始的,直接背的书吗?
七月开始的,一开始是看徐涛老师,做他的课后真题。政治需要理解,多刷刷选择,后期找个适合自己的带背博主。
33、学姐能讲讲复习踩过的雷么?
我忘了生化的名词解释是考英文,当时考试也就写出了三四个。还有初试一定不要踩点进考场,因为会提前发卷,拆试卷也会费时间。
34、学姐,专业课背书是背名词解释和综合性大题吗?照着真题背? 书上勾画的重点也自己总结背吗?
要背,实验和诺奖也要背。真题是让你形成一个答题思路。可以自己总结背,找上岸学长学姐总结资料和咱这个小红书资料也都可以。
35、出英文的大题害怕看不懂怎么办?
多背一些专业英文单词。
36、生化诺奖是考Alphafold联系蛋白结构考的论述吗?
考的人工智能如何去预测蛋白质结构。
37、老师身边有没有看细胞生物学的,有没有什么建议?
我听说细胞生物学虽然背的多,但是比较有条理,好背,生化是东西少但一开始学比较难。
38、作为农林院校会联系侧重植物方面吗?
我个人觉得没有。
39、英语作文学姐是什么时候开始准备的?
十一月。
40、学姐,政治马原史纲看完徐涛的,其余部分看谁的呢?
我推荐你看这个苏一,有思维导图。
41、会联系院校很有竞争力的方向吗,比如湖南师范大学脂质方面做的比较多就在考试体现了?
我去年考的时候没有感觉到。
42、考研英语完型填空是不是比较难,我做的时候感觉选项都大差不差的?
有一些难度。
43、学姐思维导图怎么做可以讲讲吗?
先罗列框架,再把关键考点写上就可以了,我去年是直接买的。
END
往期文章
1
2
3
4
5
6
7
8
9
10
11
回复以下 关键词 获取更多信息:
历年真题 | 考试大纲 | 招生简章 | 专业目录 | 复录比 | 分数线 | 录取名单 | 复习经验 | 初试资料 | 专业课答题纸 | 报名流程 | 辅导班 | b站 | 小红书
学姐拍了拍你并请你帮她点一下“分享”和“在看”

