2022年2月28日下午,中国信通院、中国通信标准化协会大数据技术标准推进委员会(CCSA TC601)、数据安全推进计划(Data Security Initiative, 以下简称DSI)共同举办DSI第四期公开课《数据安全风险管理》。
中国信通院云计算与大数据研究所副所长魏凯对本次公开课发表了致辞,云计算与大数据研究所大数据与区块链部高级业务主管李雪妮主持了本次公开课。

魏凯介绍了DSI自2021年9月1日成立以来,在数据安全理论技术研究、数据安全评估评测服务、数据安全标准体系建设、行业交流平台搭建等方面的工作成果,表达了DSI作为公益性合作项目,依托大数据协同安全技术国家工程实验室、中国通信标准化协会大数据技术标准推进委员会、中国互联网协会数据治理工作委员会开展具体工作,打造健康规范的数据安全生态体系,全方位提升企业数据安全能力的成立愿景,最后对长期支持DSI各项工作的企业单位、专家个人表示感谢,期待DSI与各行业、企业单位携手共进,行稳致远,深耕数据安全,为国家数字经济发展保驾护航。
本次公开课邀请蚂蚁科技集团股份有限公司、中国电信天翼电子商务有限公司(电信翼支付)、贝壳找房科技有限公司、奇安信科技集团股份有限公司的数据安全专家作为分享嘉宾,对数据安全风险管理的相关理论、实践经验进行分享。本次公开课直播观看达1100余人次。

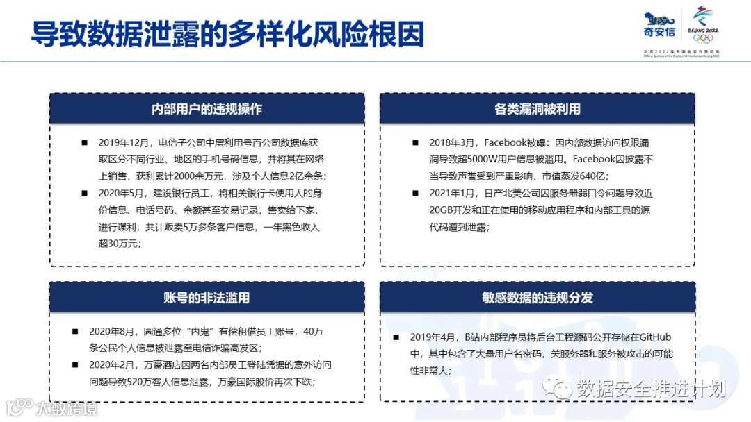
奇安信数据安全子公司副总经理姚磊分析了企业当前所面临的数据安全挑战,介绍了奇安信的数据安全解决方案在应对上述挑战的思路,并通过分析实践案例,对企业数据安全风险及其落地措施进行具体讲解
以下为《企业数据安全实践与思考》PPT。























