“可信数安”工作体系是国内首个关注数据安全行业供需发展,面向供需双侧能力要求建立的权威市场化数据安全评估体系。一方面面向需求侧开展企业级、系统级数据安全评估,协助各组织提升安全能力,实现以评促建效果;另一方面面向供应侧开展产品评测及服务能力评估,筛选优秀的产品与服务,推动技术及服务水平的进步。

目前,“可信数安”工作体系共完成78家企业的117项评估测试。其中,需求侧共完成48家企业的50次评估服务,供应侧共完成34家企业的67项评估测试服务。
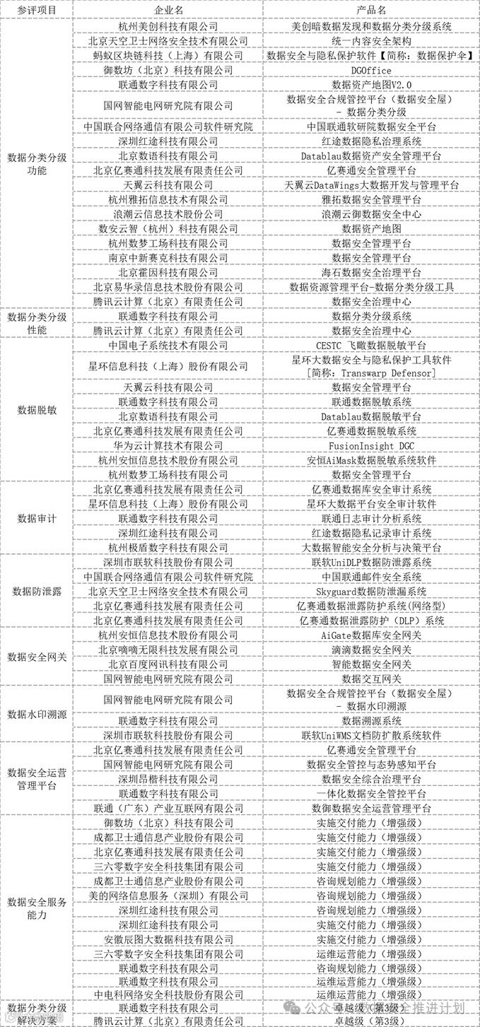
供应侧通过名单如下:

中国信通院2024上半年度“可信数安”评估评测报名正式开始,欢迎联系咨询!
参评流程:
联系人:
郝志婧 15712890577(微信同号)
张 越 15501008926(微信同号)
往期回顾
#重磅!《数据安全风险治理成熟度评价模型》发布,征集首批预评估单位

