🌥 什么是“云”?看懂公/私有云/混合云
💡 先说人话版的“云”:
“云”其实就是 把原来自己机房里的服务器、软件、网络搬到了网上。
用一个比喻👇:
- 自己买菜做饭(传统IT):买锅买菜自己烧,成本高还累。
- 点外卖(云服务):平台做好了,点一点就来,灵活又便宜。
📦 云计算的三种模式:
1. 🏗 IaaS(基础设施即服务) 像租一个空房子,水电网通了,怎么布置你自己来。
👉 代表:AWS EC2、阿里云ECS、腾讯云CVM 2. 🛠 PaaS(平台即服务) 房东给你装修好了,还配了厨具,你只管下厨。
👉 代表:阿里云函数计算、腾讯云开发CloudBase
3. 💻 SaaS(软件即服务) 直接叫外卖,不用动手,开吃就行。
👉 代表:钉钉、飞书、企业微信、金蝶云
🏢 公有云 vs 私有云 vs 混合云 vs 多云:
1. 公有云:云服务商搭的“高级公寓”,你租一间用。省心又划算。
✅ 优势:成本低、弹性好、上线快
🚫 风险:数据放在别人那,监管严格时可能有顾虑
2. 私有云:在你自家院子里建的“别墅”,安全自控但贵。
✅ 优势:安全、定制、可控性强
🚫 缺点:成本高、运维重
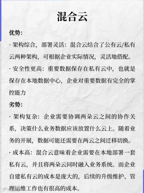
3. 混合云:住在别墅里,偶尔到公寓办公,灵活组合。
✅ 优势:两边都能用,安全和效率兼顾
4. 多云:阿里云一个、华为云一个,甚至再加个AWS,分散风险、各取所长。
✅ 优势:防止被一家云“锁死”,适合大型集团
🎯 企业为什么要上云?
1. 🧠 灵活应对业务波动:电商促销、节日大流量?云能弹性扩容。
2. 💰 降低成本:不用买硬件、建机房,请几百人做运维。
3. 🚀 提升研发效率:研发上云,几分钟就能搭环境,秒级部署。
4. 🔐 加强安全合规:顶级安全方案 + 等保合规,一站搞定。
📌 上云怎么选?
- 初创/中小企业
👉 推荐直接用 公有云 + SaaS,快!省!够用!
- 金融/政企/有合规要求的行业
👉 可选 私有云 / 混合云
- 集团型企业/海外业务多
👉 考虑多云策略,规避单点风险
🌈 总结一句话: “上云不是目的,是提效、降本、创新的手段。”
附:总结公有云 私有云 混合云优劣势介绍
综上所述,公有云、私有云和混合云各有其优势和劣势。企业在选择云部署模式时,应根据自身的业务需求、安全要求、成本预算和灵活性需求进行权衡和决策。

