那怕是测试期间的所有数据都要严格备份,而且还要备份到不同的地方,这次体验非常的深刻,所以发这条微博来告诫自己不要再轻视所有备份工作,而且在极度劳累的状态下千万别登录到服务器干一些删除性质的工作,宁愿拖一分钟也不愿冒一秒钟的险。

前不久的gitlab删库事件的教训犹在眼前,丢失了几小时的数据,虽然大部分的备份策略都失效了,但还是挽救了几小时前的一个备份,才没有造成更大的数据丢失和公司损失。我们需要对设备进行备份冗余,需要对数据库进行备份及离线备份,需要对网站静态进行备份冗余,需要对机房进行备用,能做到双活,那是更好的啦
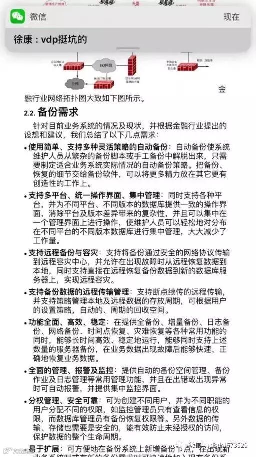
相关技术:
rsync, crontab, lvm快照, mysqldump, extrabackup, 完全备份, 差异备份, 增量备份, 离线异地备份, 国产和国外备份与容灾软件 ...

备份总是要用来恢复的,备份是尊严是底线
备份才是王道啊,恢复什么的都是浮云

