搜索
首页
大数快讯
大数活动
服务超市
文章专题
出海平台
流量密码
出海蓝图
产业赛道
物流仓储
跨境支付
选品策略
实操手册
报告
跨企查
百科
导航
知识体系
工具箱
更多
找货源
跨境招聘
DeepSeek
首页
>
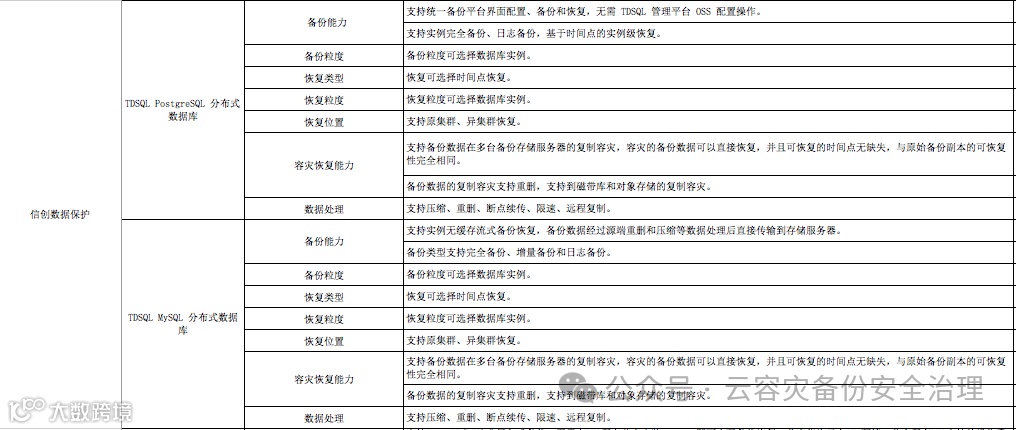
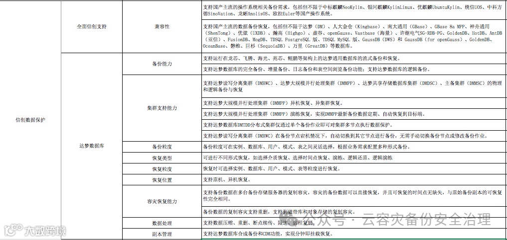
重塑数据保护之数据可靠性
>
0
0
重塑数据保护之数据可靠性
云容灾备份安全治理
2025-02-28
2
重塑数据保护之数据可靠性
业务系统必须有韧性能连续在线,容灾是安全系统之外的系统保障!
以数为基,以知为擎,双轮驱动,化数为智,智见世界,慧抵彼岸,有灵启赋!
【声明】内容源于网络
0
0
云容灾备份安全治理
分享云灾备规划、实施、运营、备份与恢复、数据安全、数据治理;窥视国内外备份软件与监控软件知识前沿水平线; 越努力,越幸运!
内容
2171
粉丝
0
关注
在线咨询
云容灾备份安全治理
分享云灾备规划、实施、运营、备份与恢复、数据安全、数据治理;窥视国内外备份软件与监控软件知识前沿水平线; 越努力,越幸运!
总阅读
5.5k
粉丝
0
内容
2.2k
在线咨询
关注