深度报告:美国"对等关税"重锤
全球供应链格局重塑,中国制造业如何破局!
美国"Rectify Trade Practices"新政以**34%对华关税**触发全球供应链系统性重构,加速"China+1"战略向纵深演进:
产能外迁:电子/汽车/机械等行业通过东南亚设厂(越南、印尼)、墨西哥近岸生产分流对美出口,中国对东盟制造业投资3年翻3倍!
绕道策略:第三国转口(越南、马来西亚"洗产地")、供应链分段重组(中国核心部件+东盟组装)成企业短期避险主流,但面临美国溯源审查风险
技术突围:中企以**工业4.0升级**(自动化/区域产业链中枢)对冲成本压力,巩固高端制造地位,形成"中国技术+全球多点生产"的新生态
格局重塑:全球供应链从"中国单一中心"转向三大区域网络(亚太、北美、欧洲),中国通过RCEP强化区域协同,在化工、新能源等关键领域保持不可替代性
关税壁垒倒逼中国制造从"成本依赖"转向"技术+区域化韧性"双驱动,完成从"世界工厂"到"全球价值链组织者"的跃迁。
🔍政策冲击波
美国动用《国际紧急经济权力法》实施34%对华关税,波及电子/汽车/化工等万亿级产业
越南/墨西哥等"替代产地"同步遭遇高关税,全球贸易规则面临重构
🌏产业变局全景扫描
1️⃣ "China+1"战略演化
电子产业集体南迁:苹果/三星越南产能占比超60%
汽车产业双线突围:墨西哥成北美桥头堡,东南亚电动车产能2026年破百万辆
机械装备"近岸化":三一/柳工印尼基地产能提升300%
2️⃣ 中国制造出海新图谱
直接投资暴增:2023年东盟制造业投资达240亿美元
RCEP红利释放:区域累积规则催生"东盟组装+中国核心部件"新模式
隐形冠军出海:电池/光伏/金属加工企业集体布局印尼工业园
3️⃣ 绕道生存法则
第三国转口:越南/马来西亚成"洗产地"热点,但需警惕美国海关溯源
供应链分段:中国零件+东盟组装规避原产地认定
近岸生产网络:墨西哥中资工厂数量3年激增5倍
📊关键数据透视
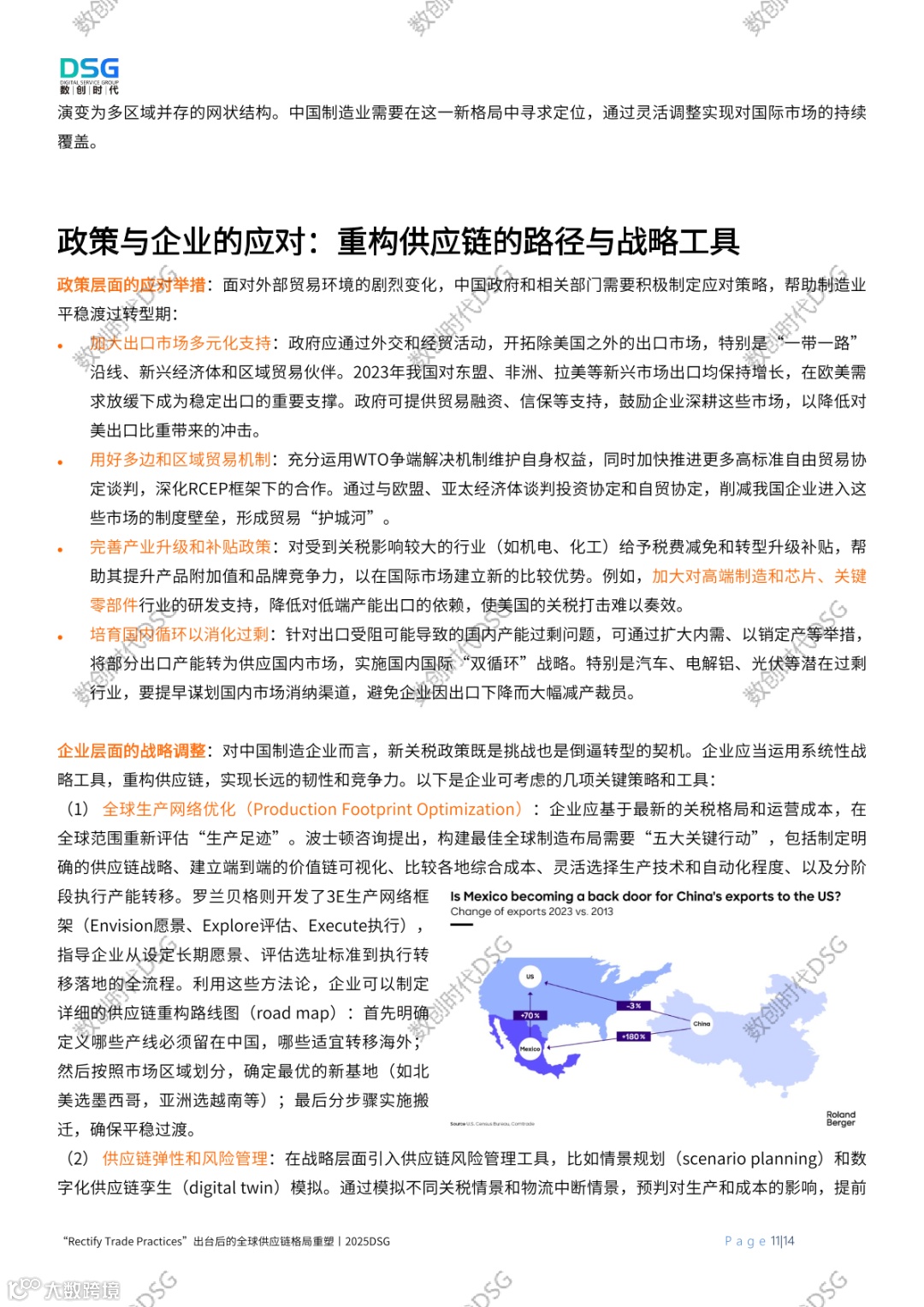
美国自华进口占比5年下降10%,东盟对美出口增速超65%
中国在墨投资额2024年Q1同比暴涨210%,泰国产能替代效应达$900亿/年
💡战略启示录
短期:建立关税预警机制,灵活运用转口贸易窗口期
中期:布局区域供应链枢纽,实现"中国技术+本地化生产"
长期:推动工业4.0升级,构建抗关税的技术护城河
中国供应链能否打赢“诺曼底战役”?我们选择给出几个可能的方向,希望能与您更多进行思想碰撞:
数字铁幕:AI中台+低代码工具,3年再造一个“智能供应链帝国”!
韧性长城:双源采购+区域中心,把鸡蛋放进10个篮子!
生态同盟:拉拢供应商、银行、物流商,打群架才扛得住脱钩!
绿色长征:用光伏供应链反制欧盟,把碳关税变成中国标准!
敏捷基因:学特斯拉用AI碾压迭代速度,让对手望尘莫及!
人才堡垒:百万年薪抢AI供应链专家,清北成立“供应链战争学院”!
供应链革命没有旁观者!
• 企业主今天不拥抱AI和绿色,明天就被淘汰;
• 打工人今天不升级技能,明天就被机器取代;
• 今天不打赢供应链战,明天就被锁死在低端!
扫描下方QR码,添加小伙伴企业微信,审核入群后即可立即获取精华版《2025DSG全球供应链创新论坛白皮书》第一期及后续发布内容!
或者您可直接私信公众号后台咨询任何相关问题,联系人:
张经理 18321166330(微信同号)
黄经理 15317176415(微信同号)
………………
………………
活动预告:
免费报名,加入我们!
✅ 标杆案例分享:10+成长型企业现场解密创新实践,覆盖科技与传统行业;
✅ 高频场景研讨:从研发创新到资本对接,深度解析增长核心环节;
✅ 生态资源直连:对话投资机构、数字化转型专家,一站式获取成长支持;
✅ SAP前沿洞察:分享数字化工具如何赋能企业精准增长与绿色可持续发展。
大会总结:
2025 DSG 全球供应链创新论坛 现已于 2025年3月21-22日 在上海圆满举办完成。
在本次博览会上,我们就企业如何在供应链重塑的过程中抓住新机遇,通过变革不断优化各个环节等议题展开了深入讨论,探讨了人工智能、自动化、先进分析和协作网络等技术的快速发展,如何为您的企业提供强大的支持,帮助优化运营、提升决策质量并提高效率。同时,我们也将为企业构建更加可持续、高效且协作的供应链提供创新思路。
我们期待您的参与,让我们一起碰撞思想,共同推动供应链的变革,塑造更加具有韧性和创新精神的未来。
往期推荐:

