1
首先,二维码支付行业,不是做不做的问题,而是怎么做的问题。
1、万达集团董事长王健林收购了--快钱支付(3.15亿)
2、阿里巴巴CEO马云在做支付业--“支付宝”
3、腾讯CEO马化腾在做支付业--“财付通”
4、盛大CEO陈天桥在做支付业--“盛付通”
5、百度CEO李彦宏在做支付业--“百度钱包”
6、京东CEO刘强东在做支付业--“京东钱包”
7、搞快递的顺丰CEO王卫也有--“顺手付”
8、小米手机雷军也收购了捷付--睿通支付(近6亿)
9、恒大许家印也收购了-“集付通”(5.7亿)
10、美的集团也收购了-“深圳神州通付”(3亿)
这些世界巨头纷纷进驻支付市场,砸下巨资做支付行业,布金融大局……
2016是二维码扫码支付的元年,这个行业有无穷无尽的想象空间......
接着,我们来看2015中国支付清算协会年报(摘选)
2015年,超过80%用户一周至少使用一次移动支付。
一、扫码支付以小额便民支付用途为主。2015年,有48.7%的用户通过扫码支付方式单笔支付金额在100-500元,32.8%的用户单笔支付金额在100元以下,比2014年高出20.2个百分点,有10%的用户单笔支付金额在500-1000元,8.5%的用户单笔支付金额在1000元以上。(此为商户数据,小额多量。个人用户交易量更大。)

二、操作简单方便、无需携带现金和银行卡是用户愿意使用扫码支付的主要原因。有86.8%的用户是因为操作简单、方便选择扫码支付,较去年增长28.8个百分点;选择无需携带现金或银行卡的用户占比为63.7%;列第三的原因是优惠促销活动多,占比为33.6%;列第四的原因是商户支持该方式,占比为30.2%。

三、移动支付用户主要为中青年群体。2015年,移动支付用户中21-30岁群体占比最多,为54.5%;31-40岁用户列第二,占比为26.2%;41-50岁用户规模列第三,占8.8%;20岁以下用户占比为7.7%。这归因于中青年群体对新兴事物的接受程度较高,对支付便捷性的需求较大,且具备一定的购买能力。

另外,数据从来不会骗人,做事业老板都有看数据的习惯,也靠数据来预测市场风向标。
图一:单个用户一个月的交易量

图二:某个代理商一个半月的交易量

只有终端用户交易量大,分润拿到手才可观,所以,晒交易量是最直接反映市场的证据。
原始的传统POS代理商,面临费改收益大幅度下滑,同死还面临追偿的,拒付,以及存货的风险,一台机器少则几百 多则上千,二维码成本也就几元钱!

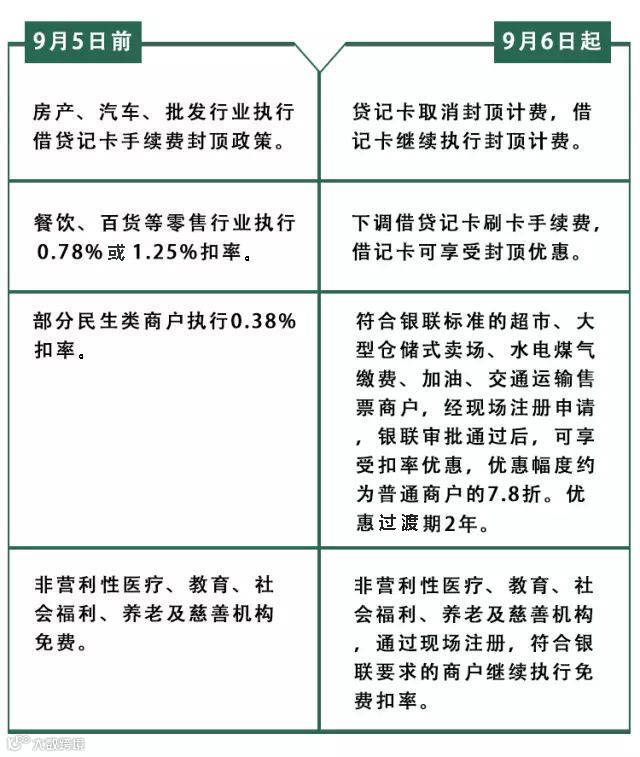
根据国家发改委、人民银行印发的《关于完善银行卡刷卡手续费定价机制的通知》,刷卡手续费将大幅降低,新政于9月6日起实施。 据介绍,目前的政策不区分借记卡和贷记卡,刷卡手续费都一样。
信用卡不再封顶,代理商市场一片惨!不过日前二维码支付已经获得央行认可,二维码支付不需要专业设备,投入小,不受新刷卡手续费政策影像,预计无卡支付将是主流,各位商户和服务商可以考虑从事二维码支付服务,依托微信支付和支付宝支付推广力度,还能赚取佣金!

日前支付宝和微信2家支付巨头相继推出无现金日,大肆推广扫码支付,用户也是乐扫不疲,优惠拿不停!随着央行对二维码支付放行,拥有数亿用户的支付宝和微信支付用户,占据扫码支付的90%以上的市场,可以说未来的小额支付市场将被2巨头垄断!


