点击上方“北京信息科技大学”可订阅哦!
不知不觉间,寒假结束啦,信息科大的师生们也已经回到学校,开始新学期的学习、工作和生活~首先,让我们来看看这一学期的教学日历吧!
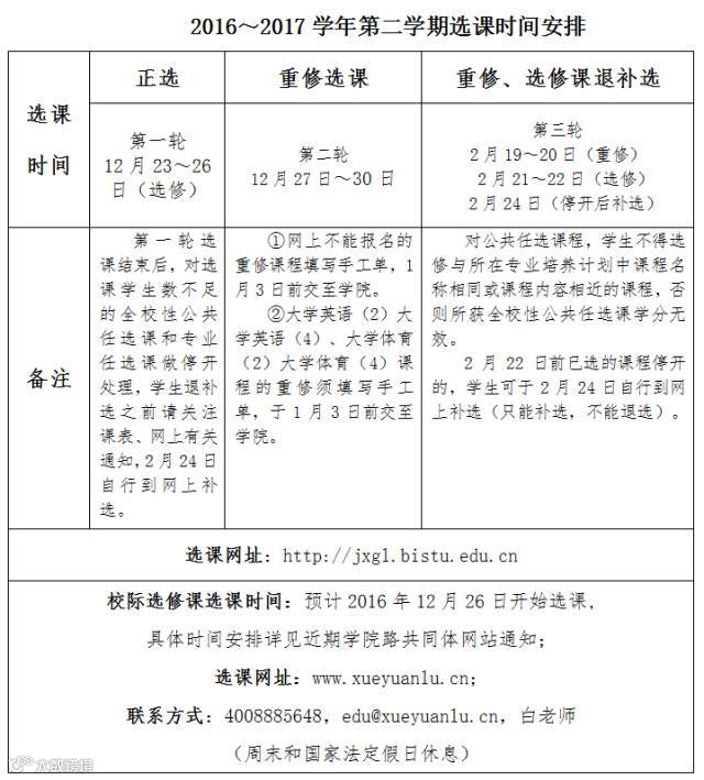
在此,再次提醒同学们,第三轮选课已经开始啦!有需要的同学千万要注意退补选时间哦!
选课规则:
1、公共任选课中,有48门标注为“通识课”的网络通识课程,学校将根据学生选课情况确定下学期所开课程。
2、严格遵守选课时间,时间结束会立即关网,不再做补退选工作。
3、选课结束后请立即查看教务管理系统,选课结果以教务管理系统显示的个人课表为准。
4、成绩记载以课表为准,已选课程如果未上课,将以零分计。
5、选课容量有限定的课程,采用先到先得的办法,超过限定人数,将无法选课。
6、选课过程中如有问题,请及时联系所在学院教务办公室或学校教务处。
另外,各高校的考研成绩也在近日陆续发布,请考研党及时关注,确保第一时间了解最新情况,以做好复习准备哦!
校历来源/教务处
图文/新媒体工作室
编辑/陈柏升

