搜索
首页
大数快讯
大数活动
服务超市
文章专题
出海平台
流量密码
出海蓝图
产业赛道
物流仓储
跨境支付
选品策略
实操手册
报告
跨企查
百科
导航
知识体系
工具箱
更多
找货源
跨境招聘
DeepSeek
首页
>
[权威发布]下学期选课开始啦,你得赶快行动~
>
0
0
[权威发布]下学期选课开始啦,你得赶快行动~
北京信息科技大学
2016-06-21
1
导读:2016-2017学年第一学期课程表已确定,为保证选课工作有序进行,现做如下安排:
点击上方“
北京信息科技大学
”可订阅哦!
2016-2017学年第一学期课程表已确定,为保证选课工作有序进行,现做如下安排:
一、选课工作准备
1、必修课程的选课(6月23日前完成)。
(1). 必修课程、独立实践教学环节由教务处统一选课。
(2). 2015级的《大学英语》课程由外国语学院于6月23日前统一选课。
(3). 2015级的《大学体育》课程由学生本人在第一轮网上选课时间内自行选择体育分项课。
2、分专业方向的专业限选课和独立实践环节由各学院确定是否由学生网上选课。
(1). 确定由学生网上选课,各教学单位于6月23日前将课程名单报教务处。
(2). 确定由学院选课,各教学单位于6月23日前网上完成选课工作。
二、学生选课
1、选课网址:http://jxgl.bistu.edu.cn
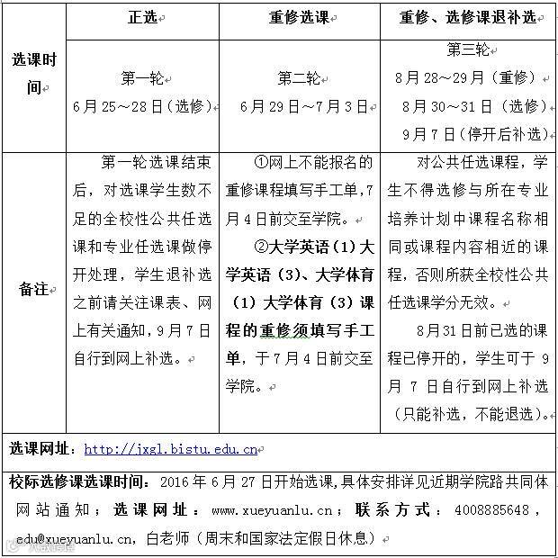
2、选课时间:详见附件
第一轮网上选课(选修)时间为2016年6月25~28日。
第二轮网上选课(重修选课)时间为6月29~7月3日。
第三轮网上选课(重修退补选)时间为8月28~29日;
(选修退补选)时间为8月30日~31日
3、2011、2012级回校重修课程的学生需在8月29~9月2日到原所在学院办理选课手续。
4、公共任选课课程中,有53门标注为“通识课”的网络通识课程,学校将根据学生选课情况,确定下学期开设的通识课。
5、学生学有余力,可申请免修或自主修课。
⑴学生自学完某门课程,可在学期开学后第一周内向开课学院提出书面免修申请,并提交自学笔记及教材内所有作业。具体流程见学籍管理规定第十四条的免修要求。
⑵学生在不超过修读学分上限的前提下,可在学期开学后两周内到所在学院办理自主选修手续,提前修读本专业培养计划之内的后续课程。具体流程见学籍管理规定第十六条的自主选修要求。
6、2016级新生选课安排另见教务处通知。
学生第一轮选课(选修)结束后,各教学单位于6月29日17:00前将停开课程名单报教务处。
附件:2016~2017学年第一学期选课时间安排
选课规则:
1、公共任选课课程中,有53门标注为“通识课”的网络通识课程,学校将根据学生选课情况,确定下学期开设的通识课。
2、严格遵守选课时间规定,时间到,立即封网,不做后补工作。
3、选课结束后立即查看课表,以备查漏补缺。选课结果以选课结束后的个人课表为准,
4、成绩记载以课表为准,未退掉的课程如果未上课,将以零分计。
5、限定选课容量,先到先得。
6、如有问题请及时联系所在学院的教务老师或学校教务处老师。
来源/教务处
编辑/李帆
【声明】内容源于网络
0
0
北京信息科技大学
微资讯 微服务 微展示
内容
2464
粉丝
0
关注
在线咨询
北京信息科技大学
微资讯 微服务 微展示
总阅读
2.5k
粉丝
0
内容
2.5k
在线咨询
关注