前言
debounce(防抖)是一种在数据流中限制值的频率的操作符:它会“等待”一段指定的时间,只有当输入值停止出现(即输入静默达到设定时长)后,才会将最新的输入值传递到下游。
这个操作符特别适合处理高频触发的场景(比如用户输入、滚动事件):它可以防止下游处理逻辑被频繁调用,从而提升性能或避免不必要的计算。
在实际应用中,debounce 的行为可以总结为:“等一等,看看是否还有新值进来;如果一段时间内没有新值,就把最新的值发出去”。
理解防抖
核心概念
防抖的核心逻辑是:仅在输入值停止出现一段指定时间后,才将最新的输入值发送到下游。
当新值到达时,防抖操作会:
-
记录这个“最新值”; -
重置内部的计时器(从当前时间重新开始倒计时); -
只有当计时器走完(即这段时间内没有新值),才把记录的“最新值”发送出去。
如果在计时器倒计时期间有新值到达,整个过程会重复:更新最新值 → 重置计时器 → 继续等待。
实际场景:搜索输入
一个用户在搜索框中输入关键词的场景:如果每次按键都触发一次搜索请求,会导致大量无效请求。
而防抖可以解决这个问题:只有当用户停止输入后,才会将最终的输入内容作为请求参数发送出去。
Kotlin Flow中的防抖API
基础防抖:固定超时时间
这是最基础的防抖实现:指定一个固定的超时时间(比如1000毫秒),只有当输入静默达到该时长时,才发送最新值。
下面例子中
fun main() = runBlocking {
println("Basic Debounce Example:")
flow {
emit(1)
delay(90)
emit(2)
delay(90)
emit(3)
delay(1010) // Pause longer than debounce timeout
emit(4)
delay(1010)
emit(5)
}.debounce(1000)
.collect { value ->
println("Collected: $value")
}
}
输出结果:
Basic Debounce Example:
Collected: 3
Collected: 4
Collected: 5
-
若新值在超时前到达,前一个值会被“覆盖”(不会发送),所以 1 和 2 被抑制了; -
只有当超时时间结束且无新值时,最新值才会被发送,只有最后一次 3 会正常发射; -
若超时后有新值,会重复“记录值→重置计时器”的流程,4 和 5 均在下一次重置后被发射。
基于时长的防抖
为了更好的可读性和类型安全性,可以将超时时间封装为一个 Duration 类型(而不是直接用数字)。
import kotlin.time.Duration.Companion.milliseconds
fun main() = runBlocking {
println("Duration-Based Debounce:")
flow {
emit("typing...")
delay(50.milliseconds)
emit("still typing...")
delay(50.milliseconds)
emit("Kotlin")
delay(500.milliseconds) // User paused
}.debounce(300.milliseconds)
.collect { value ->
println("Search query: $value")
}
}
输出:
Duration-Based Debounce:
Search query: Kotlin
动态防抖:基于值的超时时间
可以实现“根据输入值动态调整超时时间”的防抖逻辑:比如对不同类型的输入值,设置不同的等待时长。
data class SearchQuery(val text: String, val priority: String)
fun main() = runBlocking {
println("Dynamic Debounce Example:")
flow {
emit(SearchQuery("K", "low"))
delay(50.milliseconds)
emit(SearchQuery("Ko", "low"))
delay(50.milliseconds)
emit(SearchQuery("URGENT: security", "high"))
delay(150.milliseconds)
emit(SearchQuery("Kotlin", "low"))
delay(600.milliseconds)
}.debounce { query ->
when (query.priority) {
"high" -> 50.milliseconds // Fast response for urgent queries
else -> 300.milliseconds // Normal debounce for regular queries
}
}.collect { query ->
println("Processing: ${query.text} [${query.priority}]")
}
}
输出:
Dynamic Debounce Example:
Processing: URGENT: security [high]
Processing: Kotlin [low]
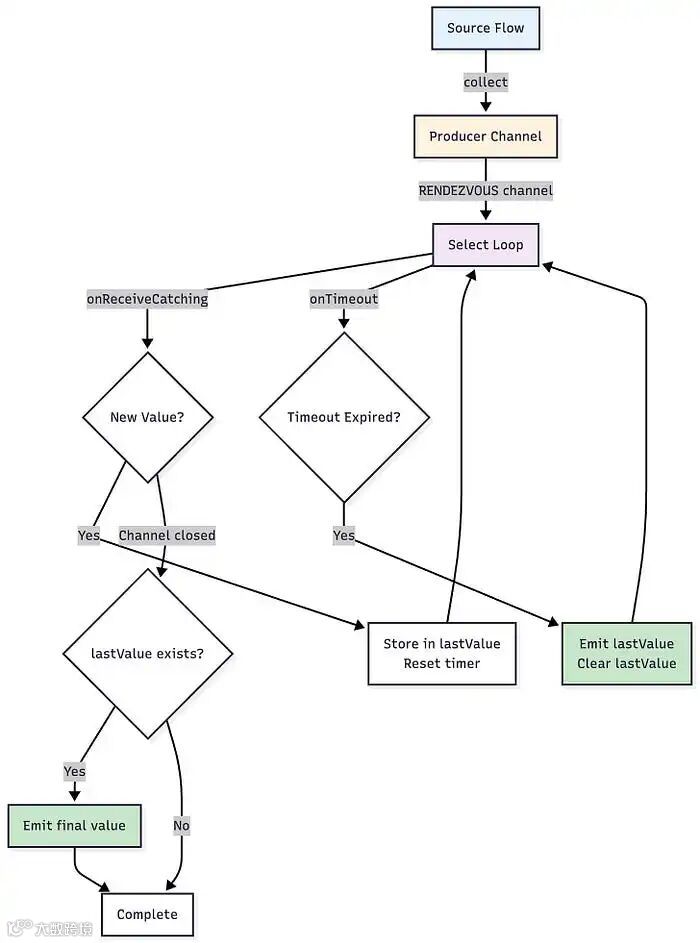
内部实现原理
执行流程概览
防抖操作的内部实现依赖几个核心原语,其大致流程是:

-
收集最新值:将输入流中的值持续收集到一个“最新值”变量中; -
选择表达式:在“接收新值”和“计时器超时”两个事件之间做选择; -
计时管理:记录最新值的接收时间,并管理内部计时器的重置/触发; -
空值处理:用一个“空值标记”来处理无输入的状态。
分步流程
(注:此处对应原流程的文字描述,大致为“新值到达→更新最新值→重置计时器→超时触发→发送最新值→清空状态”的循环)
数据流程图:正常执行流程
以一个具体的时间线为例:

-
时刻0:输入值1到达 → 记录值1 → 启动计时器(100ms); -
时刻90ms:输入值2到达 → 更新最新值为2 → 重置计时器; -
时刻180ms:输入值3到达 → 更新最新值为3 → 重置计时器; -
时刻1180ms:计时器超时 → 发送值3 → 清空最新值; -
时刻1190ms:输入值4到达 → 记录值4 → 启动计时器; -
时刻219ms:计时器超时 → 发送值4 → 清空最新值; -
……以此类推。
实际示例
示例1:按类型防抖
针对不同类型的输入值,应用不同的防抖逻辑(比如对“搜索关键词”和“筛选条件”设置不同的超时)。
class SearchBox {
privateval _searchQuery = MutableSharedFlow<String>()
val searchResults = _searchQuery
.debounce(300.milliseconds)
.mapNotNull { query ->
if (query.length >= 2) performSearch(query) elsenull
}
suspendfun onTextChanged(text: String) {
_searchQuery.emit(text)
}
privatesuspendfun performSearch(query: String): List<String> {
delay(100.milliseconds) // Simulate API call
return listOf("$query result 1", "$query result 2", "$query result 3")
}
}
fun main() = runBlocking {
val searchBox = SearchBox()
launch {
searchBox.searchResults.collect { results ->
println("Search results: $results")
}
}
// Simulate user typing
searchBox.onTextChanged("K")
delay(50.milliseconds)
searchBox.onTextChanged("Ko")
delay(50.milliseconds)
searchBox.onTextChanged("Kot")
delay(50.milliseconds)
searchBox.onTextChanged("Kotlin")
delay(400.milliseconds) // Wait for debounce + search
输出:
Search results: [Kotlin result 1, Kotlin result 2, Kotlin result 3]
示例2:带不同超时的表单验证
在表单场景中,对不同的表单项(比如“用户名”“密码”)设置不同的防抖超时,避免频繁触发验证逻辑。
sealed class FormField {
dataclass Email(val value: String) : FormField()
dataclass Password(val value: String) : FormField()
dataclass Username(val value: String) : FormField()
}
fun main() = runBlocking {
println("Form Validation Example:")
flow {
emit(FormField.Email("a"))
delay(100.milliseconds)
emit(FormField.Email("ab"))
delay(100.milliseconds)
emit(FormField.Email("abc@example.com"))
delay(50.milliseconds)
emit(FormField.Password("pass"))
delay(100.milliseconds)
emit(FormField.Password("password123"))
delay(600.milliseconds)
emit(FormField.Username("user"))
delay(700.milliseconds)
}.debounce { field ->
when (field) {
is FormField.Email -> 500.milliseconds // Email validation is expensive
is FormField.Password -> 300.milliseconds // Password strength check
is FormField.Username -> 400.milliseconds // Username availability check
}
}.collect { field ->
when (field) {
is FormField.Email -> println("Validating email: ${field.value}")
is FormField.Password -> println("Checking password strength: ${field.value}")
is FormField.Username -> println("Checking username availability: ${field.value}")
}
}
}
Form Validation Example:
Validating email: abc@example.com
Checking password strength: password123
Checking username availability: user
示例3:限制AI请求的频率
在调用AI接口时,用防抖来限制请求频率:只有当用户停止输入一段时间后,才发送请求,避免重复调用。
fun main() = runBlocking {
println("Sensor Data Rate Limiting:")
// Simulate rapid sensor readings
flow {
repeat(20) { i ->
val reading = SensorReading(
temperature = 20.0 + (i % 5) * 0.5,
timestamp = System.currentTimeMillis()
)
emit(reading)
delay(50.milliseconds) // Sensor reads every 50ms
}
}
.debounce(500.milliseconds) // Only send to server every 500ms of inactivity
.collect { reading ->
println("Uploading to server: temp=${reading.temperature}°C")
}
}
性能考量
防抖操作的性能特点是:
-
内存占用:常量级空间(仅维护“最新值”和“计时器”两个状态); -
时间复杂度:每个输入值的处理是 O(1)(仅更新状态、重置计时器); -
注意点:若输入流持续高频触发(无静默期),防抖会“一直等待”,不会发送任何值。
与其他操作符的对比
|
|
|
|
|
|---|---|---|---|
|
|
|
|
|
|
|
|
|
|
|
|
|
|
|
最佳实践
-
选择合适的超时时间超时时间过短会失去防抖的意义(仍会频繁触发);超时时间过长会导致响应延迟,需要根据场景(如用户输入的习惯、接口的性能)合理设置。
.debounce(50.milliseconds) // ❌ Too short: May not filter enough
.debounce(2.seconds) // ❌ Too long: Poor user experience
.debounce(300.milliseconds) // ✅ Good for search
-
优雅处理错误若防抖过程中出现错误(比如输入值无效),应在防抖逻辑中捕获并处理,避免错误阻塞整个流。
fun main() = runBlocking {
flow {
emit("valid")
delay(100.milliseconds)
emit("also valid")
delay(100.milliseconds)
throw RuntimeException("Network error")
}
.debounce(300.milliseconds)
.catch { e ->
println("Error caught: ${e.message}")
emit("fallback value")
}
.collect { value ->
println("Collected: $value")
}
}
-
与其他操作符结合使用防抖可以与 map(转换值)、filter(过滤值)等操作符结合,形成更完整的数据流处理逻辑。
fun main() = runBlocking {
println("Combined Operators:")
flow {
emit(" kotlin ")
delay(100.milliseconds)
emit(" KOTLIN ")
delay(100.milliseconds)
emit(" kotlin ")
delay(100.milliseconds)
emit(" coroutines ")
delay(400.milliseconds)
}
.map { it.trim().lowercase() }
.distinctUntilChanged()
.debounce(300.milliseconds)
.collect { value ->
println("Final: '$value'")
}
}
输出:
Combined Operators:
Final: ‘kotlin’
Final: ‘coroutines’
常见误区
-
期望立即触发防抖的核心是“等待静默期”,因此它不会立即触发下游逻辑——如果需要“立即响应+后续防抖”,可能需要结合其他操作符(如
startWith)。 -
超时时间过短若超时时间设置得比输入频率还短,防抖会退化为“几乎无限制”,无法起到限流作用。这在前面最佳实践中已经提过相关例子。
-
与sample操作符混淆
sample(采样)是“固定间隔取最新值”,而debounce是“等待静默期后取最新值”——两者的触发逻辑完全不同,不要混淆使用。
结论
防抖是 Kotlin Flow 中处理高频数据流的强大工具:它通过“等待静默期”的方式,避免下游逻辑被频繁调用,同时保证只传递最新的有效数据。
合理使用防抖可以:
-
减少不必要的计算/请求,提升性能; -
优化用户体验(比如避免搜索请求“跟手”触发); -
简化高频事件的处理逻辑。
-- END --

