只要用 Kotlin 写过异步任务,就一定和协程的 Scope(作用域) 打过交道。协程作用域就像协程的“管理员”,负责调度它的启动、运行和终止。但很多人刚上手时,都会在 GlobalScope 和 Application Scope 这两个“全局级”作用域上栽跟头——选不对不仅代码逻辑混乱,还会埋下内存泄漏、应用崩溃的大雷。今天咱们就把这两个作用域扒透彻,让你下次再也不纠结。
先抛结论:GlobalScope能不用就别用,99%的全局场景都该用自定义的Application Scope。至于为什么,咱们从 GlobalScope的 “坑”说起。
一、先踩坑:GlobalScope 到底是个“野孩子”?
GlobalScope 是 Kotlin 标准库自带的“预设协程作用域”,官方对它的定义是“一个不绑定任何生命周期的全局作用域”。这句话翻译过来就是:它不受任何UI组件(Activity、Fragment)甚至应用生命周期的约束,只要你的应用进程还没被系统杀死,它启动的协程就会像“永动机”一样跑到底——哪怕你早就关掉了触发协程的页面。
可能有人觉得“全局”=“方便”,不用自己定义作用域多省事?但这种“省事”背后,全是一踩一个准的坑。咱们逐个拆解它的核心问题,每个坑都配个真实开发场景,你肯定能感同身受。
坑点1:和UI生命周期完全脱节 —— Activity死了,协程还在“瞎忙活”
这是 GlobalScope 最常见的坑。Android 的 UI 组件都有明确的生命周期,比如 Activity 会经历 “创建-可见-销毁” 的过程,但 GlobalScope 完全不管这套。举个最典型的场景:
你在一个“用户详情页”(UserDetailActivity)里,用 GlobalScope 启动协程请求用户的历史订单数据,代码大概长这样:
class UserDetailActivity : AppCompatActivity() {
overridefun onCreate(savedInstanceState: Bundle?) {
super.onCreate(savedInstanceState)
setContentView(R.layout.activity_user_detail)
// 用GlobalScope启动协程请求数据
GlobalScope.launch(Dispatchers.IO) {
// 模拟网络请求,耗时3秒
val userOrders = apiService.getUserOrders(userId)
// 切换到主线程更新UI
withContext(Dispatchers.Main) {
// 给RecyclerView设置数据
orderRecyclerView.adapter = OrderAdapter(userOrders)
}
}
}
}
现在问题来了:用户刚打开这个页面,还没等数据加载完,就突然按了返回键(Activity被销毁)。这时候,GlobalScope 启动的协程并不会停止,它会继续在后台跑完网络请求,然后尝试去更新已经销毁的 RecyclerView。
结果轻则出现“空指针异常”(因为 orderRecyclerView 已经是 null 了),重则直接触发 “IllegalStateException”(试图在销毁的 Activity 上操作 UI)。更要命的是,这种崩溃还不是必现的:如果网络请求很快,用户没来得及返回,就不会崩;一旦请求慢了,崩溃就来了,调试起来特别费劲。
那在 Activity 的 onDestroy 里手动取消协程不就行了?。理论上可以,但实际操作中,你得给每个 GlobalScope 启动的协程记个“Job对象”,然后在 onDestroy 里调用 job.cancel()。如果页面里有多个协程,就得维护一堆 Job,代码瞬间变得臃肿。
坑点2:生命周期比应用还“顽强”——进程不死,协程不停
GlobalScope 的生命周期是“进程级”的,但很多时候我们的任务根本不需要这么长的生命周期。比如你做一个“下拉刷新”功能,用 GlobalScope 启动协程拉取最新数据,结果用户下拉后,没等数据返回就把应用切到后台(应用进入“后台保活”状态)。
这时候,系统可能会为了节省资源,回收应用的部分内存,但只要进程没被杀,GlobalScope 的协程就还在跑。假设这个请求是下载一张大图片,哪怕用户已经把应用忘了,协程还在偷偷占用网络资源和 CPU,不仅浪费用户的流量和电量,还可能让应用因为“后台过度耗电”被系统强制杀死。
举个例子,如果你的协程里有定时任务,比如用 delay() 循环执行某个操作,代码如下:
GlobalScope.launch {
while (true) {
// 每隔10秒打印一次日志
Log.d("GlobalScopeTest", "我还在跑...")
delay(10000)
}
}
只要应用进程没被销毁,这个日志就会一直打印——哪怕你把应用卸载重装前(进程还在的间隙),它都在跑。这种“顽固”的协程,会让应用的资源占用变得不可控。
坑点3:没有“结构化并发” ——协程管理一团糟
Kotlin 协程的核心设计理念之一是“结构化并发”,简单说就是“协程有父有子,父死子亡”——一个作用域下的协程,会被统一管理,当作用域取消时,所有子协程都会自动取消。但 GlobalScope 完全不遵守这个规则,它就像一个“无父无母”的协程,启动后就脱离了管理。
举个例子:你在一个页面里用 GlobalScope 启动了3个协程,分别负责请求用户信息、订单数据、收货地址。如果其中一个协程因为网络错误崩溃了,并不会影响另外两个——这看起来是“优点”,但实际上是“隐患”。因为当页面销毁时,你需要手动取消这3个协程,只要漏了一个,就会出现内存泄漏。
而结构化并发的作用域(比如 LifecycleScope)会自动处理这种情况:只要作用域取消,所有子协程都会被批量取消,根本不用你手动管理。GlobalScope 缺失的这种“批量管理”能力,会让代码的可维护性直线下降——项目大了之后,谁也说不清哪些 GlobalScope的 协程还在跑。
坑点4:测试和调试堪称“灾难”
当我们做单元测试和UI测试,GlobalScope 会让测试变得特别困难。比如你要测试一个“提交表单”的功能,这个功能用 GlobalScope 启动协程发送请求。
在测试时,你触发提交后,测试代码可能已经执行完了,但 GlobalScope 的协程还在后台跑——你没法判断协程什么时候结束,也没法模拟请求成功/失败的场景。更麻烦的是,测试结束后,协程可能还在跑,会影响下一个测试用例的结果,导致测试结果不稳定。
而如果用自定义的作用域,你可以在测试时手动控制作用域的生命周期,比如在测试开始前创建作用域,测试结束后取消作用域,让测试变得可控。
二、正解:Application Scope 才是“全局协程”的正确打开方式
既然 GlobalScope 这么多坑,那真正的“全局协程”该怎么管理?答案就是自定义 “Application Scope” ——一个绑定 Application 生命周期的协程作用域。
Application 是 Android 应用的全局上下文,它的生命周期和应用的生命周期一致:应用启动时创建,应用终止时销毁。把协程作用域绑定到 Application 上,既能实现“全局可用”,又能保证“应用一死,协程就停”,完美解决了 GlobalScope 的所有问题。
第一步:创建自定义 Application 类,绑定Scope
首先,你需要自定义一个Application类,在里面创建协程作用域。这里要注意两个关键点:用 SupervisorJob() 作为父 Job,用合适的 Dispatcher(比如 Dispatchers.Default)。
// 1. 自定义Application类
class MyApp : Application() {
// 2. 创建Application Scope
// SupervisorJob():子协程崩溃不会影响其他子协程
// Dispatchers.Default:默认的后台调度器,适合CPU密集型任务
val appScope: CoroutineScope by lazy {
CoroutineScope(SupervisorJob() + Dispatchers.Default)
}
// 3. 应用终止时,取消所有协程
overridefun onTerminate() {
super.onTerminate()
appScope.cancel() // 一键取消所有子协程
}
// 4. (可选)应用低内存时,主动取消非必要协程
overridefun onLowMemory() {
super.onLowMemory()
// 这里可以根据需求,取消一些非核心的协程任务
appScope.coroutineContext[Job]?.cancelChildren()
}
}
// 5. 在AndroidManifest.xml中注册Application
<application
android:name=".MyApp"
...>
...
</application>
这里解释一下为什么用 SupervisorJob():普通的 Job 只要一个子协程崩溃,所有子协程都会被取消。而 SupervisorJob() 不会,它允许子协程独立运行,一个子协程崩溃不会影响其他子协程。对于全局作用域来说,这个特性很重要——比如“数据同步”的协程崩溃了,不能影响“日志上报”的协程。
第二步:在项目中使用 Application Scope
使用的时候很简单,只要获取到 Application 的实例,就能拿到 appScope。为了方便调用,你可以写一个扩展函数:
// 扩展函数:快速获取Application实例
fun Context.getApp(): MyApp {
return applicationContext as MyApp
}
// 在Activity中使用
class UserDetailActivity : AppCompatActivity() {
overridefun onCreate(savedInstanceState: Bundle?) {
super.onCreate(savedInstanceState)
setContentView(R.layout.activity_user_detail)
// 用Application Scope启动协程
getApp().appScope.launch {
val userOrders = apiService.getUserOrders(userId)
withContext(Dispatchers.Main) {
// 先判断Activity是否还存活,避免更新销毁的UI
if (!isFinishing && !isDestroyed) {
orderRecyclerView.adapter = OrderAdapter(userOrders)
}
}
}
}
}
这里加了一个关键判断:!isFinishing && !isDestroyed ——虽然 appScope 的生命周期和应用一致,但UI组件可能先销毁,所以更新UI前一定要判断组件状态,这是双重保险。
Application Scope 的核心优势:可控、安全、易维护
对比 GlobalScope,Application Scope 的优势一目了然:
-
生命周期可控:绑定Application,应用终止时自动取消所有协程,不会出现“进程不死,协程不停”的情况;
-
结构化并发:所有协程都是appScope的子任务,支持批量取消,管理清晰;
-
子协程独立:SupervisorJob保证一个子协程崩溃不影响其他,全局任务更稳定;
-
易测试:测试时可以手动创建和取消appScope,或者用测试框架模拟,测试更可靠;
-
资源可控:在低内存时可以主动取消非必要协程,优化应用性能。
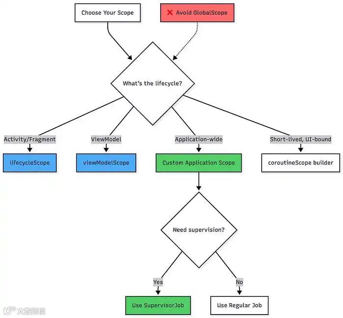
三、终极指南:协程 Scope 该怎么选?看场景!
其实除了 GlobalScope 和 Application Scope,Kotlin 和 Jetpack 还提供了其他更场景化的协程作用域。记住一个核心原则:协程作用域必须和任务的“生命周期”绑定——任务需要活多久,作用域就该活多久。
这里整理了不同场景下的 Scope 选择方案,直接对照用就行:
1. 全局级任务——用 Application Scope
适合那些需要独立于UI、贯穿应用整个生命周期的任务,比如:
-
应用启动时的全局依赖初始化(比如初始化网络框架、数据库);
-
后台定时数据同步(比如每隔1小时拉取一次配置信息);
-
全局日志上报、埋点数据上传;
-
应用级缓存的维护(比如清理过期缓存)。
2. UI 相关任务——用 LifecycleScope/ViewModelScope
这是最常见的场景,只要任务和UI相关,就别用全局Scope,直接用Jetpack提供的作用域:
-
LifecycleScope:绑定 Activity/Fragment 的生命周期,页面销毁时自动取消协程。适合在 Activity/Fragment 中直接使用,比如请求数据、更新UI;
-
ViewModelScope:绑定 ViewModel 的生命周期,ViewModel 销毁时自动取消协程。适合在 ViewModel 中处理业务逻辑,比如数据转换、请求分发——即使屏幕旋转导致 Activity 重建,ViewModelScope 的协程也不会中断。
举个 ViewModelScope 的例子,这是最推荐的UI任务处理方式:
class UserViewModel : ViewModel() {
privateval _userOrders = MutableStateFlow<List<Order>>(emptyList())
val userOrders: StateFlow<List<Order>> = _userOrders
// 依赖注入Repository,而非直接调用API
privateval userRepository: UserRepository = UserRepository()
fun fetchUserOrders(userId: String) {
// 用ViewModelScope启动协程,自动绑定ViewModel生命周期
viewModelScope.launch {
// ViewModel只负责触发任务和接收结果,业务逻辑交给Repository
val orders = userRepository.getUserOrders(userId)
_userOrders.value = orders
}
}
}
3. Repository Pattern + 协程Scope:数据层的最佳实践
在 MVVM 架构中,Repository Pattern(仓库模式)是连接 ViewModel 和数据源(API、数据库)的核心层,负责统一数据获取和业务逻辑处理。很多人在 Repository 中误用 GlobalScope,导致数据层与上层生命周期脱节——而 Repository 的协程 Scope 选择,直接决定了数据层的稳定性和可维护性。
Repository 的核心定位是“数据中介”,它不应该持有UI相关的生命周期(比如 Activity、ViewModel),但又需要响应上层的生命周期变化(比如 ViewModel 销毁时取消请求)。因此,Repository 的协程 Scope 不能硬编码,而应该由调用方(ViewModel)传入,这是 Repository 结合协程的核心原则。
为什么Repository不能用固定Scope?
如果在 Repository 中直接用 GlobalScope 或 Application Scope,会出现两个严重问题:
-
资源浪费:ViewModel 销毁后,Repository 的协程还在跑(比如用户退出页面后,网络请求仍在继续);
-
数据混乱:ViewModel 已经销毁,却收到 Repository的回调数据,无法处理也无法释放,增加内存泄漏风险。
Repository的正确实现:Scope由调用方注入
正确的做法是:Repository 的异步方法接收一个 CoroutineScope 参数(由 ViewModel 传入自身的 ViewModelScope),在该 Scope 内启动协程。这样一来,ViewModel 销毁时,Repository 的协程会随 ViewModelScope 一起被取消,完美实现“上层生命周期驱动下层任务”。

完整实现示例(包含 Repository、数据源、ViewModel 分层):
// 1. 数据源接口(隔离具体实现,方便测试)
interface UserDataSource {
// 挂起函数:由协程调用,无需手动管理线程
suspendfun getUserOrders(userId: String): List<Order>
}
// 2. 远程数据源(API请求)
class RemoteUserDataSource(privateval apiService: ApiService) : UserDataSource {
overridesuspendfun getUserOrders(userId: String): List<Order> {
// 直接调用挂起函数(Retrofit支持协程挂起函数)
return apiService.getUserOrders(userId)
}
}
// 3. 本地数据源(数据库)
class LocalUserDataSource(privateval db: AppDatabase) : UserDataSource {
overridesuspendfun getUserOrders(userId: String): List<Order> {
// Room数据库也支持协程挂起函数
return db.orderDao().getOrdersByUserId(userId)
}
}
// 4. Repository:聚合本地+远程数据源,对外提供统一接口
class UserRepository(
privateval remoteDataSource: UserDataSource,
privateval localDataSource: UserDataSource
) {
// 异步方法:接收调用方传入的Scope
suspendfun getUserOrders(
scope: CoroutineScope,
userId: String
): List<Order> {
// 在调用方传入的Scope内执行任务
return scope.async {
// 业务逻辑:先查本地缓存,没有再查远程
val localOrders = localDataSource.getUserOrders(userId)
if (localOrders.isNotEmpty()) {
return@async localOrders
}
// 远程请求成功后,更新本地缓存
val remoteOrders = remoteDataSource.getUserOrders(userId)
localDataSource.saveOrders(remoteOrders) // 假设已实现保存方法
return@async remoteOrders
}.await()
}
// 重载方法:支持不传Scope(默认用调用方的协程上下文)
suspendfun getUserOrders(userId: String): List<Order> {
// 直接调用挂起函数,使用当前协程的上下文
return getUserOrders(CoroutineScope(coroutineContext), userId)
}
}
// 5. ViewModel:注入Repository,传入自身Scope
class UserViewModel(
privateval userRepository: UserRepository
) : ViewModel() {
privateval _uiState = MutableStateFlow<UiState>(UiState.Loading)
val uiState: StateFlow<UiState> = _uiState
fun fetchUserOrders(userId: String) {
// 传入ViewModelScope给Repository
viewModelScope.launch {
try {
val orders = userRepository.getUserOrders(this, userId)
_uiState.value = UiState.Success(orders)
} catch (e: Exception) {
_uiState.value = UiState.Error(e.message ?: "请求失败")
}
}
}
// UI状态密封类:统一管理加载、成功、失败状态
sealedclass UiState {
object Loading : UiState()
dataclass Success(val orders: List<Order>) : UiState()
dataclass Error(val message: String) : UiState()
}
}
Repository 模式的协程最佳实践总结
-
Scope注入原则:Repository不持有固定Scope,由调用方(ViewModel)传入Scope;
-
使用挂起函数:数据源和Repository的异步方法都用suspend修饰,避免回调地狱,让协程自动管理线程;
-
隔离数据源:通过接口隔离本地/远程数据源,Repository只做聚合,不关心具体实现;
-
状态统一管理:用StateFlow包装UI状态,ViewModel只负责分发状态,Activity/Fragment只负责观察状态。
4. 绝对别用GlobalScope的场景
再次强调,以下场景绝对不要用GlobalScope,否则必踩坑:
-
任何需要更新UI的任务(比如请求数据后刷新列表); -
绑定到Activity/Fragment/ViewModel生命周期的任务; -
短期异步任务(比如单次网络请求、数据库查询); -
需要测试的业务逻辑。
四、总结:协程 Scope 的“避坑口诀”
最后用几句口诀帮你记住核心要点,下次选Scope的时候直接套:
-
全局任务找 AppScope,绑定应用生命周期; -
UI 任务用 Lifecycle,页面销毁自动停; -
ViewModel 里存数据,ViewModelScope 最省心; -
GlobalScope 是个坑,能不用就别沾身。
协程作用域的选择,本质上是“任务生命周期”的管理——选对了 Scope,不仅能避免内存泄漏和崩溃,还能让代码更简洁、更易维护。下次写协程的时候,先想清楚“这个任务要活多久”,再选对应的 Scope,就不会再踩坑啦。
如果觉得有用,欢迎点赞收藏,也可以在留言里说说你用协程时踩过的坑~
-- END --
推荐阅读

