在当下,高蛋白饮食俨然成为许多人追求的“黄金标准”——从健身达人的蛋白粉摇杯到白领的鸡胸肉沙拉,补充蛋白质似乎已成为健康生活的代名词。然而,在这股潮流背后,一个令人困惑的现象正在浮现:有些人严格按照高蛋白方案进食后,反而感到身体更加疲惫,血糖控制不如预期,甚至体检指标出现异常。一边是“高蛋白等于健康”的普遍认知,一边是部分人身体发出的“不适应”信号,这种矛盾让人不禁追问:为什么被广泛推崇的饮食方式,却并不适合所有人?个体差异的边界究竟在哪里?
为探索这一现代营养学的重要命题,2025年9月16日,南京医科大学杨涛教授团队于 Cell Reports Medicine 上发表了题为“Dynamic multi-omics profiling of islet and gut hormonal secretion and peripheral crosstalk in response to various nutrient loads”的最新研究。该研究运用动态多组学技术,首次精准捕捉到不同营养素在人体内激发的完整代谢图谱,揭示了高蛋白摄入与特定组织胰岛素抵抗的显著关联,并发现个体间激素应答模式存在本质差异。这项研究或许正为“为何有人不适合高蛋白饮食”这一困扰许多人的问题,提供了关键的科学解释。
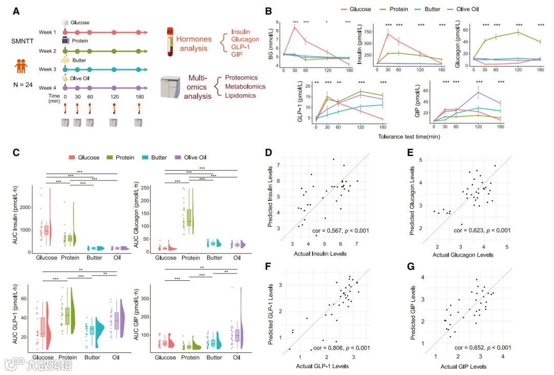
本研究采用了严谨的队列设计与多层次整合分析策略。
首先,研究纳入了147名糖耐量正常的成年人,进行标准的混合餐耐受试验,并在多个时间点采集血液,用于测量四种关键激素(胰岛素、胰高血糖素、GLP-1、GIP)的水平,同时进行蛋白质组、代谢组和脂质组学分析。
其次,一个由24名健康志愿者组成的独立队列,依次接受了四种等热量的单营养素负荷(葡萄糖、乳清蛋白、黄油、橄榄油),每次间隔一周,以直接比较不同营养素的特异性效应。
此外,研究辅以小鼠实验,验证高蛋白饮食对胰岛素敏感性的直接影响。
在数据分析层面,研究运用了混合效应模型、多变量回归、组织富集分析和中介分析等多种统计方法,旨在构建从营养素到激素、再到分子网络与胰岛素抵抗的因果关系链。
1. 胰岛与肠道激素对不同养素的响应模式各异,构成个性化代谢反应的生理基础
通过单营养素负荷测试,研究精确解析了胰岛和肠道激素对不同宏量营养素的“偏好性”。结果显示,葡萄糖是最高效的胰岛素和GIP分泌刺激物;蛋白质则是最强的胰高血糖素和GLP-1分泌激动剂,且其引发的GLP-1反应持久而平缓;而脂肪(橄榄油)对GIP的刺激最为突出。这些特异性的分泌模式,源于不同营养素被消化吸收后,在体内激活了截然不同的分子路径(如氨基酸、胆汁酸、特定脂质等),从而精准地作用于不同的内分泌细胞。这从生理机制上解释了为何不同饮食结构会对食欲、血糖和脂代谢产生差异化影响,也为通过调整膳食成分来靶向调控特定激素、实现健康目标(如控糖或增饱腹)提供了精确的理论依据。
■ ■ ■ ■ ■
图1. 四种关键激素对葡萄糖、蛋白质、黄油和橄榄油的不同响应曲线与强度
2. 高蛋白饮食并非代谢“万能钥匙”,其与组织胰岛素抵抗的强关联性超出预期
与普遍认为高蛋白饮食有益于代谢健康的传统观点不同,本研究发现了高蛋白饮食潜在的负面效应。在系统比较四种宏量营养素对胰岛素抵抗的解释能力时,蛋白质负荷展现出最强的关联信号,尤其是在反映肝脏胰岛素抵抗的HOMA-IR指数和反映肌肉胰岛素抵抗的MISI指数上,其关联强度甚至超过了以黄油为代表的饱和脂肪(图1)。
为了验证这一发现,研究者进行了动物实验,发现无论是在正常饮食还是高脂饮食的小鼠中,补充28天的乳清蛋白饮水均未显著改变其体重或空腹血糖,但却明确地损害了其体内对胰岛素的反应能力,表现为胰岛素耐受试验中血糖清除能力的下降和肌肉组织中Akt蛋白磷酸化水平的降低。这一系列证据强烈提示,长期过量摄入蛋白质,特别是作为孤立营养补充时,可能悄然加剧关键代谢组织的胰岛素抵抗状态,这一“反常识”的发现对当前流行的饮食建议提出了重要警示。
■■■■■
图2. 不同宏量营养素与组织特异性胰岛素抵抗的关联强度
3. 动态多组学数据远优于空腹指标
本研究的另一个启示在于,研究明确证实了餐后动态监测对于评估真实代谢健康状况的优越性。通过分别构建基于空腹和餐后多组学分子的预测模型,研究人员发现,餐后模型对所有类型的胰岛素抵抗(包括全身性、肌肉和肝脏)的预测精度均显著超越空腹模型。例如,对于肌肉胰岛素敏感性的预测,餐后模型的预测值与实测值相关性高达0.626,而空腹模型则失去了统计显著性。进一步的组织富集分析显示,在餐后状态下与胰岛素抵抗密切相关的蛋白质,其编码基因显著富集于肝脏组织,这表明肝脏在应答餐后营养挑战、并其反应中暴露胰岛素抵抗信号的过程中扮演了核心枢纽角色。这些发现共同指出,人体大部分时间处于餐后代谢这一动态、充满挑战的状态,而目前临床常规依赖的空腹检测,很可能遗漏了最能反映代谢灵活性早期衰退的关键信息。
■ ■ ■ ■ ■
图3. 基于餐后与空腹多组学数据所建模型对胰岛素抵抗的预测效能
4. 研究鉴定出关键血浆分子,作为介导胰岛素抵抗与胰岛功能异常双向通讯的信使
本研究识别出了一系列在胰岛素抵抗与胰岛α/β细胞功能之间充当“信使”的血浆分子。通过双向中介分析,研究确定了如载脂蛋白L1(ApoL1)、IGFBP-2等蛋白质,以及甘油磷酸胆碱(GPC)、特定脂质等代谢物,它们能够介导胰岛素抵抗对胰岛激素分泌能力的影响。这表明,当外周组织(如肝脏、脂肪)发生胰岛素抵抗时,会通过释放这些特定的“信号分子”进入循环,远程调控甚至损害胰岛细胞的分泌功能,从而将外周代谢异常与胰岛功能障碍有机地联系起来。这些新发现的中介分子,为理解2型糖尿病中“胰岛-外周组织”轴的双向失调机制提供了全新的分子线索,也为开发阻断这一恶性循环的干预策略提供了潜在的靶点。
■ ■ ■ ■ ■
图4. 鉴定出多个在胰岛素抵抗与胰岛功能间起中介作用的关键血浆分子
本研究通过创新的动态多组学策略,深刻地更新了我们对饮食-代谢互作的传统认知。其主要贡献在于三点:第一,挑战了高蛋白饮食绝对安全的观念,揭示了其与组织特异性胰岛素抵抗的潜在强关联;第二,确立了餐后动态多组学分析在精准评估代谢健康中的核心地位,其价值远超静态的空腹指标;第三,从分子层面证实了个体激素反应的高度异质性,为“精准营养”从概念走向实践提供了关键的科学依据。这些发现不仅深化了对2型糖尿病等代谢疾病病理生理机制的理解,也为未来开发基于个体特定代谢表型的诊断工具和营养干预措施指明了方向。
如有侵权,联系删除。




