在当前社会,睡眠不足已成为困扰全球数亿人的公共健康问题。根据《2025年中国睡眠健康调查报告》显示,我国近半数(48.5%)成年人正经受着睡眠困扰的困扰。近四成人在晚上11点前无法入睡,平均入睡时间已推至23:15,并且约26%的人群夜间睡眠甚至不足6小时。无论是因工作学习压力导致的主动熬夜,还是因失眠障碍引发的被动清醒,长期睡眠缺乏不仅带来日间的疲惫与认知功能下降,更被许多研究证实是心脑血管疾病、代谢综合征、情绪障碍乃至神经退行性疾病的重要风险因素。然而,我们对睡眠调控机制的理解仍存盲区,尤其是什么在幕后精细调节着“睡”与“醒”的日常节律。
长期以来,睡眠调控的研究高度集中于大脑。2025年12月,广州中医药大学吴宝剑团队于《Cell Metabolism》上发表了题为 “Intestinal clock shapes sleep-wake cycle via sustaining glutamine homeostasis” 的研究,构建了一个“肠-脑”对话轴影响睡眠调控的新思路。该研究发现,肠道内的生物钟能够通过维持谷氨酰胺的稳态,远程调控睡眠-觉醒周期,为理解睡眠的生理基础提供了全新视角。同时,研究指出了通过干预肠道代谢节律来改善睡眠紊乱的潜在新策略,为应对普遍存在的睡眠健康挑战带来了崭新的科学思路。
1. 肠道生物钟的破坏可导致特异性睡眠节律异常
研究发现,特异性敲除小鼠肠道上皮细胞的时钟基因 Bmal1(Bmal1-ciKO)后,其总睡眠时间虽未改变,但睡眠的昼夜分布发生显著紊乱。具体表现为在夜间(活动期)非快速眼动睡眠与快速眼动睡眠时间异常增加,同时觉醒时间减少、睡眠片段化程度增高。此表型可被特异性肠道 Bmal1 基因沉默所重复,且不受肠道菌群清除的影响,证实了肠道生物钟本身在调节睡眠节律中的独立作用。
■ ■ ■ ■ ■
Bmal1-ciKO和Bmal1 沉默小鼠在明暗期的睡眠-觉醒时间分布及典型的睡眠结构谱图
2. 肠道BMAL1主导重塑血浆代谢物的昼夜节律谱
为了探究肠道时钟影响睡眠的代谢基础,研究者对 Bmal1-ciKO和对照小鼠进行了全昼夜间隔采血和代谢组学分析。通过代谢组学分析发现,肠道 Bmal1 缺失导致约70%原本有节律的血浆代谢物丧失振荡,并有大量新生节律产生。其中,氨基酸(特别是谷氨酰胺)、胆汁酸和脂肪酸等相关通路的代谢物节律重塑最为显著。这提示肠道时钟不仅调节局部代谢,还对全身代谢物的昼夜稳态起着关键的“门控”作用。
■ ■ ■ ■ ■
代谢组学分析显示,肠道 Bmal1 缺失导致大量血浆代谢物节律性丧失
3. 谷氨酰胺稳态失调是肠道时钟缺陷引发睡眠异常的关键介质
机制研究表明,Bmal1-ciKO小鼠睡眠异常与循环谷氨酰胺水平降低直接相关。这种降低源于肠道对谷氨酰胺的吸收效率下降,而非其他组织(如肌肉、肝脏)的合成或释放减少。关键干预实验证明,通过饮食在夜间特异性补充谷氨酰胺,可同时恢复小鼠的循环谷氨酰胺水平与正常的睡眠-觉醒节律,确立了谷氨酰胺是该通路中不可或缺的代谢介质。
■ ■ ■ ■ ■
Bmal1-ciKO 鼠暗期血浆谷氨酰胺降低,且谷氨酰胺补充后其暗期睡眠过多表型被挽救
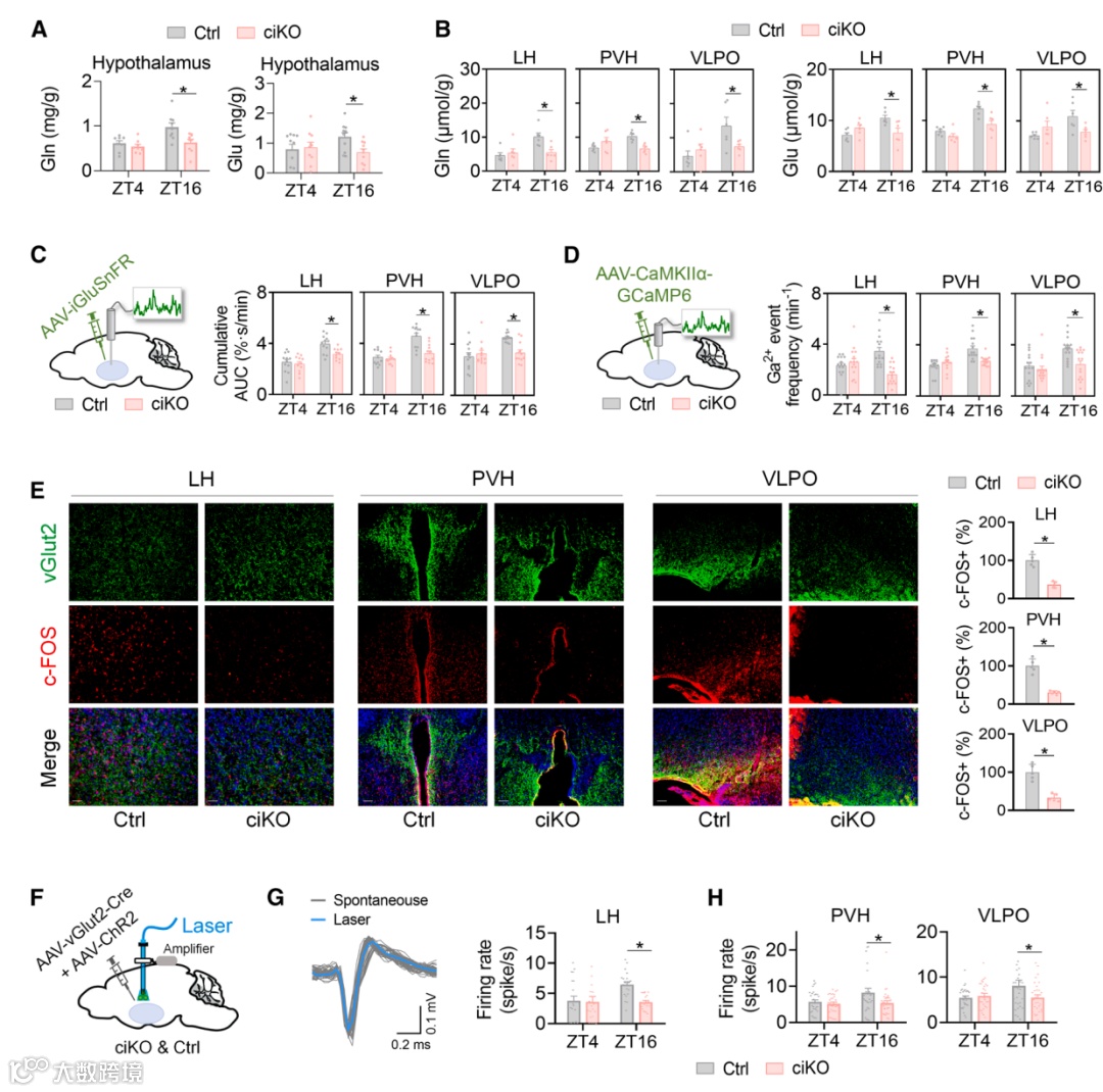
4. 肠道BMAL1通过调节下丘脑促觉醒谷氨酸能神经元活性来调控睡眠
研究将机制定位至下丘脑内已知的促觉醒核团,包括外侧下丘脑、室旁核和腹外侧视前核。在 Bmal1-ciKO小鼠中,这些核团在活动期的谷氨酰胺/谷氨酸水平、细胞外谷氨酸释放及谷氨酸能神经元活性均显著降低。反之,特异性抑制这些神经元活性可模拟肠道时钟缺陷的表型,而在已抑制这些神经元的情况下,肠道 Bmal1 敲除不再引起额外的睡眠变化,证明了下游神经回路的必要性。
■ ■ ■ ■ ■
Bmal1-ciKO小鼠下丘脑LH、PVH、VLPO核团在暗期的细胞外谷氨酸水平和谷氨酸能神经元钙活动频率降低
5. 肠道BMAL1通过直接转录激活SLC6A19来调控谷氨酰胺的节律性吸收
在分子机制上,肠道 Bmal1 缺失特异性地下调了中性氨基酸转运蛋白SLC6A19的表达,并消除了其昼夜振荡。分子实验证实BMAL1/CLOCK异二聚体可直接结合至 Slc6a19 基因启动子并驱动其转录。功能上,在肠道内回补SLC6A19可挽救 Bmal1-ciKO小鼠的谷氨酰胺稳态与睡眠异常,而肠道特异性敲低 Slc6a19 则可完整复制前述表型,从而确立了“肠道BMAL1 → SLC6A19 → 谷氨酰胺吸收”这一核心通路。
■ ■ ■ ■ ■
肠道 Bmal1 缺失特异性地降低了SLC6A19的mRNA和蛋白表达,并消除了其昼夜节律。在肠道回补SLC6A19可挽救 Bmal1-ciKO鼠的谷氨酰胺稳态和睡眠;而在肠道敲低SLC6A19则导致野生型鼠出现类似的睡眠异常。
6. 肠道REV-ERBα以BMAL1依赖性的方式反向调节睡眠-觉醒节律
作为BMAL1的转录抑制因子,肠道 Rev-erba 的缺失产生了与 Bmal1 缺失相反的表型:小鼠在白日(静息期)觉醒增加、睡眠减少。其机制是解除抑制后的BMAL1蛋白积累与相位偏移,进而改变了SLC6A19的表达时序,最终导致白天的谷氨酰胺吸收与下丘脑神经元活动过度升高。在同时敲低肠道 Bmal1 的情况下,Rev-erba 敲除的表型消失,证实了其调控完全依赖于BMAL1。
■ ■ ■ ■ ■
肠道 Rev-erba条件性敲除(Rev-erba-ciKO)导致小鼠在明期(静息期)觉醒时间增加,睡眠减少。
本研究系统阐明了从肠道时钟到大脑睡眠行为的一条全新“肠-脑轴”调控通路:肠道生物钟通过转录调控转运蛋白SLC6A19,控制谷氨酰胺的节律性吸收,进而影响下丘脑促觉醒神经元的活性,最终塑造睡眠-觉醒周期。这一发现将睡眠调控机制从传统的大脑中心视角,扩展至包含外周代谢器官的整合框架。同时,研究指出肠道和SLC6A19等靶点具有高度可及性,为通过饮食干预(如定时补充特定氨基酸)或开发靶向肠道的药物来调节睡眠节律、治疗睡眠障碍提供了全新思路。
如有侵权,联系删除。




