当我们在体检报告中看到“胆固醇偏高”时,通常会联想到心血管疾病的风险。然而,近年来科学研究揭示,胆固醇代谢的影响远不止于此——它可能还在癌症的发展中扮演关键角色。最新研究表明,在膀胱癌这一全球常见且治疗手段有限的泌尿系统恶性肿瘤中,胆固醇合成途径的关键酶 SQLE(角鲨烯环氧化酶)表达显著升高,且与患者的不良预后密切相关。尽管SQLE在多种癌症中已被证实具有促癌作用,但它在膀胱癌中驱动肿瘤进展的具体机制,尤其是与细胞“能量工厂”线粒体之间的潜在关联,仍有待深入阐明。
2025年11月18日,哈尔滨医科大学李水洁团队于期刊Oncogene上发表了题为“SQLE drives bladder cancer progression by boosting mitochondrial oxidative phosphorylation”的研究文章。该研究综合运用多组学分析和临床样本验证等方法,首次发现胆固醇合成限速酶SQLE能定位至线粒体,通过稳定线粒体转录因子TFAM来增强细胞的能量工厂功能,从而驱动膀胱癌进展。更重要的是,研究指出已获批的抗真菌药物特比萘芬(Terbinafine)可通过抑制SQLE有效遏制肿瘤生长,为膀胱癌治疗提供了新的潜在策略。
迈维代谢为本研究提供了能量代谢检测服务。
本研究采用了一套贯穿临床、细胞、动物、机制到治疗验证的系统性研究策略。首先,在临床层面整合多中心数据库与本院组织样本,通过生物信息学、免疫组化及单细胞测序明确了SQLE的表达与预后关联。进而,在细胞层面构建SQLE过表达与敲除模型,结合功能实验验证其对增殖、迁移及周期的影响。之后,利用膀胱特异性转基因小鼠及移植瘤模型,在体内证实了SQLE的致癌功能。机制上,通过蛋白质组学、代谢组学、线粒体呼吸测定及分子互作技术,深入揭示了SQLE通过结合LONP1稳定TFAM以增强线粒体氧化磷酸化的新通路。最终,在治疗转化层面评估了靶向该通路的抗氧化剂Mito-TEMPO及已上市药物特比萘芬的抗肿瘤效果。
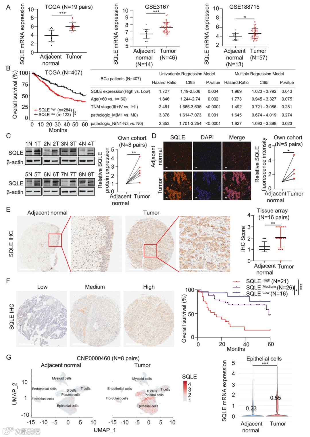
1. SQLE在膀胱癌中异常高表达并与患者不良预后显著相关
通过对多个独立临床数据库和组织样本的分析,本研究首次系统证实了SQLE在膀胱癌中的致癌角色。在TCGA、GSE3167和GSE188715数据库中,SQLE的mRNA水平在膀胱癌组织中显著高于癌旁正常组织。更重要的是,高表达SQLE的膀胱癌患者总体生存期显著缩短,多因素Cox回归分析显示SQLE高表达是疾病特异性生存的独立危险因素。在蛋白水平上,通过Western blot、免疫荧光和组织芯片分析,同样证实SQLE蛋白在膀胱癌组织中显著上调,且高蛋白表达同样与不良预后相关。单细胞RNA测序数据进一步揭示,SQLE在膀胱癌上皮细胞中的表达特异性升高。这些发现共同确立了SQLE作为膀胱癌预后不良生物标志物的临床价值。

■ ■ ■ ■ ■
图1. SQLE在膀胱癌中异常高表达并与不良预后相关
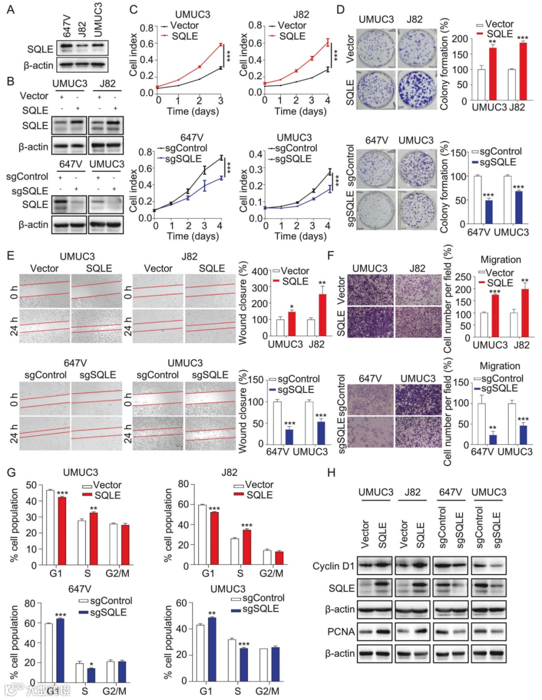
2. SQLE促进膀胱癌细胞增殖、迁移并加速细胞周期进程
功能获得与缺失实验证实了SQLE对膀胱癌细胞恶性表型的直接驱动作用。在UMUC3和J82细胞中过表达SQLE,能显著增强细胞的增殖能力、克隆形成能力和迁移侵袭能力。相反,在647V和UMUC3细胞中敲除SQLE,则明显抑制了这些恶性行为。进一步机制研究发现,SQLE过表达导致更多细胞进入S期(DNA合成期),并伴随细胞周期蛋白Cyclin D1和增殖细胞核抗原PCNA的表达上调;而敲除SQLE则出现相反效应,导致细胞阻滞在G0/G1期。在SQLE敲除细胞中重新回补表达SQLE,能够恢复细胞的增殖和迁移能力,证实了SQLE功能的特异性。这些体外实验结果表明,SQLE是调控膀胱癌细胞生长和运动的关键因子。

■ ■ ■ ■ ■
图2. SQLE促进膀胱癌细胞增殖、迁移和细胞周期进展
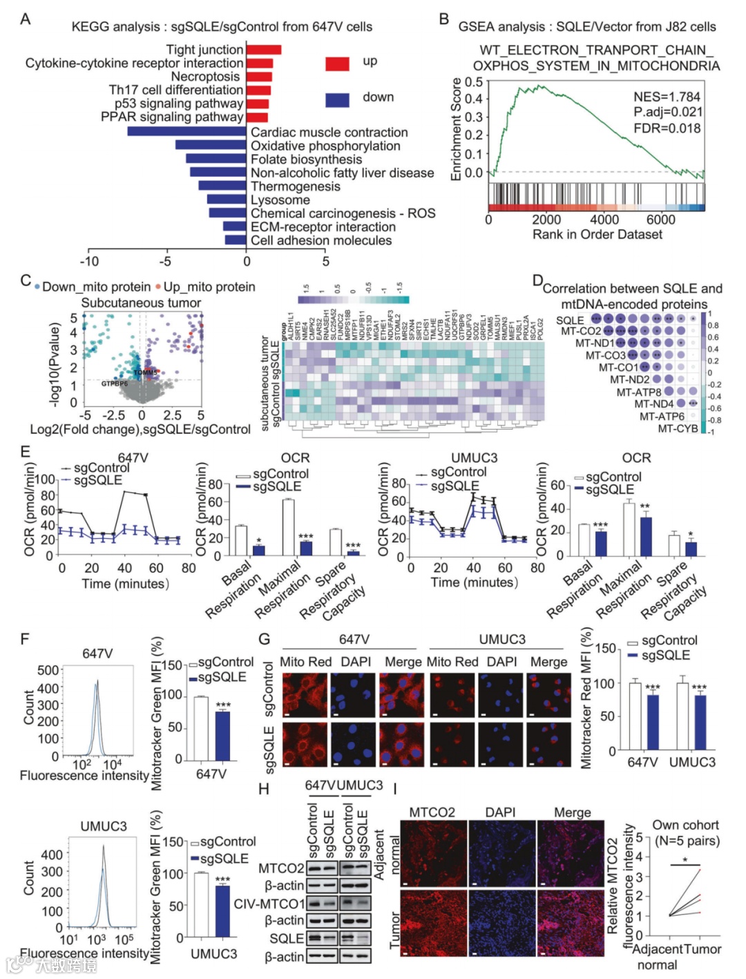
3. SQLE通过增强线粒体氧化磷酸化(OXPHOS)驱动膀胱癌发展
机制探索发现,SQLE的致癌作用与细胞能量代谢重编程密切相关。蛋白质组学分析显示,SQLE敲除导致膀胱癌细胞的氧化磷酸化通路显著抑制。功能实验证实,SQLE敲除降低了细胞的基线呼吸、最大呼吸能力和备用呼吸能力,同时降低了线粒体膜电位以及线粒体编码蛋白MTCO2和CIV-MTCO1的表达。反之,SQLE过表达则产生相反的效应,增强了线粒体呼吸功能。临床样本分析也发现,膀胱癌组织中线粒体蛋白MTCO2的表达高于癌旁组织。这些结果首次将SQLE与膀胱癌细胞的线粒体能量代谢异常联系起来,表明SQLE通过激活OXPHOS促进肿瘤生长。

■ ■ ■ ■ ■
图3. SQLE敲除抑制膀胱癌细胞氧化磷酸化
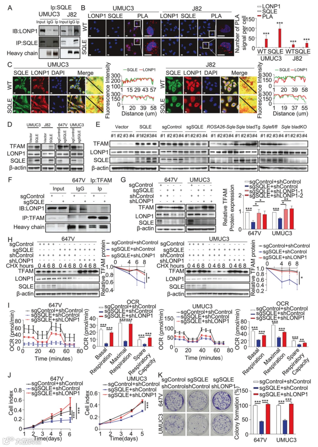
4. SQLE通过结合LONP1稳定TFAM蛋白,从而增强线粒体功能
研究进一步揭示了SQLE调控线粒体OXPHOS的分子机制。通过免疫共沉淀和邻近连接分析,研究发现SQLE与线粒体基质内的AAA+蛋白酶LONP1存在直接相互作用。LONP1已知可以降解线粒体转录因子A(TFAM),而TFAM对维持线粒体DNA和OXPHOS功能至关重要。本研究发现,SQLE过表达会上调TFAM蛋白水平,但不影响LONP1的表达。机制上,SQLE通过竞争性结合LONP1,干扰了LONP1与TFAM之间的相互作用,从而保护TFAM免受蛋白酶体降解,延长其半衰期。在SQLE敲除细胞中,同时敲低LONP1可以恢复TFAM蛋白水平、线粒体呼吸功能以及细胞的增殖能力。这表明,SQLE-LONP1-TFAM轴是SQLE调控线粒体代谢和促进肿瘤生长的核心机制。

■ ■ ■ ■ ■
图4. SQLE与LONP1的相互作用
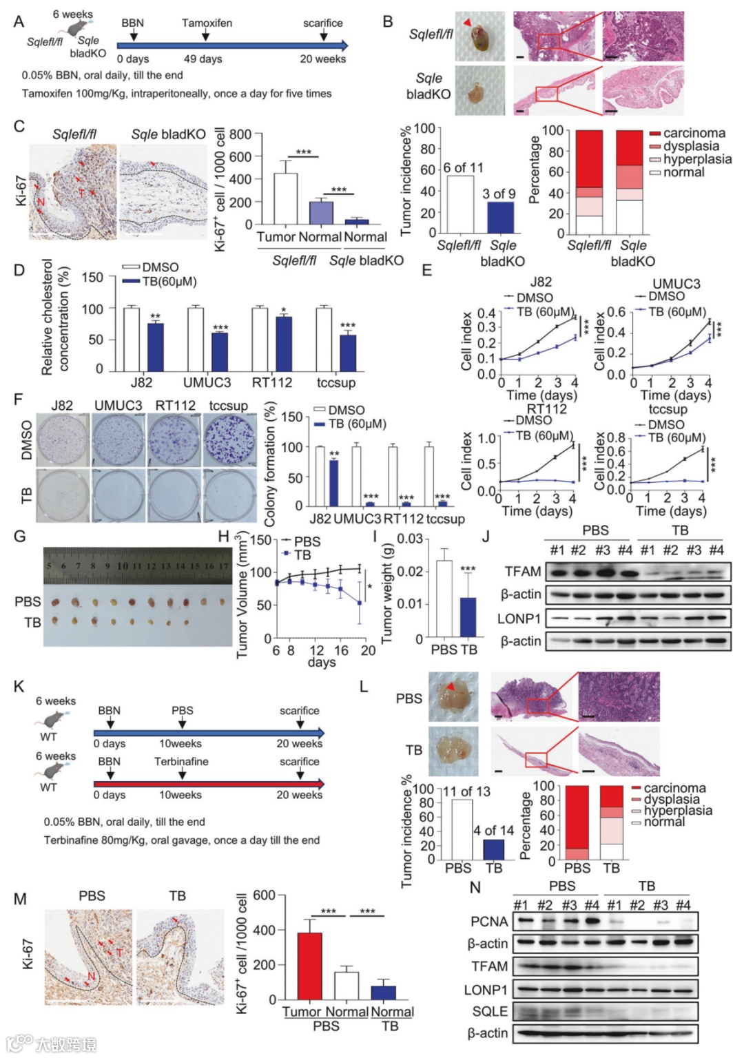
5. SQLE诱导的线粒体活性氧(mtROS)积累是其促癌效应关键环节,而清除mtROS或抑制SQLE均能有效抑制肿瘤
研究发现,SQLE过表达显著增加了膀胱癌细胞的线粒体活性氧水平。使用线粒体靶向的抗氧化剂Mito-TEMPO清除mtROS,能够有效抑制SQLE过表达所促进的细胞增殖、迁移和体内肿瘤形成。这证明SQLE通过增加mtROS产生来驱动膀胱癌进展。基于此,研究评估了靶向SQLE本身的治疗策略。利用膀胱特异性Sqle敲除小鼠模型,发现在癌变早期阶段敲除Sqle即可显著降低肿瘤发生率和严重程度。更重要的是,研究测试了FDA已批准的抗真菌药物特比萘芬(一种SQLE抑制剂)。特比萘芬处理能降低膀胱癌细胞的胆固醇水平、线粒体呼吸功能和ROS水平,并有效抑制多种膀胱癌细胞系的增殖和迁移。在皮下移植瘤和原位膀胱癌小鼠模型中,口服特比萘芬能显著抑制肿瘤生长,并降低肿瘤组织中TFAM、PCNA等增殖标志物的表达。这为将特比萘芬“老药新用”于膀胱癌治疗提供了临床前依据。

■ ■ ■ ■ ■
图5. SQLE抑制剂特比萘芬在体内外抑制膀胱癌生长
本研究系统深入地阐明了胆固醇合成关键酶SQLE在膀胱癌中的致癌作用及其新颖的线粒体相关机制。主要贡献和创新点在于:1)从多组学、细胞、动物和临床多个层面,确证了SQLE是膀胱癌的独立预后因子和致癌驱动基因;2)首次发现SQLE可定位于线粒体,并通过直接结合LONP1蛋白酶,稳定TFAM蛋白,从而增强线粒体氧化磷酸化和mtROS产生,驱动肿瘤进展,这拓展了SQLE beyond传统胆固醇合成的生物学功能认知;3)明确了SQLE促癌效应依赖于其诱导的mtROS积累,为该通路作为治疗靶点提供了理论依据;4)研究发现FDA已批准的抗真菌药特比萘芬(SQLE抑制剂)在临床前模型中能有效抑制膀胱癌生长,为膀胱癌的治疗提供了一个可快速进入临床验证的潜在新策略。
如有侵权,联系删除。




