大数跨境
0
0

贸易信用证(DLC)是如何开立的

贸易信用证(DLC)是如何开立的 离岸会
2025-12-12
4
导读:信用证是银行有条件保证付款的证书,成为国际贸易活动中常见的结算方式。






信用证是银行有条件保证付款的证书,成为国际贸易活动中常见的结算方式。按照这种结算方式的一般规定,买方先将货款交存银行,由银行开立信用证,通知异地卖方开户银行转告卖方,卖方按合同和信用证规定的条款发货,银行代买方付款。



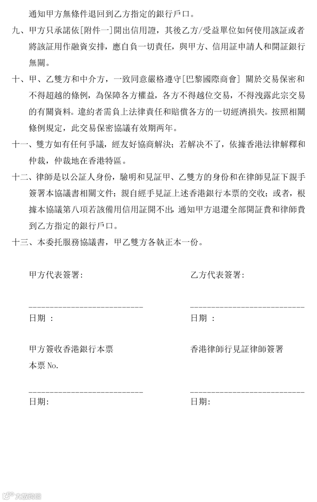
信用证方式有三个特点:



一是信用证不依附于买卖合同,银行在审单时强调的是信用证与基础贸易相分离的书面形式上的认证。



二是信用证是凭单付款,不以货物为准。只要单据相符, 开证行就应无条件付款。



三是信用证是一种银行信用,它是银行的一种担保文件。



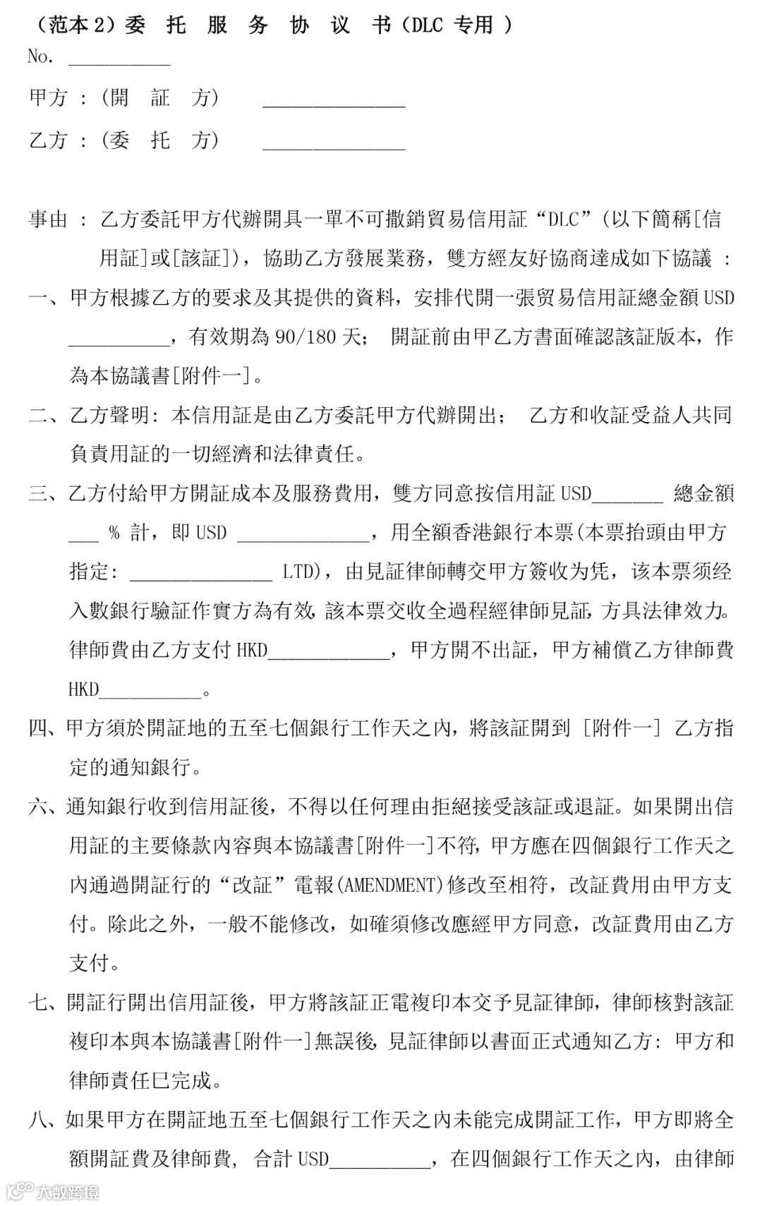
以下是贸易信用证开证操作程序:


=====================



(一)委托方提供開証坐標資料:


1.委托方提供受益人(接証公司)公司英文名稱、地址。


2.通知銀行(接証行)英文名稱、地址和SWIFT CODE。


3.商品英文名稱、單價、數量和總金額,装貨港名稱,目的港。



(二)開証方/申請人依據(一)坐標資料,做份貿易信用証(DLC)版本(具體條款內容)供委托方書面確認。


委托方確認版本之後,甲乙雙方簽署委托開証協議書並交收開証費。



(三)申請人(開証公司)向開証行呈交開証申請書申請開証。開証行扣除申請公司信用額度和收取開証費用,經銀行押匯部審批程序,一般在七個工作天之內向通知銀行(接証行) 開証。



(四) 貿証一般分為90天或180天有效期。


目前贸易信用证(DLC)在市场需求量还是很大,除了一些大公司及贸易量大、流水好的公司比较容易从银行拿到开证额度外,一般小公司或者刚刚准备要进行业务的公司只有委托开证才可以完成贸易以达到获利。今特将一委托开证方法及程序公布,以便有需求公司知晓如何进行与开证方合作开证。



离岸会可以为您提供贸易信用证(DLC)的开立,并且贸易额在USD200万以上可在香港律师行交收。以下是两版《贸易信用证开证协议书》提供给需要的朋友,如果您还在为贸易货款如何支付?如何接收?而犯愁,您可以与我们联系,离岸会为您提供贸易信用证(DLC)的开立。







本集团下属有自己的新加坡会计师楼,专业经验超过30年。

联系我们:user@oscapital.biz    微信OSOCCHINA

免责声明:本媒体部分图片、文章来源于网络,不代表离岸会观点,版权归原作者所有。如来源标注有误,或涉及作品版权问题烦请告知,我们及时予以更正/删除。如有问题请在离岸会官方微信平台上留言,我们将及时回复。

由于微信改版,公众号文章不再完整显示头条封面,一不小心,很容易错过我们的内容更新,甚至有可能再也看不到我们的推送。

每日的推文看完,在您觉得有收获有价值的前提下,请记得「一键三连」,“分享、点赞、推荐” 支持离岸会,感谢大家一直以来的支持。👇👇👇

【声明】内容源于网络
0
0
离岸会
各类跨境出海行业相关资讯
内容 1872
粉丝 0
离岸会 各类跨境出海行业相关资讯
总阅读32.0k
粉丝0
内容1.9k