| 近期课程安排 |
|
|
|
全生命周期评价(LCA)及SimaPro软件操作及实际项目应用培训班 |
|
|
2025新导则下-洪水影响评价全流程与报告编制及HEC-RAS水动力模型实际工程案例应用培训班 |
|
|
第十期-基于MaxENT模型的不同尺度区域物种适宜区预测及多物种适宜区分析与文章写作指导高级培训班 |
|
|
|
|
|
第十八期-新生态导则下-基于遥感解译与模型方法制作生态环境影响评价各类专题图培训班 |
|
|
ArcGIS Pro空间数据管理与分析及二三维一体化制图与遥感影像分析系统实践培训班 |
全球湖泊表面水温及湖冰物候观测数据集-LakeTEMP数据库
一、数据介绍
01 数据概况
LakeTEMP 是一款综合性全球湖泊数据库,核心涵盖两部分关键信息:一是全球湖泊表面水温(LSWT)的实测数据,二是全球所有面积大于 0.1 平方公里湖泊的湖冰物候模拟结果。
数据库包含丰富的 LSWT 观测记录,以及对应的月度、年度汇总统计数据,同时提供 HydroLAKES 数据库中约 140 万个湖泊的年平均冰盖持续时间预测值。
这些海量数据能帮助研究人员深入剖析温度变化对湖泊生态系统、水生生物及气候模式的影响机制,为相关领域研究提供核心支撑。
所有观测数据均经过严格的质量管控,包括异常值筛查、重叠影像剔除、干涸湖床观测数据过滤等流程,确保数据的可靠性与准确性。借助该数据集,科研人员可开展湖泊热过程相关研究,进一步明晰湖泊系统在生物圈与水圈中的功能作用。
02 数据加载说明
该全球湖泊表面水温及湖冰物候数据集的原始格式为 CSV 表格,为便于可视化查看与分析,可通过 ArcGIS Pro 转换为 SHP 矢量格式。数据文件大小为 2.05GB,采用 WGS84 地理坐标系。
在 GIS 软件中,该数据可支持属性查询、数据编辑、地图制作、空间分析等多种操作,以下以 ArcGIS Pro 为例说明加载流程:
-
启动软件后,通过 “添加文件夹” 功能导入转换后的 SHP 数据,或直接将文件拖拽至软件界面,即可完成加载; -
数据导入后,软件会依据矢量数据的几何特征与属性信息,自动完成初步展示; -
用户可根据研究需求自定义图层样式,例如调整填充颜色、边框样式、标签显示方式等,突出不同区域的核心数据特征。
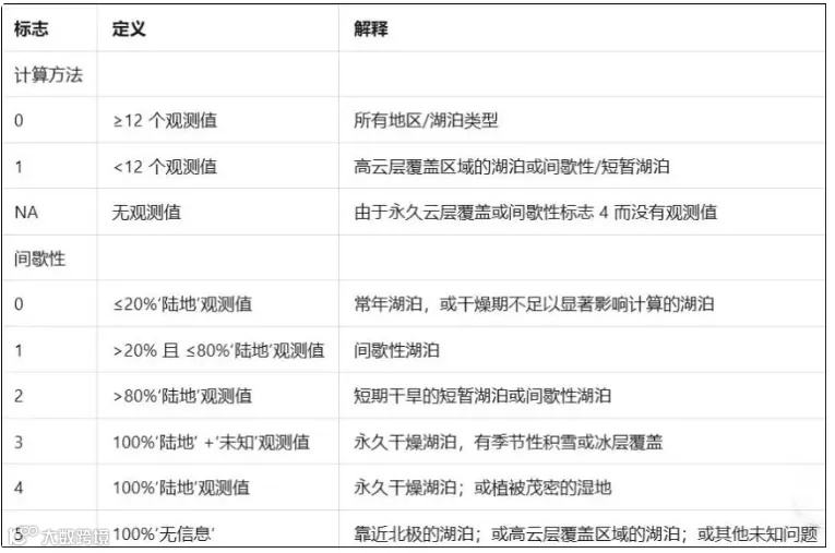
湖泊表面水温参数说明
湖泊表面水温参数说明
数据获取
关注下方"树谷Online"公众号,后台回复关键字“20251126-1”,查看获取方式。
资源说明:
1、来源:网络收集
2、本资源从国内网站收集,资源的准确性自审.
3、本公众号只负责数据的搜集和整理工作,不能保证资料的精度和准确度以及时效性。
4、原数据版权归原作者所有,作者如果不希望被转载宣传,请联系本平台删除

