2025年9月30日最新消息:
近日,抖音平台发布了一则重磅通知:自2025年10月1日起,所有个人主播的直播收入、视频收入,将按照“劳务报酬”项目进行累计预扣个税,适用3%–45%的超额累进税率。其实,这一变化并非抖音平台自主决定,而是响应国家税务总局在2025年6月发布的公告《关于互联网平台企业为平台内从业人员办理扣缴申报、代办申报若干事项的公告》。该新政策不仅影响抖音平台,全国所有互联网平台的内容创作者、自由职业者和服务提供者都会受影响。
没有考虑纳税人全年的实际收入水平,也没有基本减除费用,导致预扣税款往往高于实际应缴税款,到年度汇算时才能申请退税。
2、新政策:累计预扣
2025年10月1日起实施的新规则采用“累计预扣法”:
举个🌰:
小张是一名兼职主播,2025年10月-12月收入情况如下:
10月:收入8000元
11月:收入12000元
12月:收入15000元
按旧政策预扣税款:
10月:8000×(1-20%)×20% = 1280元
11月:12000×(1-20%)×20% = 1920元
12月:15000×(1-20%)×20% = 2400元
合计预扣税款:5600元
按新政策预扣税款:
10月:
[8000×(1-20%)-5000]×3%=42元
11月:
[(8000+12000)×(1-20%)-5000×2]×3%-42=138元
12月:
[(8000+12000+15000)×(1-20%)-5000×3]×3%-180=210元
合计预扣税款:390元
小张在新政策下节省了5210元预扣税款。
⚠️预扣预缴个税只是暂扣,第二年3月1日至6月30日之间,需通过“个人所得税”APP进行汇算清缴,将所有收入合并计算,适用以下税率:

注:计算公式如下——
应纳税所得额 = 全年综合所得收入额 - 基本减除费用(每年6万元) - 专项扣除(三险一金等) - 专项附加扣除(7项) - 其他依法确定的扣除
应纳税额 = 应纳税所得额 × 适用税率 - 速算扣除数
03
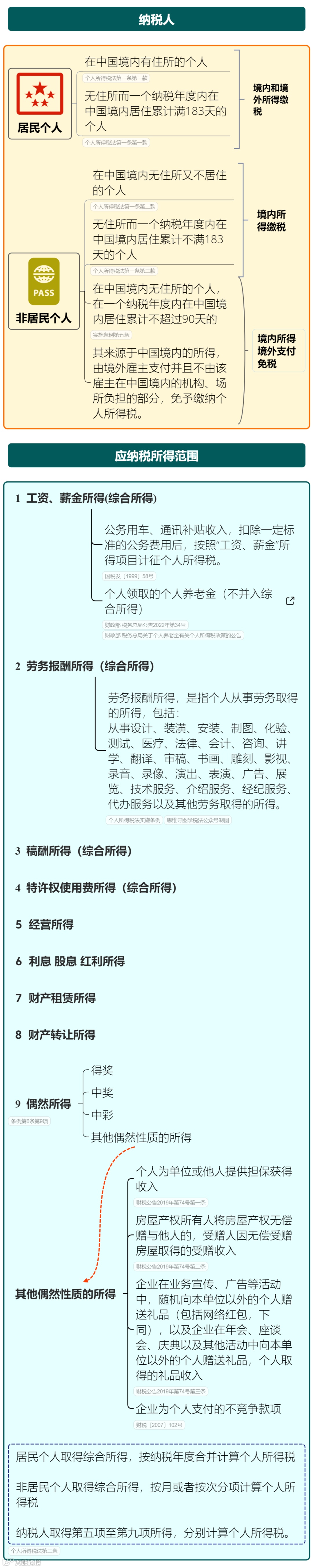
个人所得税全解!
以下是为大家整理了2025年个税最新最全税率表,建议收藏学习!
END
扫描二维码
添加企业微信
推优客

