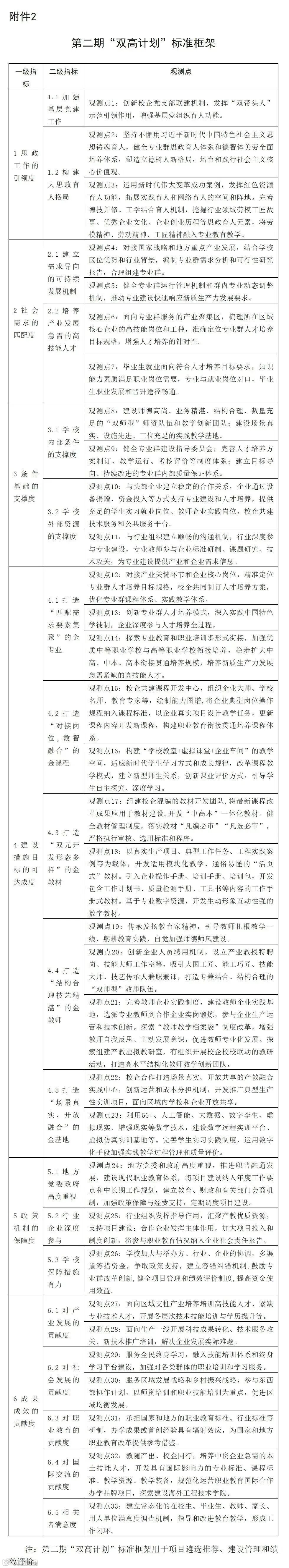
根据教育部、财政部《教育部财政部关于实施中国特色高水平高职学校和专业建设计划(2025-2029年)的通知》,第二期“双高计划”将集中力量建设60所左右高水平高职学校和160个左右高水平专业群,相比首轮197所建设单位,扩容比例约10%。
在新一轮“双高计划”背景下,高水平专业群建设成为职业院校提升核心竞争力、服务区域经济发展的关键抓手。专业群建设成果是衡量“双高”建设成效的重要标尺,涉及人才培养、课程体系、师资队伍、社会服务等多方面。本文将系统梳理高水平专业群建设的九大类标志性成果,为职业院校在第二期“双高计划”建设中找准方向、聚焦重点提供参考。
这份成果清单,既是“双高”建设的 “成绩单”,更是各职业院校未来建设的“施工图”。在第二期“双高计划”的机遇下,找准重点、精准发力,才能让专业群真正成为育人高地、产业服务高地!
来源 教育部

END
往期回顾

