2023年,整个行业弥漫着一种焦虑:增长/生存焦虑。
这种焦虑在叠加了公共卫生事件之后经济反弹、企业高期待之后,像洪水一样,肆意积聚在行业山峰底部,最终在年中一篇《中国不需要SaaS》的刺激下,汹涌地淹没整座山峰。
回顾2023年,无论什么身份的人,好像都能在这些对话中找到自己的身影。
“你们今年增长情况如何?我们增长情况不太好”、“你知道大家增长情况都什么样么?我们好焦虑”、“你们到目前为止,达到年初定下的目标了么?我们没达到,照这个趋势来看,年末也很难达到总目标”、“最近看您一直在外地拜访客户,请问情况如何呀?哎~今年情况不太好”、“去拜访企业,还以为他们搬家了,结果不是,是裁员之后一层楼裁空了”、“现在品牌不好做,我们也要背线索转化,所以换了家企业”。
这些真实而又极具杀伤力的语言,把整个2023年圈禁在一座消极致郁的围城里,仿佛所有从业者抬起头,眼睛里只能看见两个字:绝望。
那么,当对客户规模、盈利模型、营销增长等讨论的沸沸扬扬的赛道,突然默不发声,或者尽可能少的在行业表达观点时,这个行业是否会就此沉寂,不再值得期待呢?
当然不是。绝望确实是一部分人情绪的表达,但是行动更是绝大部分人对绝望的反抗。
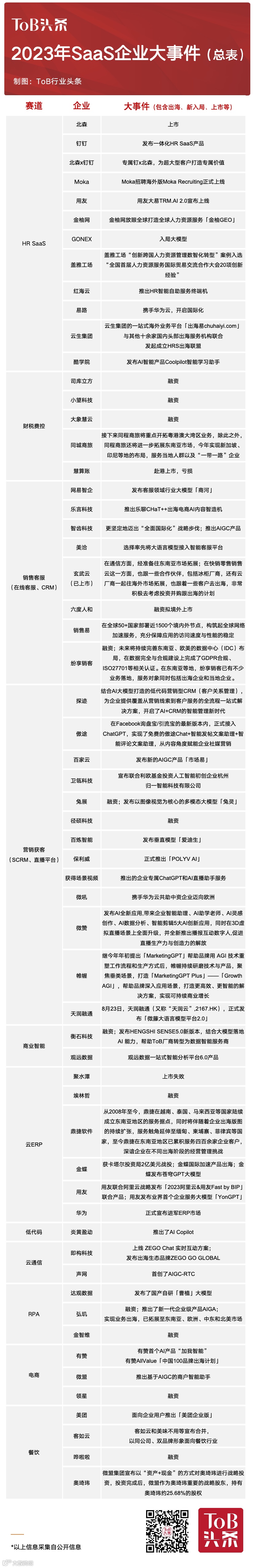
2023年,在统计了部分企业的品牌升级、出海战略布局、AIGC新技术的跟进、新赛道的入局、融资上市等企业谋生存谋发展的动作后,我们发现了在冷冰冰的现实之下,一个热气腾腾的忙碌场面同样构成了ToB人的2023。
那么,哪些ToB企业做了新布局?布局了哪些新赛道?这些赛道发生了哪些新变化?我们希望通过奋进、前进的ToB从业者动作,来给2023画上一个完美的句号。
出海方式多样:搭船出海、组团出海
2023年,出海成为了不确定性因素之中的确定性出路。
根据大华银行中国有限公司发布的最新研究报告《大华银行企业展望调查报告(中国篇)》显示,2023年中国企业出海热情不减,超九成的受访企业伴有强烈的海外拓展需求。
可以说,全球化时代,越来越多的中国企业将业务拓展至全球范围,出海也从“可选项”变为部分企业的“必选项”。
2023年,对于HR SaaS、销售客服等赛道的ToB企业来说,同样如此。
2023年,在HR SaaS赛道,伴随着企业出海,如何在产品走出去的同时,做好本地化服务,管理好公司全球化的人才,成为了企业在踏出海外第一步就需要解决的问题。在这种需求下,2023年共有5家企业在公司常规经营之外,还将目光聚焦在了出海事宜上。具体而言:
比如MOKA:8月其以招聘管理系统为切入口,以东南亚市场为桥头堡,正式布局出海业务,10月,MOKA招聘海外版Moka Recruiting正式上线并开启试用,目前,Moka Recruiting 1.0版本已可以支撑出海企业在海外招聘的全流程,其功能涵盖HC管理、职位管理、简历管理、面试管理、offer管理和人才库管理等,此外,Moka在新加坡的数据中心也已经正式投入使用;
比如金柚网:金柚网打造全球人力资源数字化服务“金柚GEO(Global Employment Outsourcing)”,提供全球150多个国家/地区的数字化人力资源解决方案,服务内容涵盖全球聘用、合规雇主、员工管理、薪酬福利、合规咨询等,助力新茶饮、国妆品牌等加速实现海外本土化布局,下一步其还计划在更多国家设立子公司,不断增强海外市场的交付能力;
盖雅工场:盖雅工场的客户分布在全球24个国家与地区,全球1700余家客户的500余万员工使用盖雅提供的服务。目前其海外商业版图覆盖日本、韩国、越南、泰国、新加坡等。2023年盖雅工场“创新跨国人力资源管理数智化转型”案例入选“全国首届人力资源服务国际贸易交流合作大会20项创新经验”;
易路:易路携手华为云,正式开拓海外市场,实现全球布局,为众多中国企业出海提供在全世界各个地区的合规化、本土化、流程化的一站式人力资源服务,助力更多优秀的中国产品、中国服务走向全球。
目前易路的拳头产品People+ HCM SaaS已获不少国外中大型企业的实践检验,在稳定性、高可靠性以及当下灵活多变的企业数字化体系中,已经得到了很好的应用与最佳实践,比如已协助LVMH、Bekaert Group、Levi's、Rexel、ALDI、Armani等众多国际化企业在中国落地业务与发展;
云生集团:2023年云生集团正式推出了出海业务品牌“出海易Chuhaiyi”,意味着云生集团要将HRWORK的一体化服务从国内带向全球,为客户在海外不同阶段的拓展提供人力布局。同时,云生集团还联合其他十余家国内头部出海服务机构联合发起成立HRS出海联盟,为中国企业全球化布局提供专业人力资源服务,为国内企业高质量发展引进全球人才。
无论是搭载云厂商的大船,还是推出产品组团出海,HR SaaS出海已经成为了热门方向。其中,UMU、薪人薪事、盖雅工场、金柚网等不少企业已经在更早的时候已经开始进行全球化经营的布局。
在销售客服领域,对于进入海外市场的中国品牌来说,海外营销的核心战略是通过提高顾客服务质量和产品质量来获得海外消费者的信任和支持。但是语言障碍、客服时差等问题凸显,在这种需求下,2023年共有5家企业在公司常规经营之外,出海经营又向前跨了一步。
比如,智齿科技,更坚定地迈出“全面国际化”战略步伐;
容联七陌截止到现在,已经在全球多个地区建立分公司,比如日本、新加坡,覆盖客户也包括日韩、东南亚、中东、北美等,与本土企业建立了紧密的合作关系;
玄武云在通信方面,已经准备往东南亚市场拓展,在快销零售销售云这一方面,有跟一些合作伙伴,包括冰柜厂商、云厂商一起往海外市场拓展;
销售易,在全球50+国家部署近1500个境内外节点,构筑起全球网络加速服务,充分保障应用的访问速度与性能的稳定;
纷享销客,未来将持续完善东南亚、欧美的数据中心(IDC)布局,目前在数据安全与合规建设上完成了GDPR合规、ISO27701等相关认证,在东南亚等地,已有不少业务落地,服务对象同时包括出海企业和当地企业。
同HR SaaS一样,销售客服赛道布局海外的步伐同样加快。不出海,就出局。目前拓展海外市场,寻找新的增长空间,已经不再是某个企业的选择,而是整个赛道发展的大势所趋。
除了HR SaaS、销售客服,云ERP、云通信等也是出海的排头兵。
从2008年至今,鼎捷软件在越南、泰国、马来西亚等国家陆续成立东南亚地区的服务据点,至今鼎捷在东南亚地区已累积服务四百余家企业客户,深谙企业在不同出海阶段的经营管理挑战,未来其还将伴随着企业出海版图的持续扩张,服务触角延伸至缅甸、柬埔寨、菲律宾等国家;
金蝶在获卡塔尔投资局2亿美元战投第二天,公司股价大涨超8%,金蝶中国总裁章勇在之后的机构交流会上表示,下一个十年,金蝶国际将在国际市场方面取得突破,力争在2026年取得亚太第一的市场规模,在2030年取得全球前五的市场规模。国际知名主权基金的认可,或意味着金蝶国际将加速产品出海;
声网的实时互动技术服务覆盖全球200多个国家和地区;
融云从2015年就开始建设全球通信网络,形成了覆盖233个国家和地区的通信大网,在全球有多个数据中心和数千通信节点,在沙特等重点出海目的地,融云还设有专业的技术支持和服务团队,并沉淀了一套适用当地环境的本地化解决方案;
即构科技发布出海生态品牌ZEGO GO GLOBAL,从制定出海规划、搭建出海基础设施、实现产品与技术 AI 融合创新、到融入增长运营资源的四个阶段,全面护航社交娱乐APP客户出海业务的完整生命周期,目前,ZEGO GO GLOBAL 已陆续帮助出海客户围绕业务场景解决痛点,加速业务构建。
无论是“服务出海企业”还是“服务海外企业”,在国内ToB同质化竞争激烈,而海外ToB上市企业越来越多的情况下,越来越多的新老SaaS玩家开始加码出海,真正服务海外企业。由此,整个企服实现了真正意义的出海,出海生态也顺势崛起。
虽然到目前为止,有些企业还在讨论观望中,但有的动作已经比较快了,无论如何,这一年,“出海全球化”的热度都达到了一个前所未有的高度,也因此2023年被业界定义为“全球化新元年”。
AIGC之于SaaS,吸引力十足
2023年,AIGC除了让大模型厂商兴奋,ToB应用层同样兴奋,最明显的举动就是推出相应的产品。以下是2023年各赛道结合AIGC推出AI产品的概况。
虽然ToB面临着客户、从业者、资本等的消失,但是这个赛道还是有不少值得关注的信息。

从上市情况来看,2023年,虽然北森、慧算账、聚水潭、六度人和都提交了上市申请,但是目前只有北森一家上市成功。而从成立日期看,北森从成立到上市走了21年。
从融资情况来看,2021年低代码毫无疑问掀起了一波融资热潮,然后是2023年大模型赛道再次兴起。而在大模型主流关注点之外,财税费控赛道也是今年融资较多的赛道。
从新入局的角度看,除了美团明确宣布进入ToB赛道,钉钉发布一体化HR SaaS外,华为和ERP的进军关系显得较为模糊,只能等时间给到答案。
从赛道变动来说,2023年,餐饮赛道无疑变动最大,无论是哗啦啦的融资、客如云和美味不用等的合并,都引起了行业的一波热议。2023年餐饮热闹过后是餐饮行业内卷加剧,成本上扬,餐饮服务商同样也经历了一轮洗牌,或许2024餐饮行业洗牌还将继续。
2023年即将过去,它或许是ToB行业史上最糟糕的一年,今年大多数人都经历了或仍在经历这一场前所未有的生存、发展、经济危机。但无论面对怎样的困境,人们都在争取做出最优的选择,在不确定的未来中抓住有可能走向未来的确定性,以此拂去经营里的不安。或许2023年的特殊之处就在于告诉我们:如果没有躺平的资格,那就站直了拼命。