CV项目实战
算法打榜是极市平台推出的一种算法项目合作模式,平台目前已对接智慧城市、商业地产、明厨亮灶等行业真实需求,包括不限于目标检测、行为识别、图像分割、视频理解、目标跟踪、OCR等视觉算法方向。现平台已上线数十种产业端落地算法项目,在此召唤CVers前来参加项目落地实战大航海!
极市平台提供真实场景数据集,开发者可直接使用免费算力进行线上算法开发,算法模型成绩分数达到标准后即可获得定额奖励,排名靠前的开发者还可与平台签约合作,持续获得算法的订单分成收益。
在极市,极力值不仅可是算法开发过程的算力资源,还可作为极市平台独特流通的货币兑换礼品。
7月20日到8月20日期间,极市平台推出极力值有奖活动,跑新手任务、报名打榜、写攻略、转发活动、邀请好友打榜……N种玩法Get极力值,助力开发者完成大航海!
在这炎炎夏日,窝空调房里一边涨项目经验,还能享受不花钱就拿礼品的快乐~先看看都能怎么玩儿~
·极力值获取攻略大全·
·极力值兑豪礼-极市礼品库·

新手任务如何玩
#
活动路线一:跑任务
报名参与“新手任务”,完成模型训练、模型测试,成绩分大于0.1,视为成功通关。
活动以通关用时为评奖标准,以自然月为评奖周期,奖励设置如下。

#
活动路线二:写攻略
活动期间,在极市社区发文投稿分享您的新手任务实战攻略,合乎要求即可获得抽奖资格!
投稿要求:
内容涵盖任务步骤,图文并茂,不低于600字(注意:不可以给出完整实例代码哦 ~)
文章投稿到【极市专区】栏目,标题统一格式为“你的文章标题|极市新手任务攻略“
#
活动详情
【活动时间】2022/07/19 ~ 2022/08/31
【活动对象】平台技术等级为 T1 的用户。
【活动入口】
https://www.cvmart.net/list/newbie
(建议在PC端操作)
【攻略汇总】
《极市说明文档(使用说明部分)》
https://www.cvmart.net/document
《基于YOLOV5的新手任务实践》
https://docs.cvmart.net/#/best_practice_for_newbie
《24小时算法通关挑战总结|极市新手任务攻略》 by iaxiaoq
https://www.cvmart.net/community/detail/6392
《24小时算法通关挑战总结|极市新手任务攻略》 by pencil
https://www.cvmart.net/community/detail/6394
【活动交流群】
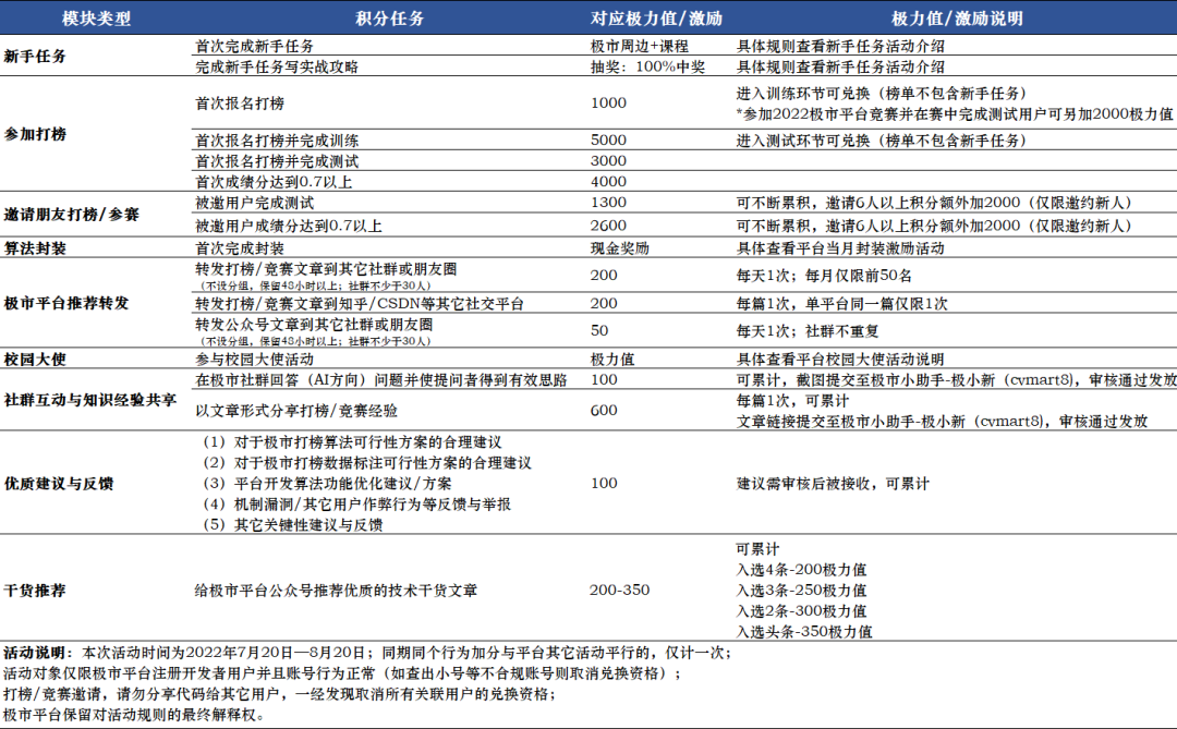
极市打榜怎么玩
#
活动路线一:报名打榜
成为极市平台用户,首次报名打榜即可领取极力值!首次报名打榜、完成训练、测试,完成打榜不同环节分别能领取相应极力值!2022年报名参加极市平台竞赛活动的朋友,报名打榜并完成训练还可额外领取2000极力值。
【打榜入口】
https://www.cvmart.net/topList
(请在PC端打开操作)
上手平台指南:
https://www.cvmart.net/community/detail/6364

#
活动路线二:
转发极市平台打榜/竞赛推文
转发本活动推文或极市平台最新竞赛/打榜相关推文至社群/朋友圈、自媒体平台,并将分享截图或链接提交到极市平台小助手-极小新(cvmart8)进行登记,审核通过即可获得相应极力值。
#
路线三:邀请好友参加打榜
将自己的平台打榜专属邀请链接发送给朋友,邀请朋友完成打榜,可以获得打榜邀请专属极力值。
打榜专属邀请链接生成方式:将下列打榜链接中的XXXXX替换成您的用户ID
生成专属链接:
https://www.cvmart.net/topList?channel_id=XXXXX
如有疑问可添加极市平台小助手-极小新(cvmart8)进行咨询。
#
路线四:写攻略,分享打榜/竞赛经验
投稿要求:
内容涵盖打榜/竞赛步骤,图文并茂,不低于600字(注意:不可以给出完整实例代码哦 ~)
文章投稿到社区【实战经验】栏目,标题统一格式为“你的文章标题|打榜/竞赛攻略”
社区链接:
https://www.cvmart.net/community
#
更多路线>>>
首次完成封装领现金激励:到极市平台社区搜索“冲榜活动”
社区链接:
https://www.cvmart.net/community
成为极市平台校园大使:
极市AI校园大使招募!iPhone13pro、任天堂游戏手柄等丰富奖品等你来pick!
成为极市平台Contributor:在极市社群有效解答AI相关问题、使用平台时提出建议与反馈、推荐CV领域技术干货……我们期盼更多用户加入到平台互动与建设中来,也为积极参与的朋友们准备了相应的极力值。
#
活动详情
【活动时间】
本次积分兑换活动时间为2022年7月20日-8月20日
8月25日前可凭积分登记兑换(新手任务不受此活动时间限制)
极小新(cvmart8)
*小助手将分批通过好友申请,如有失联,请添加极小X(ID:cvmart7)
点击“阅读原文”,即刻参加极市打榜,提高算法能力,获取长期收益:
https://www.cvmart.net/topList

