极市导读
从零开始预训练一个1B参数的中文LLM(大型语言模型)"Steel-LLM"的全过程,包括数据收集处理、模型设计、训练优化以及微调和评估,并分享了遇到的挑战和心得体会。 >>加入极市CV技术交流群,走在计算机视觉的最前沿
前言
项目开始于2024年3月初,当时朋友搞到了一台不知道能用多久的A100。这么棒的机器放着也是浪费,就琢磨着尝试从零训练一个小型号的LLM。其实在当时就有不少些这种“从零预训练LLM”的开源项目了,但是大多训练的数据量或者是模型都很小(几块4090+几十G数据就能跑起来),并没有暴露出一些工程上的问题,训练细节也没有分享的特别清晰。因此,我在制定训练LLM计划的时候有两个目标:
-
模型参数量和数据量不能特别的demo:参数量上B,数据量上T。
-
尽量详细的分享训练过程中的各种细节:让没有资源训练的同学能够了解到他们没有机会从实践得到的知识;让有训练资源的同学在复刻过程中少走弯路,以博客形式分享。
参考了TinyLlama项目的训练时间,估计了一下大概可以使用T级别的数据训练个1B大小的LLM(优先保证训练的数据量),耗时两个月左右。考虑到算力有限,决定这个LLM以中文语料为主(80%中文,20%英文),定位是中文LLM。
我给这个LLM命名为“Steel”(钢),名称灵感来源于华北平原一只优秀的乐队“万能青年旅店(万青)”。乐队在做一专的时候条件有限,甚至在自己家里搭的录音棚,自称是在“土法炼钢”,但却做出了一张非常牛的国摇专辑。我们训练LLM的条件同样有限,但也希望能炼出好“钢”来。
Steel-LLM项目初期,我还打算做一件个人认为还比较有意思的事情:因为开源的LLM往往不会包含特别小众、个性化的知识内容,因此计划持续收集围观读者们的数据并训练到模型中,各种亚文化、冷知识、歌词、小众读物、个人的一些小秘密等等啥都行,通过这种方式让围观读者和Steel-LLM能建立起一些联系。但是收到的数据几乎没有,倒是有群友建议训练一些医疗数据进去,可能是他们公司的业务有需要。不过即使我在预训练里加了这部分数据,效果也是大概率比不过在qwen、llama这种大机构发布的模型基础上进行微调的。因此,项目后期我就把收集数据的这个事情从github主页上下架了,在我的第一篇文章中,读者还是能看到“收集数据”相关的描述。
笔者工作比较忙,项目过程中还遇到了算力断供的情况,因此断断续续进行了8个月的时间,过程中,也得到了 @lishu14 的帮助。得益于开源数据,最终Steel-LLM在ceval取得了38分,cmmlu上取得了33分的成绩,表现超过了一些大几倍的机构发布的早期LLM。
随着项目的推进,我其实已经分享过了如下4篇文章:【从零训练Steel-LLM】预训练数据收集与处理【从零训练Steel-LLM】预训练代码讲解、改进与测试【从零训练Steel-LLM】模型设计【从零训练Steel-LLM】微调探索与评估
因为项目周期比较长,内容也不少,我觉得有必要写下这篇汇总文章,读者对哪部分感兴趣可以再去翻当时更详细的细节。除此之外,本文会侧重介绍在做各部分内容的时候笔者遇到的问题、回过头来的思考、以及群友/读者问到过的技术细节。
github:
https://github.com/zhanshijinwat/Steel-LLM
模型地址:
https://hf-mirror.com/gqszhanshijin/Steel-LLM
https://modelscope.cn/models/zhanshijin/Steel-LLM
数据收集与处理
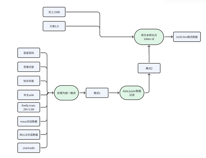
Steel LLM使用的全部数据都是开源的,预训练阶段里Skywork/Skypile-150B数据集(600GB)、wanjuan1.0(nlp部分)(1TB)、starcoder的python、java、c++部分(200GB)占了绝大部分,英文数据比较少,只有wanjuan1.0有400GB。如果读者想现在也预训练训练一个,可以考虑使用MAP-NEO、BAAI的CCI3.0-HQ数据集等比较新的数据集。除了这些大数据量的预训练数据外,笔者还在预训练阶段加入了本应在SFT阶段加入的对话数据,比如百度百科问答数据、BELLE对话数据、moss项目对话数据等,这些对话数据仍然遵循如下这种对话形式的,数据的prompt部分在训练时也计算loss。
<|im_start|>system
You are a helpful assistant.<|im_end|>
<|im_start|>user
{问题}<|im_end|>
<|im_start|>assistant
{回答}<|im_end|>
笔者当时想的是 :如果我往预训练数据里加入对话数据,那么是不是不做SFT的模型也能有对话能力?但实际预训练完的模型回答方式非常的四不像。。。对话和续写的能力都不是很理想(比如有时候以对话形式跟预训练后的Steel-LLM交互,他会进行续写),感兴趣的读者可以下载一个Steel LLM的预训练权重感受一下。
在预训练阶段加入SFT数据的方法在minicpm的训练过程中也使用了,但是只在预训练末期的退火阶段加入了SFT数据,这种方法预训练出来的模型指令跟随能力应该会比较强。如果预训练全程都杂糅SFT数据,这些少量的SFT数据会淹没在海量的原始文本中,起的作用会比较小。Steel-LLM的预训练没有退火阶段,退火阶段的的核心是“高质量”数据,但是高质量的定义我觉得还是比较模糊的。不同类型的数据配比合理可以理解为是一种“高质量”,但是开源数据往往并没有给出数据的类型。经过各种规则筛选的数据也可以被称为高质量数据,但是开源数据基本都是经过数据清洗pipeline处理的。
Steel LLM对开源数据集的处理流程如下图所示。“处理为统一格式”和“将文本转化为token id”的代码在github仓库中给出,小一些的数据集使用了阿里的data-juicer工具进行了过滤,该工具将每个数据处理步骤抽象为一个算子,用户可以方便的配置yaml文件实现自定义的数据处理流程。但是有个问题是,data juicer处理数据的过程中产生的中间缓存有点多,大概占了几百GB的空间。Steel-LLM的数据处理pipeline并不是端到端的,比如下图中“格式1”和“格式2”的数据都要回落到硬盘上的,因此需要存同一份数据不同格式的多份拷贝,因此建议机器配有3~4T的硬盘空间。如果想在几个小时内处理完数据,需要开多进程,建议有100GB+的CPU内存。
训练框架
训练代码这块主要借鉴了TinyLlama。有群友问我为啥不用Megatron ,最根本原因就是Steel LLM是个1B的模型,比较小,没有必要用Megatron。首先,Megatron支持pipeline并行、tensor并行,对训练大尺寸模型友好,但是在A100上,1B的模型使用原生pytorch的FSDP甚至是DDP就能稳定训练。其次,Megatron提供的算子融合、dataloader等能力,其他项目也有,而且简洁,更好集成和修改。
笔者也基于TinyLlama训练代码进行了如下几点改进:
-
兼容HuggingFace格式的模型:TinyLlama使用的模型结构是定义在项目里边的,如果使用TinyLlama项目训练其他模型不是很方便。笔者将其修改为使用HuggingFace的Transformers库的模式定义模型,开发者可以方便的更换自己想训练的模型结构。
-
数据训练进度恢复:预训练时间长,难免会出现中断的情况,想要继续训练的话,不仅要恢复模型和优化器的状态,还需要恢复数据训练的进度。TinyLlama main分支提供的恢复数据训练进度的方法比较简单粗暴,保存模型checkpoint时候也记录下迭代轮数,加载checkpoint之后直接跳过之前迭代过的轮数的数据,这种方式的的数据恢复要求预训练过程数据不能有变动。笔者对这块进行了进一步改进,保存所有数据的文件名、每条数据的索引,以实现数据进度的精准恢复。
-
支持训练过程中追加数据:预训练时间比较长,不免会有追加新数据的需求。基于第2点“数据训练进度恢复”改动,实现了新追加的数据索引会和老数据中未训练的数据索引(图中红色数字表示)重新shuffle的功能,防止加入新数据后,新老数据分布差异过大,影响后续的模型训练效果。具体原理如下图所示:
-
为了防止数据块被意外的重复追加到训练过程中,Steel-LLM还实现了使用hash值检测数据内容是否重复的功能,具体使用的是MD5哈希算法。对一个1.6g的文件进行哈希大约要9s,效率太低。因此选择只用一块数据的头部和尾部数据计算哈希值。
对于预训练来说,进行模型的训练效率的优化是必不可少的。卡少的情况下,即使预训练个小模型也得跑好几十天,那么训练效率优化个10%,就能省下好几天的电钱呢。个人或者小机构训练模型很难去优化底层的分布式训练机制,那么性价比最高的优化方式就是对模型的部分算子用算子融合。模型在训练时候,除了gpu的计算时间外,从显存把数据搬运到缓存也占用了很多时间。举个例子,算一个最简单的标准化(x-mean)/var,需要涉及到如下步骤:1.读x+读mean 2.写x-mean 3.读x-mean,读var 4.写(x-mean)/var,看起来十分的啰嗦,如果想让gpu端到端的计算结果(只读一次写一次),就需要做算子融合了,用cuda编程或者triton编程都行。在LLM中,RMSNorm、RoPE、self-attention、交叉熵损失函数都是频繁读取数据的大户,因此能把这些操作融合掉能提高不少的训练时间。对self-attention进行算子融合的实现就是大名鼎鼎的flash attention。在我的往期文章中,笔者对各个算子的融合进行了消融,使用算子融合整体上能提升50%的训练效率,以及节省12%的显存,MFU(指模型一次前反向计算消耗的算力与机器能够提供的算力的比值)也能从43%提高到63%,大大提高了GPU的利用率。
分布式训练方式上,笔者沿用了FSDP(Fully-sharded data-parallel,完全分片数据并行)方法。有的读者对FSDP可能不是很熟悉,它的原理和deepspeed的ZeRO stage3一致,FSDP是pytorch的官方实现,将优化器参数、模型参数和梯度分布存储到不同的GPU上,节省分布式训练时候的显存,模型越大,显存节省的越多。
模型结构
公司训练模型大部分都是沿用传统的LLM结构(self attention、RMSnorm、RoPE位置编码等),一来是LLM的效果主要是靠数据、二来是team leader也没必要去冒风险搞一些不一定有确定收益的创新。笔者训练Steel LLM没有任何的KPI压力,也愿意尝试进行一些结构上的修改,比较遗憾的是,笔者没有算力再训练一遍传统结构的LLM,去消融做的结构改动是否是好的。Steel LLM的tokenizer直接使用的是qwen的,并没有重新训练。
最开始应群友建议,我尝试了下训练recurrent gemma结构的模型,只不过它的pytorch实现训练效率太差了,和训transformer结构相比慢了几十倍,遂放弃,gemma是google训的模型,他们在TPU上训练时候做了不少的工程优化,训练效率才是可接受的。对于主流的LLM结构来说,self attention和FFN是两大核心模块。目前self attention这块的实现基本都用flash attention,修改self attention的实现比较困难。之前测试,如果不使用flash attention会掉25%左右的训练效率。因此,魔改结构的重点放到FFN上边。Steel LLM在FFN上的修改有两部分,soft MOE和SENet。
(1)soft MOE
很多大型号的LLM使用hard MOE(每个token选择top k个FFN),目的是减少训练和推理时的计算量,但是hard MOE并不省显存,在训练和推理时仍然需要将完整的模型加载到显存中。考虑到只有1台机器训练Steel LLM,显存并不富裕,模型也比较小,想充分训练每一份参数,并且hard MOE并不好训练,需要考虑高效的token路由实现、训练稳定性以及负载均衡等问题。hard MOE存在种种问题,但笔者仍然想尝试一下MOE结构,因此使用了soft形式的MOE,这在搜广推多任务学习上被广泛使用。
soft MOE的原理如下图所示,input就是一个向量,通过不同的专家网络计算出结果,然后再通过input计算出来的权重进行加权求和。在LLM中的FFN层使用soft MOE原理类似,只不过有多个input(即多个token),分别通过各个专家并进行加权求和。
笔者尝试了3版 soft MOE,第一版训练效率太差还费显存,第二版loss无法收敛到正常水平,最终尝试的第三版实现在效率和效果上才满足要求。这三版实现都在我的github仓库中。
(2)SENetSENet
(Squeeze-and-Excitation Networks)来自于计算机视觉领域ImageNet 2017竞赛的冠军方案,目的是通过学习的方式来获取到每个图像特征通道的重要程度,通过重要程度加强或抑制特征通道,经过简单变换之后可变为如下图所示的形式:
我们再来看看Qwen模型的FFN层实现,大致可分为两层,它的第一层就是SENet的思想,用了gate_proj和up_proj,笔者将FFN的第二层也换成了SENet。
class Qwen2MoeMLP(nn.Module):
def __init__(self, config, intermediate_size=None):
super().__init__()
self.config = config
self.hidden_size = config.hidden_size
self.intermediate_size = intermediate_size
self.gate_proj = nn.Linear(self.hidden_size, self.intermediate_size, bias=False)
self.up_proj = nn.Linear(self.hidden_size, self.intermediate_size, bias=False)
self.down_proj = nn.Linear(self.intermediate_size, self.hidden_size, bias=False)
self.act_fn = ACT2FN[config.hidden_act]
def forward(self, x):
return self.down_proj(self.act_fn(self.gate_proj(x)) * self.up_proj(x))
训练过程
预训练输入的最大序列长度是2048,将收集的数据训练了两个epoch,大概1.1T个token,需要训练1M个step。如果使用SXM版本的A100 80G*8,大概需要60天,H800*8需要30天左右。训练时的batchsize 为8,梯度累计步数为8。优化器使用的AdamW,最大学习率时3e-4,学习率衰减策略是CosineAnnealingWarmUp,这些都没啥特别的。训练的wandb链接如下:
https://api.wandb.ai/links/steel-llm-lab/vqf297nr
因为是单机8卡,训练还是比较稳定的,没有出现过啥error。唯一一次故障重启是机器网断了,wandb把训练进度给卡住了。
24年6月初,在Steel LLM训练了200k step的时候,朋友搞到的8卡A100被收回了。。。供应方说是临时拿走做下推理测试,但是之后再也没给回来。眼看Steel LLM就要成为烂尾项目,但非常的幸运,项目搁置一周多之后,某top3学校的老师说可以借我们1个多月的1台H800用,项目才得以完成,非常感谢这位老师。
微调和评估
24年8月中旬,Steel LLM预训练完成,打算开始开始做下后训练。目前先只考虑做sft,强化学习又是个大坑,工作有点卷,sft也是到了10月底才做完的,强化学习如果也要做一下估计得等到明年才能发布了(苦涩
微调阶段数据量不大,为了方便直接用llama factory训练了,选择如下4份数据:
-
BAAI/Infinity-Instruct:今年8月发布的比较新的中英文sft数据,BAAI又是开源社区比较靠谱的机构,果断用起来。虽然有“做sft有少量高质量数据就行”的说法,但是我觉的小模型做sft还是数据多点好一些,毕竟预训练阶段学到内容相对较少,sft阶段补一补。Infinity-Instruct有700w条数据,量大管饱。
-
wanjuan中文选择题部分:wanjuan中文选择题是预训练阶段就有的数据,因为微调之后的模型要在ceval等数据集上测试,因此sft阶段回炉重造一下,提高一下做题能力。
-
ruozhiba:前段时间大火的数据集,从百度贴吧“弱智吧”扒的问题,用GPT4生成答案。
-
自我认知数据:希望让训练完的模型知道自己是Steel LLM,而不是回答自己是智能助手。模板来自于EmoLLM项目。
Steel LLM的预训练数据里80%以上都是中文的,所以只测了ceval和cmmlu这两个中文benchmark。第一版实验笔者用了700w条全量的Infinity-Instruct数据,ceval能有33%的准确率。后来发现Infinity-Instruct里90%的数据都是英文的,和预训练的数据分布严重不符(预训练数据里只有20%英文)。笔者之后从Infinity-Instruct里抽出了70w的中文数据,并糅合其他3个数据集,最终在ceval取得了38%的准确率,cmmlu取得了33%的准确率。
笔者还做了下刷榜测试,直接将cmmlu数据也放到sft数据里。在cmmlu上的正确率从33%提高了36%,在ceval上的准确率几乎没变化。这说明让模型去死记硬背答案也没那么容易。cmmlu在sft训练时候的标签只有一个选项字母,如果标签中有答案的解释,应该会效果更好一些。
除此之外,我还尝试了一下让模型以COT的方式进行答案生成,即先输出解释再输出答案,发现在benchmark上并没有拿到更好的结果。
Steel LLM模型和其他部分模型在ceval和cmmlu上的对比如下所示,其他模型的结果出自ceval、MiniCPM、MAP-Neo、CT-LLM的论文或技术报告。
小结
随着开源数据的不断增多、算力价格不断降低,个人或小机构正经预训练一个小型号的LLM并不是遥不可及,希望Steel-LLM系列博客能对您在资源受限的情况下训练LLM产生一些启发或帮助。头一次做耗时这么长的个人项目,笔者精力和资源有限,确实存在一些没做到位的地方,比如:训练tokenizer、数据配比探究、全局数据清洗、模型英文能力较弱等。后续依算力情况,打算基于Steel LLM做一些微调方面的探索(样本筛选等)、强化学习或者是VLM,欢迎关注。

公众号后台回复“数据集”获取100+深度学习各方向资源整理
极市干货

点击阅读原文进入CV社区
收获更多技术干货

