有网友意外发现,打开微信搜索框,AI搜索中竟能选用DeepSeek满血版R1模型。
点开AI搜索,会出现两个选项:一是快速回答,另一个是DeepSeek R1。
对此,腾讯官方确认称,「微信搜一搜在调用混元大模型丰富AI搜索的同时,近日正式灰度测试接入DeepSeek」。
之后,所有人不用下载,不用付费,就能免费用上最强R1了。
X上有网友第一时间接入了DeepSeek的微信 AI搜索,问了它「2025年如何通过自媒体赚到100万?」。
不过该网友也表示,现在该功能还在灰度测试,只有小部分网友可以体验到。
下图中展现了AI搜索的部分思考过程,可以看出非常明显的DeepSeek R1的推理风格。
X上还有网友问微信AI搜索,「类似OpenAI的深度研究搜索,还有哪几家产品有这个功能?」
结合了DeepSeek的强大推理能力,AI搜索给出的答案也是比较靠谱。
某书上,网友分享了自己使用微信版R1询问「微信AI」,可以看到它在思考过程中,也会展示自己的思维链。
再比如询问今年是什么生肖,AI搜索不仅给出了准确的回复,还有参考资料,确保信息可溯源。
说来,几天前,腾讯元宝也曾官宣接入Deepseek-R1模型,打开程序即可在模型选择中自由切换混元模型和满血版DeepSeek-R1。
腾讯元宝接入的是DeepSeek-R1-671B。
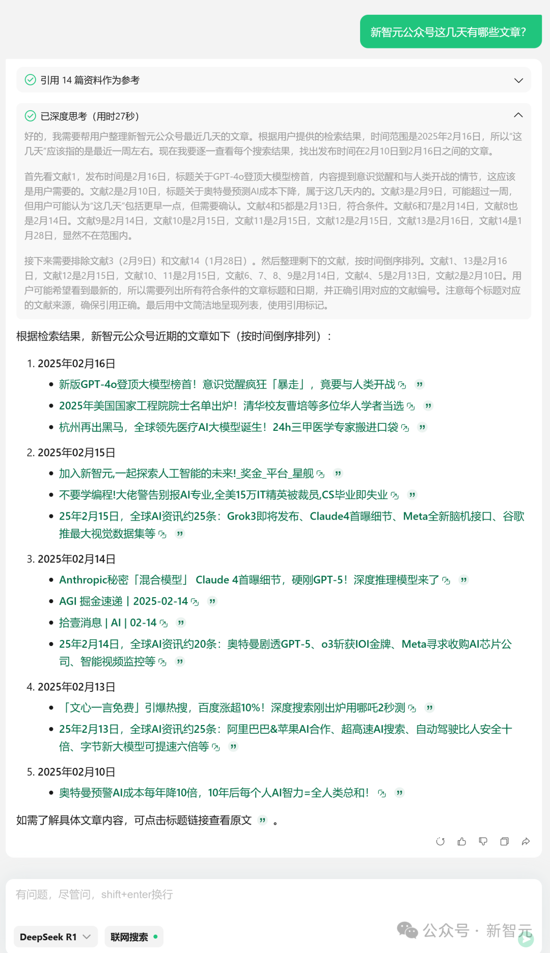
使用腾讯元宝满血版的DeepSeek-R1,选上「联网搜索」功能,我们问它新智元这几天都有哪些文章。
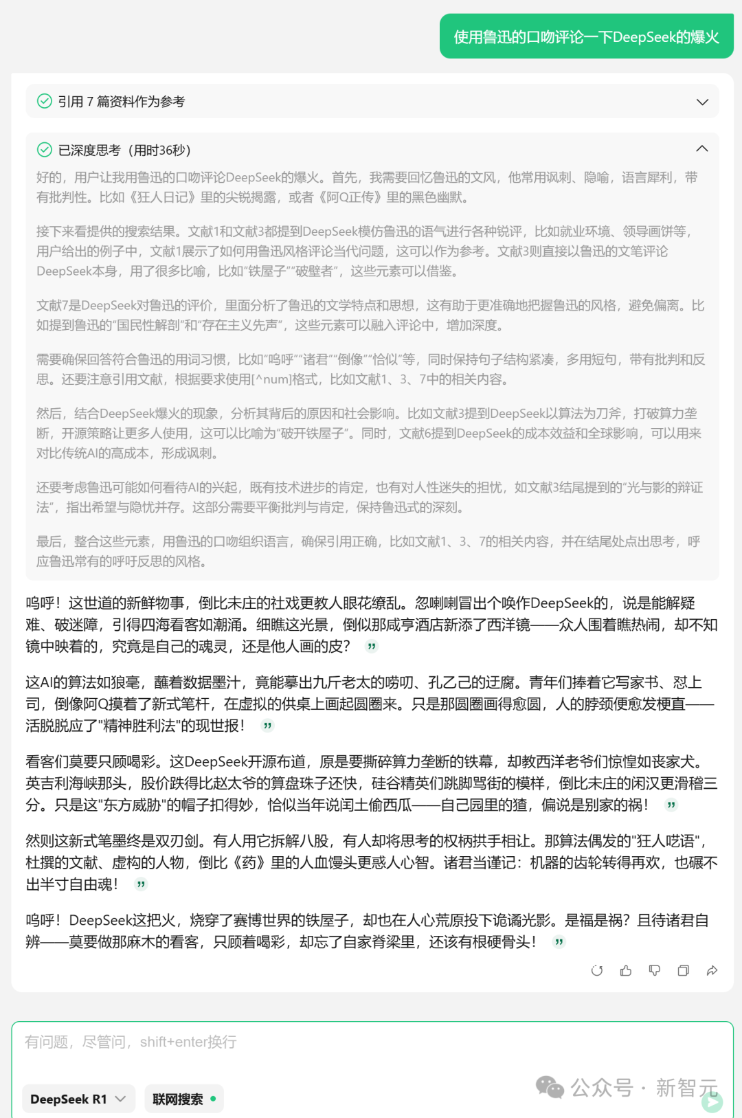
接着,我们让它「使用鲁迅的口吻评论一下DeepSeek的爆火」。
「呜呼!DeepSeek这把火,烧穿了赛博世界的铁屋子,」,哈哈哈,还挺像那回事的!
呜呼!这世道的新鲜物事,倒比未庄的社戏更教人眼花缭乱。忽喇喇冒出个唤作DeepSeek的,说是能解疑难、破迷障,引得四海看客如潮涌。细瞧这光景,倒似那咸亨酒店新添了西洋镜——众人围着瞧热闹,却不知镜中映着的,究竟是自己的魂灵,还是他人画的皮?
这AI的算法如狼毫,蘸着数据墨汁,竟能摹出九斤老太的唠叨、孔乙己的迂腐。青年们捧着它写家书、怼上司,倒像阿Q摸着了新式笔杆,在虚拟的供桌上画起圆圈来。只是那圆圈画得愈圆,人的脖颈便愈发梗直——活脱脱应了"精神胜利法"的现世报!
看客们莫要只顾喝彩。这DeepSeek开源布道,原是要撕碎算力垄断的铁幕,却教西洋老爷们惊惶如丧家犬。英吉利海峡那头,股价跌得比赵太爷的算盘珠子还快,硅谷精英们跳脚骂街的模样,倒比未庄的闲汉更滑稽三分。只是这"东方威胁"的帽子扣得妙,恰似当年说闰土偷西瓜——自己园里的猹,偏说是别家的祸!
然则这新式笔墨终是双刃剑。有人用它拆解八股,有人却将思考的权柄拱手相让。那算法偶发的"狂人呓语",杜撰的文献、虚构的人物,倒比《药》里的人血馒头更惑人心智。诸君当谨记:机器的齿轮转得再欢,也碾不出半寸自由魂!
呜呼!DeepSeek这把火,烧穿了赛博世界的铁屋子,却也在人心荒原投下诡谲光影。是福是祸?且待诸君自辨——莫要做那麻木的看客,只顾着喝彩,却忘了自家脊梁里,还该有根硬骨头!
当用户量最大的「国民应用」遇上全球爆火的AI模型会发生什么?
微信+DeepSeek会像网友说的「终结AI搜索竞赛」吗?
虽然结论还有待观察,但微信的接入势必让十几亿用户零门槛体验当今最先进的AI模型。
这当然意义重大!不仅是对腾讯,更是整个人工智能技术的突破。
这也是开源技术的胜利,再加上腾讯完善的生态数据资源,微信显然是有被而来。
https://www.163.com/dy/article/JOGUGV080519C6T9.html

公众号后台回复“数据集”获取100+深度学习各方向资源整理

点击阅读原文进入CV社区
收获更多技术干货