搜索
首页
大数快讯
大数活动
服务超市
文章专题
出海平台
流量密码
出海蓝图
产业赛道
物流仓储
跨境支付
选品策略
实操手册
报告
跨企查
百科
导航
知识体系
工具箱
更多
找货源
跨境招聘
DeepSeek
首页
>
千元品质百元价格!这个行李箱,一根手指能拎起,200斤也坐不坏
>
0
0
千元品质百元价格!这个行李箱,一根手指能拎起,200斤也坐不坏
每日豆瓣
2021-02-19
1
导读:出行的快乐,一半都建立在行李箱上。
出行的快乐,一半都建立在行李箱上。
为了避免“拖箱”变“拖累”,给大家推荐
NTNL家的
马卡龙系列行李箱
。
-点击跳转-
行李箱最怕摔,为了看看这个行李箱够不够结实,我们直接来了个
暴力测评:
初级考验:人踩。
二级考验——上锤子!
再看看它的拉杆!
行李箱的轮子也非常关键。
事实证明,这个行李箱
身体素质是真心
强,
压不坏,敲不烂
,十分抗造!
机场的暴力装箱、路上的磕磕绊绊
,它都能应对自如,
关键是
价格只要238元起!
颜值实力并存
-点击跳转即可抢购-
而且别看它身板硬实,却完全不显重,
同规格相比,轻了将近2斤多
。
女生单手抬起无压力。
顺滑、静音的万向轮,还能让你更省力!
7款
简约
马克龙色可选
,拉着出门,也很拉风啊~
-点击跳转-
再扒扒
NTNL这个牌子,
它1965年
创立于
美国
,
以
“实用又时尚”的旅行箱包
著称。
可能
不像日默瓦、新秀丽等大牌那样赫赫有名,但它家的
生产商、供应商可个个都是实打实的行业大佬。
材质:
德国拜耳
“ 软钢板 ” PC材料,强韧抗摔
锁具:全球知名头部
TSA 锁具研发制造商
生产:
新秀
丽合作代工厂
、新秀丽同一生产流水线
如果你手头缺个
不会关键时刻掉链子的行李箱
,那就是它了!
不管
年后复工、开春旅游、学生开学
,都能用到。
特别是过完年上班、上学,
妈妈塞得满满当当的爱
,更需要一个质量妥当的好箱子~
-点击跳转-
而且
同厂同工,价格却不到大牌的十分之一
,官方标价299元,
算是同品质的性价比之选了!
今天还有限时活动价,
每款都能
替大家省下几十块钱!
好
看还抗造,省力又省心
,
如果
家里有缺的尺寸
,也可以趁优惠入手喜欢的颜色哦~
限时优惠价
20寸:228元
24寸:268元
26寸:298元
28寸:328元
-点击小程序卡片购买-
被行李箱“拖累”的经历多了,让我总算琢磨出了选行李箱的门道。
关键无非四
点:
耐造程度、重量、容量、万向轮。
衡量这些指标的关键因素,是
材质和工艺
。
而NTNL
这款行李箱,
虽是
平价
,但
大牌同厂同工,
一个优秀行李箱的特质它全都有!
大牌同款pc材质 耐用抗摔又轻盈
行李箱首先要结实
,NTNL这款行李箱在这点上就做得无懈可击!
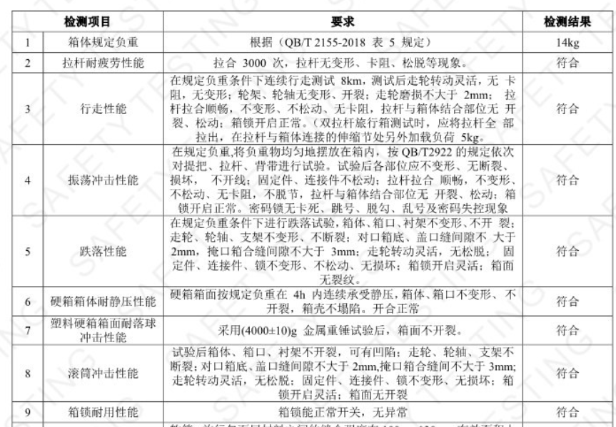
通过专业机构的质检认证,抗下了
负重18kg跌落、4kg金属重锤冲击
等测试,韧性 max~
行李箱检测报告(部分)
之所以这么耐造,是因为箱子
采用的德国拜耳PC(聚碳酸酯)材料。
pc是一种强韧的工程塑料,
耐热、耐磨、抗冲击性
都非常好!
当然,缺点就是价格太贵。
纯pc的箱包,一般都用在中高端行李箱上。
比如新秀丽、日默瓦这些品牌。
而NTNL的行李箱采用的是
PC+ABS材质
,
降低成本的同时能保证箱包的耐造程度和轻盈性~
外壳只有0.8mm厚,其实却有三层!
(
防刮加厚层、缓冲软化层和稳固贴合层)
能轻松抗下200斤的重量!!
不仅抗摔,还耐刮、防水,
路上的磕碰、刮擦都不易留下痕迹,淋点雨也浸不到箱子里~
有韧性还够轻盈!
24寸的箱子不到3kg,也就一大瓶矿泉水重。
特别是在
机场限重
和托运的现实面前,看到这个减重版的数字,就忍不住为钱包开心~
静音万向轮
顺滑无阻 飞一般的感觉
底部轮子的好坏也是衡量一个行李箱的重要标准,
一个丝滑的行李箱可以让你的重物均匀的分摊给地面。
市面上不少百来块的行李箱,你们仔细观察会发现,
用的是成本最低的塑料轮子。
拉起来超费劲
,噪音几条街都能听得见,还容易被凹凸不平的路面划坏,
箱子完全就成了
一块装着行头的巨型板砖
……
而NTNL用的360°万向轮特别
丝滑,轻轻一推能走好远
,也
没有哗啦哗啦响的噪音!
尼龙PP轮子,
有效减缓了箱体晃动产生的噪音,
还
非常耐磨
,足以应付各种路面。
像飞机轮一样的
双轮设计
,还能为箱体提供平稳的支撑力,让拖行的时候,更平稳。
轮子顺畅无阻,用起来就是飞一般的感觉!
(滑轮危险,请勿模仿)
拉链设计
收纳力强
箱体闭合方式,一般有拉链和按压扣两种。
更推荐大家选择拉链款。
因为
拉链有一定程度的张力
,相比起按压扣的能塞进更多的行李。
一般24寸的箱子,就能
轻松容纳一趟7-15天的长途旅行
的物品。
即使箱子已经鼓起来了,但是拉链张力大,也能轻松拉上。
里面还有好些收纳空间:
内部分U型隔层、网布收纳袋、独立拉链吊袋、X型固定织带
行李放进去,
各就各位
,箱子怎么“旋转、跳跃”也不会乱,拿出来也方便。
颜值高,马卡龙7色
除了实用好用之外,行李箱的颜值也很重要呀!
NTNL这款旅行箱,
磨砂的表面,纯色极简的箱型
,没有花里胡哨的装饰,线条利落流畅。
更重要的是,有
7种马卡龙色可选!
黑色、白色、粉色、橙色、黄色、蓝色、绿色。
颜色醒目又不会过分张扬,无论什么年龄段用,都能选到适合自己的颜色。
更多细节设计 你没考虑到的它也有
之前用的行李箱还有一点特别鸡肋的点,就在拉杆上。
拉动的时候
老卡壳,要么直接拉不出来
,一使劲,还有断裂的风险。
而这款行李箱,拉杆材质是
航空级别的铝合金材质,全贴合隐藏设计
,拉起来好顺滑!
拉杆的摇晃度控制在1.5°之内,拉起来
趁手又牢固!
三档高度自由调节
,不同身高推着、拉着都能找到合适的高度~
它的
密码锁
是美国运输安全管理局(TSA)认证的
机械海关锁
,全球通用。
注:红色菱形标志是TSA锁标志,海关只要看到这个标志,就会用钥匙开锁,不会暴力拆箱检查。
密码锁内嵌于箱壳中
,降低了暴力托运带来的损坏问题,防盗性能也更好。
行李箱的初始密码是“000”,拨到000就能轻松开锁。
*想修改密码的话,一只手长按下图这个按钮,保持凹陷状态,另一只手拨动转盘,改好后,凹陷的按钮就会弹起,之后再推动开锁键,就好了~
双重加厚的弹性提手
,
提起来很舒适,一点都不会硌手!
箱子侧面设计了
防磨胶垫
,可以保护箱子,横放的时候,不会被轻易磨损。
*20寸的箱子没有侧把手跟侧垫脚哦。
今天还有限时活动价,
每款都能
替大家省下几十块钱!
看惯了市面上那么多又贵又难用的行李箱,
这个价格~真香!
复工出差、开春旅行、学生党们
都可以赶紧安排一个!
如果家里有缺的尺寸,也可以
趁优惠入手喜欢的颜色哦~
限时优惠价
20寸:228元
24寸:268元
26寸:298元
28寸:328元
-点击小程序卡片购买-
任何订单问题
长按识别二维码
在线咨询客服▼
【声明】内容源于网络
0
0
每日豆瓣
豆瓣官方订阅号『我们的精神角落』在这里,我们为你收集新鲜的热点内容,推荐豆瓣中的精彩生活,帮你发现你可能感兴趣的未知事物。在这里,我们一起发现生活,构筑精神角落。
内容
8155
粉丝
0
关注
在线咨询
每日豆瓣
豆瓣官方订阅号『我们的精神角落』在这里,我们为你收集新鲜的热点内容,推荐豆瓣中的精彩生活,帮你发现你可能感兴趣的未知事物。在这里,我们一起发现生活,构筑精神角落。
总阅读
1.2k
粉丝
0
内容
8.2k
在线咨询
关注