大数跨境
0
0

行业资料丨艾瑞咨询:中国车企数字化转型趋势——研发数字化篇

行业资料丨艾瑞咨询:中国车企数字化转型趋势——研发数字化篇 联合汇数字创新生态
2022-05-26
2


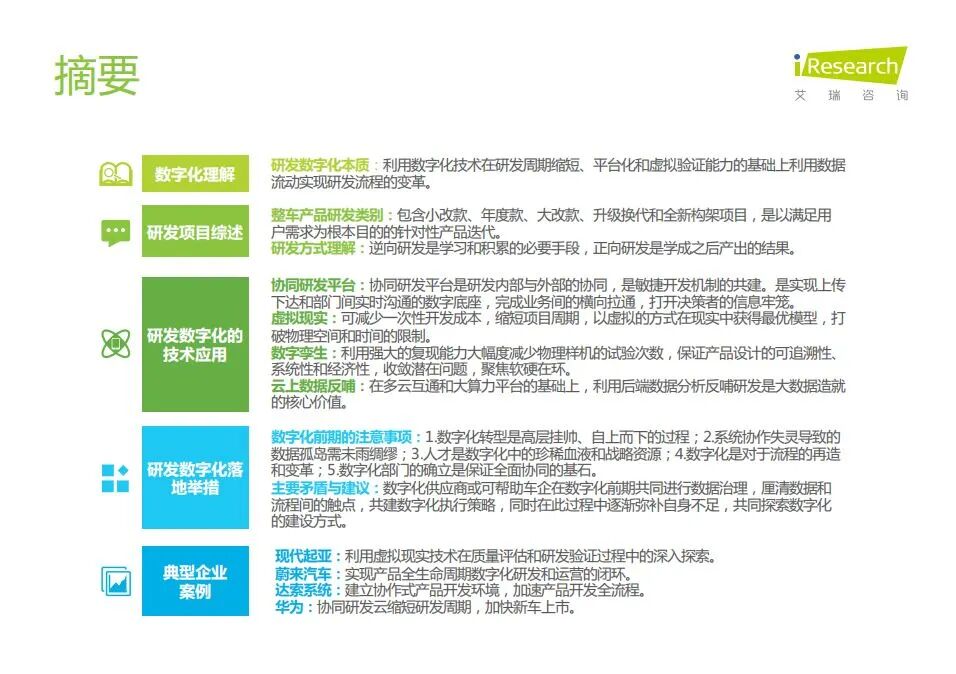
艾瑞咨询:中国车企数字化转型趋势——研发数字化篇



......

请添加UA客服微信:
UnitedAccelerator

回复“行业报告”即可获取完整版报告

及时掌握最新行业信息与资料



联合汇创新加速器是由煦实信息科技(上海)有限公司打造的创业加速平台,旨在通过联合多家行业头部企业、风险投资机构、地方政府等资源,汇聚各行业的人才力量为初创企业提供包括产品、知识、业务、融资、政策、运营管理等在内的创业加速服务,推进初创企业的快速发展。想要了解更多有关联合汇的详细内容,欢迎关注联合汇公众号。



资料来源:

艾瑞咨询:中国车企数字化转型趋势——研发数字化篇


【声明】内容源于网络
0
0
联合汇数字创新生态
联百家之力,推动中国企业数字化转型;合众家雄略,促进中国中小创新科技企业发展;汇各行英才,推进产业数字化共创数字经济新时代。
内容 676
粉丝 0
联合汇数字创新生态 联百家之力,推动中国企业数字化转型;合众家雄略,促进中国中小创新科技企业发展;汇各行英才,推进产业数字化共创数字经济新时代。
总阅读543
粉丝0
内容676