
文章来源|PANews
文 | 小湃
3月30日下午,国家网信办官网发布第一批境内区块链信息服务备案编号, 2019年2月15日《区块链信息服务管理规定》(以下简称《管理规定》)正式实施以来,国家互联网信息办公室组织开展备案审核工作,首批公布197个区块链信息服务名称及备案编号。
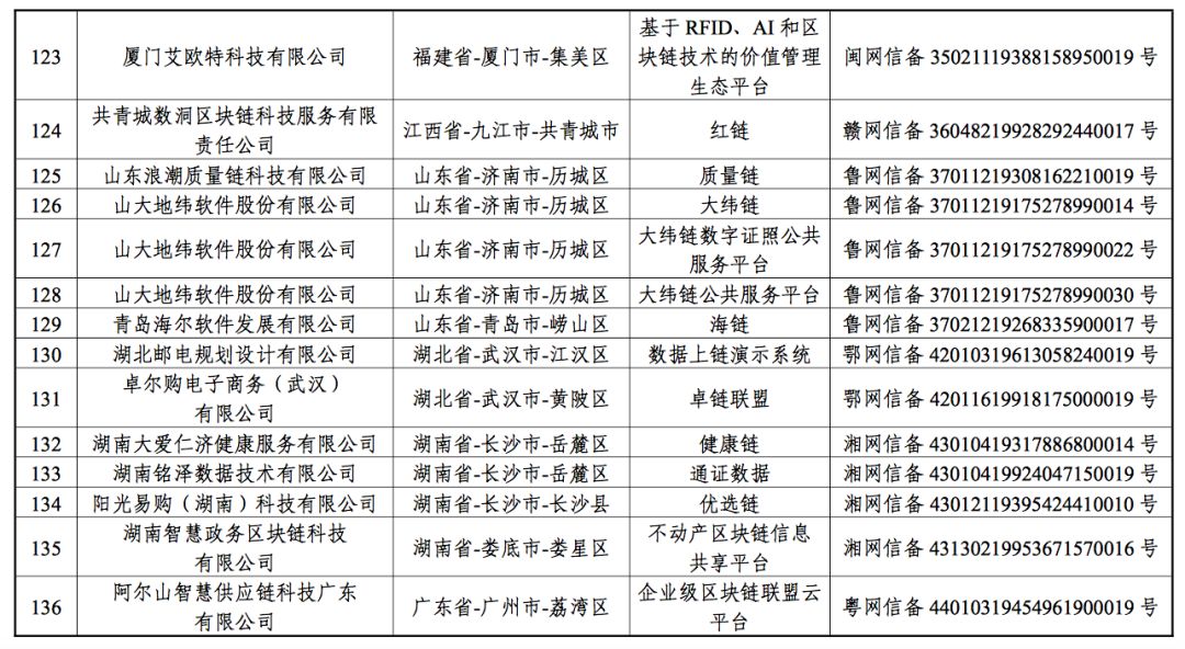
经梳理发现,首批名单中共有来自18个省直辖市自治区的企业,其中,北京、广东、江苏三地备案企业最多,分别为63家、47家和24家。上海紧随其后为19家,江苏以12家位列第五。

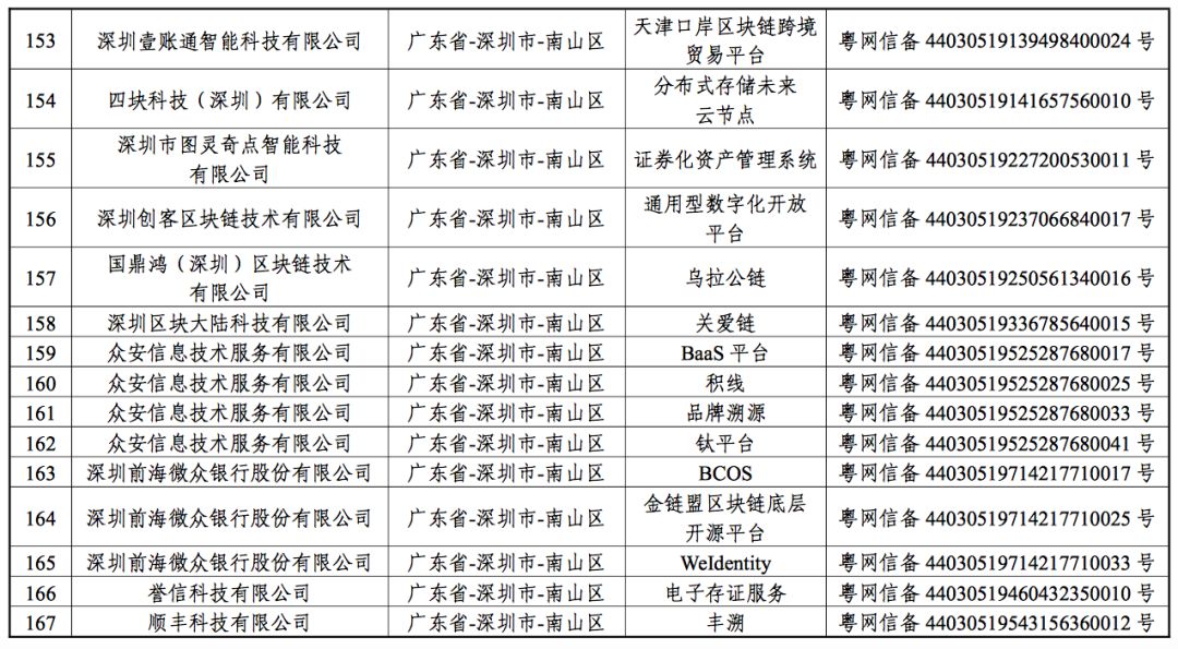
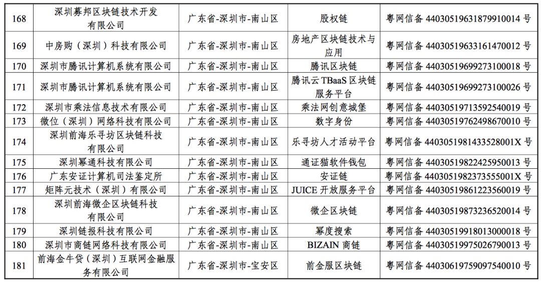
BATJ等不少知名企业的区块链项目均在首批备案名单中。百度分案三个,百度区块链引擎BBE、超级链、图腾;阿里系的蚂蚁金服备案了蚂蚁区块链 BaaS平台;腾讯备案了腾讯区块链、腾讯云 TBaaS 区块链服务平台,腾讯牵头发起的互联网银行微众银行备案了三个平台,BCOS、金链盟区块链底层开源平台、WeIdentity;京东也备案三个,京东区块链 BaaS 平台、京东区块链防伪追溯、京东云区块链数据服务。
金融领域不少银行、保险机构也进行了区块链信息备案,最多的是浙商银行有5个备案信息,分别是浙商银行同有益平台、浙商银行个人理财产品转让平台、浙商银行应收款链平台、仓单通、浙商银行场外交易平台。众安科技备案了四个平台,BaaS 平台、积线、品牌溯源、钛平台。中国平安旗下,陆金所备案了陆金所区块链、陆金服区块链;平安壹钱包备案了链上数字预付卡服务,平安壹账通备案了壹账链和天津口岸区块链跨境贸易平台。
值得关注的是,央行旗下的中钞信用卡产业发展有限公司杭州区块链技术研究院也在首批名单中,备案了络谱区块链登记开放平台。
还有诸多知名企业也在名单中 ,如首汽的区块链联动平台,顺丰的丰溯,爱奇艺的区块链作品信息存,金山的KBaaS,海尔的海链等。这也意味着,区块链技术正越来越多的被传统企业和互联网企业应用。
国内早期的区块链企业,万向区块链、布比、唯链、分布信息科技(onchain)等也都在首批备案名单中。
根据《管理规定》要求,区块链信息服务提供者应当在其对外提供服务的互联网站、应用程序等显著位置标明其备案编号。备案仅是对主体区块链信息服务相关情况的登记,不代表对其机构、产品和服务的认可,任何机构和个人不得用于任何商业目的。
网信办官网称,网信部门后续将会同各有关部门,依据《管理规定》对备案主体进行监督检查,并督促未备案主体尽快履行备案义务。请尚未履行备案手续的相关机构和个人尽快申请备案。
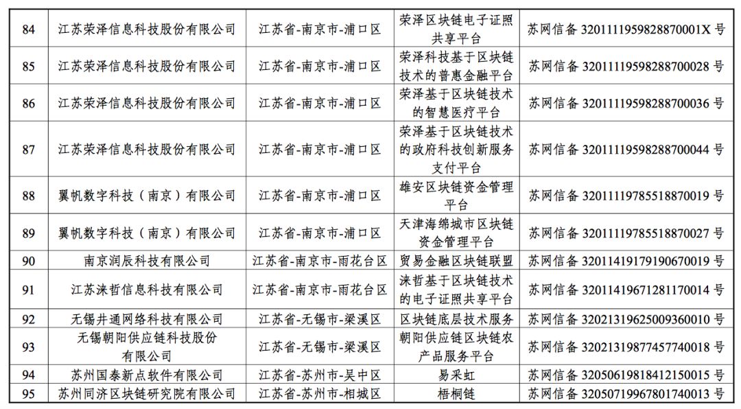
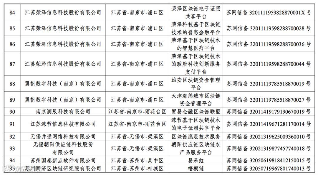
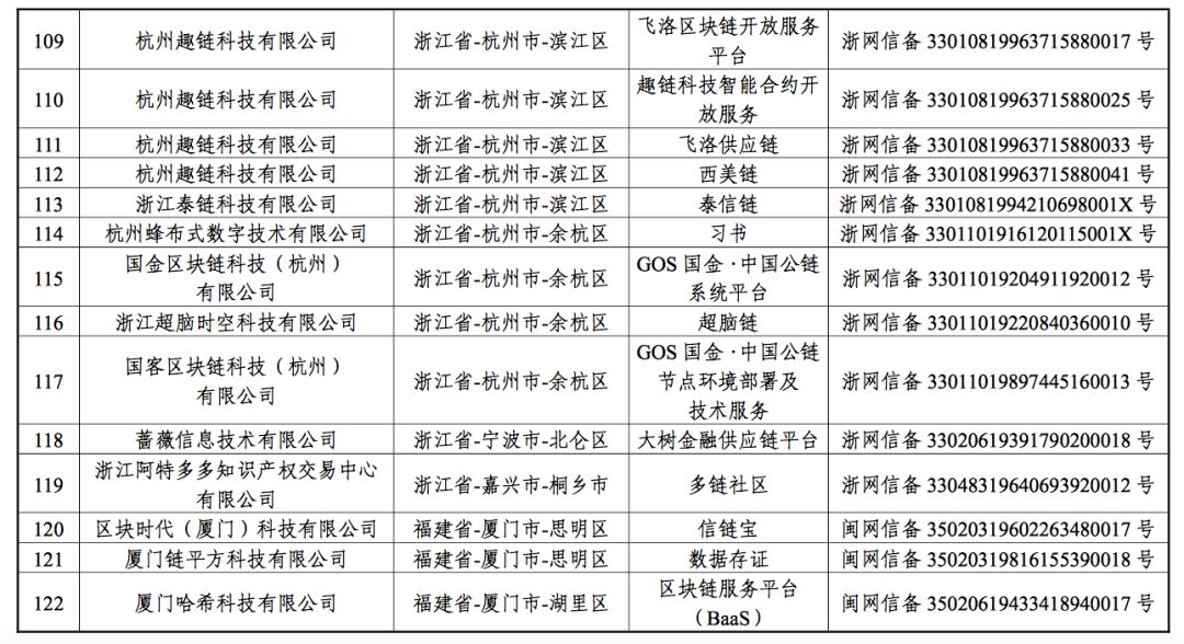
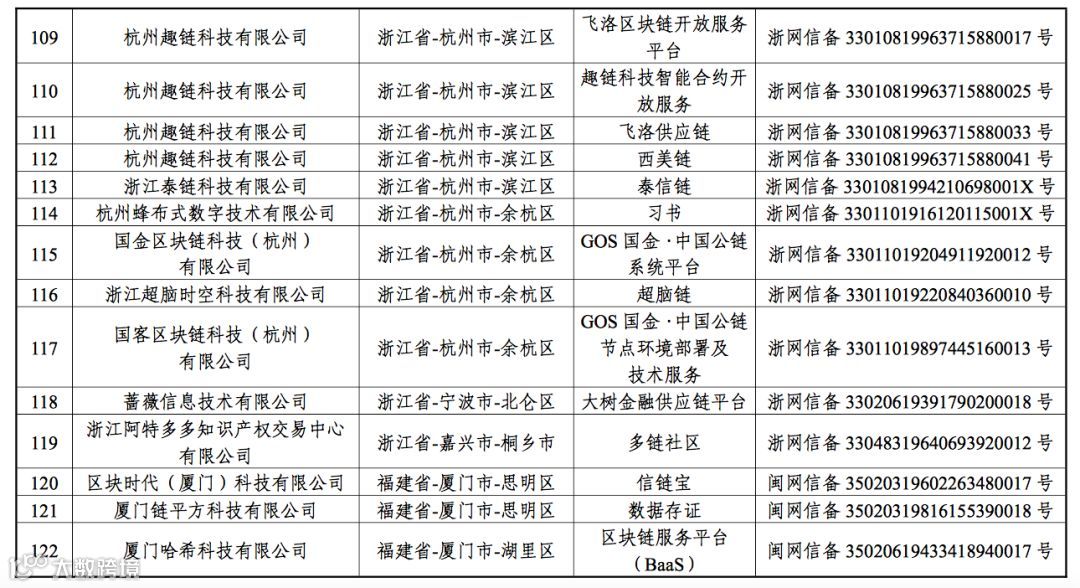
以下为首批备案企业清单:

















