
引言
后疫情的“数字化”背景的时代下,企业内外部管理需要更多样的应用来支撑其数字化转型的需求,而当前传统观念软件模式底下的生产力已无法顺应快速增长和变化的需求。据预测,未来3年内企业级应用软件的需求增长将是其交付能力的数倍。而“低代码”凭借其快速开发、更贴近业务的形态优势大幅提高了企业交付能力,实现了业务先行和降本增效。
1
什么是低代码?
最早在2014年,Forrester Research首次正式定义了“低代码”的概念,目前行业对低代码的普遍定义是:“低代码通常是指APaaS产品,通过为开发者提供可视化的应用开发环境,降低或去除应用开发对原生代码编写的需求量, 进而实现便捷构建应用程序的一种云原生解决方案。”
在2018的两大低代码行业大事件( Outsystems3.6亿美元融资、西门子斥资6亿欧元收购Mendix )发生后,低代码正式进入大众的视野。同一时间,国内的各大SaaS厂商,云厂商纷纷入局,国内的低代码行业正式进入爆发式增长期。
2
低代码可以解决什么问题?
低代码平台在企业应用现代化改造的过程中具有极大的价值和发展空间。通过低代码的方式,企业可以:
1.将传统的本地应用快速迁移上云
2.通过新的云原生应用替换或扩展已有遗留系统
3.重构原有代码逻辑,可以按需做代码逻辑解耦
4.重新定义业务流程,增强业务的核心价值
3
低代码平台有哪些特征?
1. Web&移动端:低代码平台大都支持构建响应式(reactive)的web应用程序, Web和Mobile自适应的UI设计
2. 全栈开发:可以使用低代码的方式来构建应用的整个从UI到数据库的技术栈
3. 自动化部署:通过一键式发布及部署的应用模式,快速完成线上测试及验证
4. 可视化开发:可视化的开发界面和IDE,可以通过拖拉拽的方式完成应用程序的逻辑、工作流、数据和系统集成的开发
5. 连接& 扩展:可以和自定义的传统代码做扩展(包括数据库),同时可以连接到预置的应用和各类SaaS服务
6. 内置集成DevOps:集成协作、源代码控制、测试、部署和CI/CD服务
7. 代码复用& 组件化:使用预定义的UI组件、预构建的页面模板和应用程序模式进行构建
8. 云原生:在云基础设施和云原生应用服务的基础上构建应用程序
4
如何选择适用自己的低代码平台?
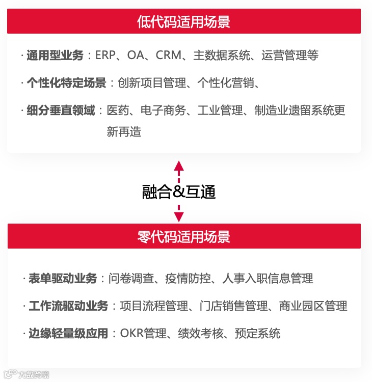
我们通过抽象化程度、易用性、生成周期的管理能力、集成扩展的灵活性及面向的平台使用人员,将低代码平台可以分为大致的两类:低代码平台与零代码(无代码)平台。
传统的专业低代码平台如Outsystems、Mendix,需要有专业IT研发背景的工程师参与使用,对于使用者的IT背景有更高的要求,同时平台的灵活度更高,集成的能力更强,UI的实现度及应用的性能可以与传统代码开发几乎一致。
而国内如轻流、明道云等零代码平台,则只需要简单的培训和基本的IT Sense即可上手,对于业务人员更为友好,让业务人员也能参与应用的实施,由自己来制定工作流及业务逻辑。相比之下,零代码平台的组件会更抽象化,在复杂场景的集成和UI的实现度上,均有一定损失,但正式因为组件更抽象,代码量更少,零代码在开发的效率上也是高于低代码平台的。

注意,这里的零代码与低代码并不是相对的,他们的适用场景是融合互通的,零代码平台也支持一定程度上的代码集成,而低代码平台也完全可以不写一行代码来实现功能。比如像微软的Power Platform产品线,同时兼顾了低代码和零代码的特性,由用户自己来决定使用的场景。
安畅 X 低代码
安畅作为国内领先的云管理服务科技公司,从2018年起开始积极布局低代码领域能力,将低代码咨询及实施服务作为云原生应用的标准服务,帮助安畅的客户在数字化转型的进程中加码提速。目前,安畅已与Outsystems、明道云、轻流等低代码厂商达成深度战略合作,为客户提供一站式的低代码咨询及实施服务,包含:协助客户做数字化场景分析,低码平台选型和POC,低代码开发,平台私有化落地及运维的服务。同时,安畅也提供低代码陪教服务,以项目的方式带领客户的IT甚至业务人员一起参与应用的落地,帮助客户的团队提升数字化整体能力。
后记
低代码平台有其特定的价值和适用场景,所以传统开发模式并不会被低代码完全替代,此外不是所有的应用都可以用低代码的方式来实现,低代码也不完全是一个降本增效的“代码生成器”。低代码是企业数字化生态建设的一部分,也是驱动企业数字化进程的加速器。国内低代码市场还处在被教育和学习的阶段,随着时间的推移,低代码终将会有其大放异彩的一天。


