
前言
康复医疗是医疗服务的重要组成部分,随着我国经济水平的提高和老龄化进程日益加速,康复医疗服务需求巨大,2012年康复医学科门急诊人次同比增幅达26.96%,2013年我国医院康复医学科门急诊人次达2367.2万次,增长率保持在10%左右。前瞻预测,“十三五”期间康复医疗产业发展前景可观。
1
康复医疗行业发展综述
康复医疗的定义与分类
康复医疗的定义
康复医疗是医疗服务的重要组成部分,以疾病、损伤导致的躯体功能与结构障碍、个体活动以及参与能力受限的患者为服务对象,以提高伤、病、残人士的生存能力和重返社会为专业特征。
疾病早期康复治疗可以避免残疾发生或减轻残疾程度,改善患者生活质量,减轻家庭和社会的经济负担。充分发挥康复医疗机构的作用,有利于提高医疗资源整体利用效率与效益。
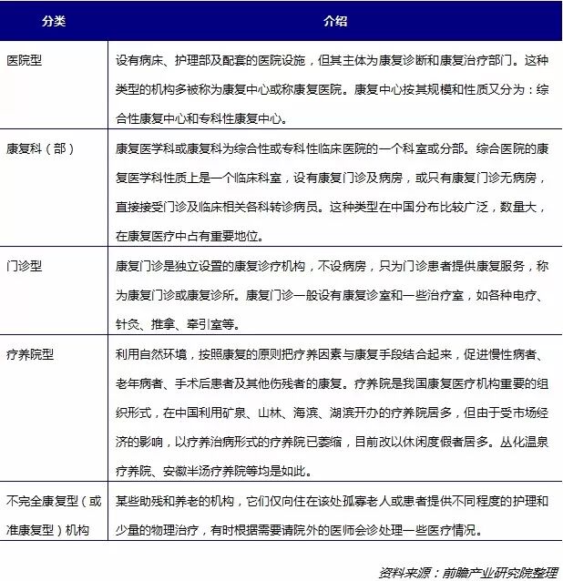
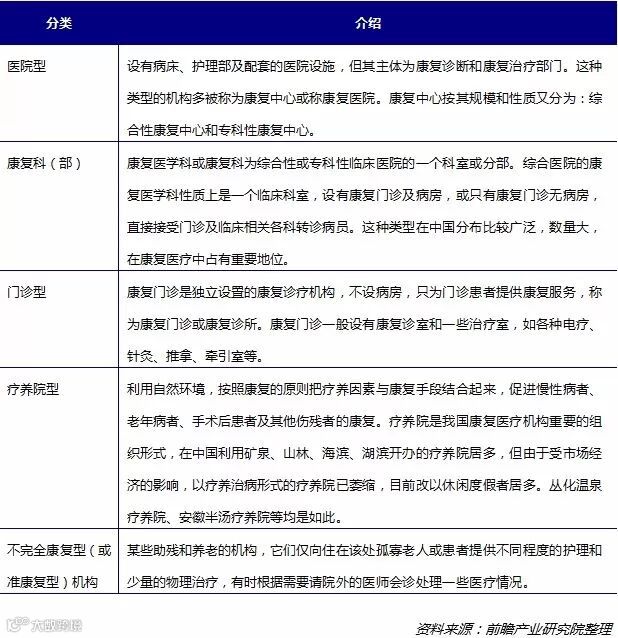
康复医疗机构分类
目前全国各地都有各种形式的康复医疗机构,开展了形式多样的康复或康复医疗服务。中国的康复根据患者或消费者的需要和客观环境条件,可以在不同水平和不同类型的机构中进行。

康复医疗按病种分类
康复医疗按病种分类可分为老年人康复医疗、残疾人康复医疗以及慢性病患者康复医疗。
康复治疗按照病种分类

我国康复医疗发展背景
我国康复医疗发展必要性
1、我国已进入老龄化社会
联合国规定:65岁以上的老年人口占总人口的比例达7%以上或60岁以上老年人口在总人口中的比重超过10%的属老年型国家或地区。而我国从2000年已经进入老龄化社会。康复医疗有助于恢复年迈体衰者及因伤、病致残老年人的日常生活活动能力,提高生活自理能力,降低发生久病卧床和老年性痴呆的概率,帮助老年人重返社会。
2、残疾人数量众多
根据第六次全国人口普查我国总人口数,及第二次全国残疾人抽样调查我国残疾人占全国总人口的比例和各类残疾人占残疾人总人数的比例,推算我国残疾人总人数及各类、不同等级的残疾人数,全国残疾人总数超过8502万人。
3、康复治疗是慢性疾病管理中重要的环节
康复治疗可以有效降低慢性疾病复发概率,提高治愈效果。据统计,发达国家“中风”的残疾率为30%左右,而在中国,残疾率则高达75%以上,主要原因就是患者缺少康复治疗环节。在脑血管意外存活患者中,积极康复治疗可使90%患者重新获得行走和生活自理能力,30%患者恢复工作。若进行康复治疗,上述两种慢性疾病恢复者仅为6%和5%。
我国康复医疗发展体系
2011年,我国颁布的《关于开展建立完善康复医疗服务体系试点工作的通知》,明确提出我国将要学习发达国家,建立完善的三级康复医疗体系。国家推动双向转诊制度的落实,在双向转诊体系下,当康复患者病情复发时,可返回上一级医疗机构或专科进行相应的治疗,待病情稳定后,仍回下一级医疗机构或康复中心继续康复治疗。

康复医疗行业发展环境
康复医疗行业监管体制
卫生部是政府主管卫生工作的职能部门,加强医疗机构管理,提高医疗服务质量是卫生部的主要职责之一。县级以上地方人民政府卫生行政部门是县、设区的市和省政府的工作部门,负责管理本行政区域内的卫生行政工作。
卫生部以医疗质量和医疗安全为核心,严格医疗机构、技术准入,加强医务人员执业资格管理;完善基础医疗和护理管理规范,执行《抗菌药物临床应用指导原则》,提高抗菌药物临床合理用药水平;按照《处方管理办法》,规范医疗服务行为,坚持合理检查、合理用药、因病施治;落实护士配备标准,规范护士执业行为。严格执行临床技术操作规范;强化医院临床实验室质量管理,提高临床检验水平;规范消毒、灭菌、隔离与医疗废物管理工作。改善患者就诊环境,优化服务流程,方便群众就医;杜绝非法采供血,加强临床科学合理用血管理,确保血液安全。
卫生部加强医疗卫生行业监管,整顿和规范医疗服务秩序;打击非法行医和无序竞争,规范医疗广告,维护医疗服务秩序;加强医疗机构监管,提高医疗服务质量,确保医疗服务安全;实行医院院务公开制度;开展对医疗机构的经常性监督检查,及时向社会公布结果;完善医疗机构服务评价标准和办法,建立医疗机构服务质量、执业行为、医院管理等综合考核制度;充分发挥政府举办的非营利性医疗机构的作用,落实对孤儿和城市流浪乞讨人员中危重病人、精神病人的医疗救治政策;积极采取措施,控制公立医疗机构的建设规模,禁止公立医疗机构利用集资和擅自贷款等手段盲目扩张,限制医疗机构购置大型医疗设备。
康复医疗行业相关标准
综合医院康复医学科应达到《综合医院康复医学科基本标准》和《综合医院康复医学科建设与管理指南》(以下简称《标准》和《指南》,下同)要求,康复医院应达到《康复医院基本标准》要求。社区卫生服务中心和乡镇卫生院能够开展基本康复医疗服务和残疾预防、康复相关健康教育。
《康复医院基本标准》解析

《残疾人残疾分类和分级》推荐性国家标准是残疾人领域关于残疾种类和等级划分的首个国家标准。它规定了残疾人残疾分类和分级的术语和定义、残疾分类和分级及代码等,适用于残疾人有关的信息、统计、管理以及对残疾人的服务、保障等方面。该国家标准在起草过程中,充分考虑了我国残疾人工作的实际情况、特点以及现阶段的经济社会发展水平,参考了第二次全国残疾人抽样调查的数据和使用的技术要求,其后又进行了大量的调研、论证、试点和反复修改,借鉴了目前国际上通行的相关分类分级方法,参考了各界意见,既符合国情,又与国际接轨,具有较强的科学性与可操作性。
宏观环境对康复医疗行业的影响
随着经济的逐步复苏以及我国人口老龄化加速,这将长期利好医疗板块。从老年人慢性疾病患病率来看,老年人的患病率高达64.5%,而且多数疾病疗程长,预后差,费用大。因此,老龄化进程的加速势必带动康复医疗的需求量。
2
康复医疗行业发展现状分析
中国康复医疗行业发展现状
康复医疗地区分布不均
目前,我国康复床位存在地区分布不均的现象。我国江苏省康复床位最多,2016年达15745张,而西藏的康复床位仅为54张。这种不合理的床位分布结构导致了康复床位资源不能满足人民群众的需求。
数据显示,在经济发展水平较高的地区,医院的康复床位较多,而经济水平中等和落后地区的医院床位较少,即不同经济发展水平的地区之间康复床位资源配置不均衡,而造成这种现象的主要原因是医疗机构建设时主要考虑效益问题,考虑因素较单一。
2016年各地区康复医学科床位数

康复行业医务人员短缺
随着康复行业的发展,我国康复医学科执业医师的数量逐渐增加,已由2009年的3412人增加到2016年的8231人,增速较快,年复合增长率达13.41%。但康复医师、康复助理医师占整体执业医师比重未发生较大的变化,约为0.9%。从医护人员的需求来看,我国目前至少有近30万的康复行业医务人员的缺口。
2009-2016年中国康复行业执业医师数量

2009-2016年中国康复医学科执业医师与执业助理医师占比

中国康复医学科医务人员缺口

康复行业服务能力不足
据一项对上海市登记在册的116家综合医院、5家康复医院和98家社区医疗机构进行的调查显示:康复项目开展率最高达94.12%,而较低的则不超过5%;康复项目存在项目开展率较低、不同项目的开展率存在差距、服务项目相对集中而单一的问题。在医疗服务能力较强的上海市尚且存在康复服务能力不足的问题,医疗服务能力较差的地区问题会更加严重。
从综合医院情况来看,门诊项目开展率比住院项目高;开展率超过50%的康复治疗类门诊项目和住院项目均有7项。
上海市91家综合医院门诊和住康复治疗类项目开展率TOP10

从社区服务中心的情况来看,社区有关康复类治疗项目的开展情况不容乐观,门诊项目比住院项目开展率高,但开展率仍不足50%。
上海市68家社区卫生服务中心门诊和住院康复治疗类项目开展率TOP10

中国康复医疗行业市场规模
2010-2016年,我国康复医疗市场规模逐年扩大,2016年,我国康复医疗行业市场规模达到了321亿元,2010-2016年年复合增长率达19.18%。
2010-2016年中国康复医疗行业市场规模

中国康复医疗行业布局分析
从床位数量来看,江苏省康复医学科床位数量为15745张,占康复医学科床位数的10.57%,排名第一,其次是浙江省和广东省,床位数量也都超过10000张,占比分别为7.75%和7.72%。
2016年康复医学科床位布局

3
康复医疗行业发展前景预测
中国康复医疗行业发展趋势分析
1、政策趋势分析
近年来,国家对康复医疗的重视程度越来越高,通过不断出台相关政策来支持康复行业的发展。未来,政策将趋向于鼓励社会资本进入康复医疗行业,将加快推进三级康复医疗服务体系的建立。
2、需求趋势分析
2016年,我国有视力残疾人40.0万、听力残疾人18.5万、肢体残疾人135.7万、智力残疾人23.1万、精神残疾人62.6万接受了康复医疗服务,其中有132.2万人次得到盲杖、助视器、假肢、矫形器、人工耳蜗、助听器等各类辅助器具适配服务。未来,康复医疗器械将是康复医疗行业最主要的需求。
3、供给趋势分析
近年来,康复医疗机构数量逐年递增,康复医疗行业在政策与需求的双重驱动下快速发展,未来,随着康复医疗需求人数的增加,康复医疗机构数、床位数将得到相应增加,民间资本的进入也将推动康复医疗行业的快速发展。
3.4.2 中国康复医疗行业发展前景预测
我国社会老龄化在不断加剧,老龄人口规模庞大,需要康复修复的残疾人不在少数,慢性病患病率将在2030年达到65.7%,康复医疗的需求将继续扩大。庞大的康复需求,必须有相应的康复资源来满足。据前瞻产业研究院估计,到2023年,康复医疗产业规模将增至1023亿元,年均复合增长率不低于18%。
中国康复医疗行业发展前景预测
我国社会老龄化在不断加剧,老龄人口规模庞大,需要康复修复的残疾人不在少数,慢性病患病率将在2030年达到65.7%,康复医疗的需求将继续扩大。庞大的康复需求,必须有相应的康复资源来满足。据前瞻产业研究院估计,到2023年,康复医疗产业规模将增至1023亿元,年均复合增长率不低于18%。
2018-2023年中国康复医疗行业市场规模预测

4
康复医疗行业投资机会分析
中国康复医疗行业投资现状
康复医疗行业投资规模
◆ 2017年3月,康复百科家用医疗器械完成Pre-A轮近千万融资。本轮融资后,康复百科将在湖南、江西、陕西、安徽、江苏等地建立20个家用健康产品供应平台,并进一步扩充和完善家用健康产品线,利用各乡镇药店、诊所、卫生站的渠道,和康复百科网的采购平台,实现平台所在地区家用医疗器械供应的全覆盖,更好地为广大基层百姓健康服务。
◆ 2017年2月,基于康复机器人的精准医疗服务提供商GYENNO臻络科技获得数千万A轮融资,本轮融资由约印医疗基金领投,武汉光谷人才基金跟投。
◆ 2017年1月,以大骨科和康复为特色的浙江邦尔医疗集团获2亿元B轮融资。投资方包括金浦产业投资基金、浙江民营企业联合投资股份以及美国富达。
◆ 2016年11月,专注康复医疗事业的机构倍磅康复宣布获800万元战略投资,投资方为国发创投。
康复医疗行业投资热点
从前文投资模式的分析可以看出,当前资本偏向于投资建设或者并购康复医疗医院,也就是说资本集中于康复医疗机构的建设。此外,康复器械中的康复机器人也是投资热点之一。
中国康复医疗行业投资机会
中国康复医疗行业产业链投资机会分析
随着技术的进步以及人民生活水平的提高,对康复医疗器械的需求将逐步提高,特别是康复医疗机器人,未来,康复医疗机器人市场规模将不可估量。
目前,我国康复医院有495家,其中,民营资本占50%以上,且近年来民营资本占比逐年递增,可见,民间资本正在涌入康复医疗行业。目前,我国康复医疗需求缺口仍较大,康复医疗服务供不应求,市场远未达到饱和。
中国康复医疗行业区域投资机会分析
东部地区康复医疗行业发展较快且发展程度较高,康复医疗机构和床位数较多,康复医疗行业竞争程度较大。
中部地区人口众多,尤其是留守老人数量较多,对康复医疗需求量大;目前,中部地区康复医疗行业的发展较东部地区落后,无论是机构数量还是床位数量都较东部地区少,行业竞争相对较低,适合投资。
西部地区人口基数小,康复医疗行业发展较慢,投资成本较大。
5
国外康复医疗行业经验借鉴
国外康复医疗行业发展对中国的启示
针对目前我国康复医疗行业发展中的问题,结合国外康复医疗体系特点,发展我国康复医疗应注意以下几点启示。
美国康复医疗行业经验借鉴
我国各级康复机构的构建和服务尚且很不完善。在国家“十一五”和“十二五”科研攻关期间,我国三级康复服务网络体系得到了长足地发展。目前,三级医疗机构一般都设有康复科和(或)康复病房。然而,我国医疗保险管理机构控制医疗费用和规范医疗机构行为的能力较为弱小,主要表现在支付技术和手段的单一和落后。换言之,我国尚且缺乏有效的三级康复服务网络体系,灵活的康复分层转诊制度和合理的住院康复服务内容和准入/准出标准等。
1、加强三级康复服务网络体系的构建
目前,我国绝大部分三级医院和二级医院都设有康复科和(或)康复科病房,但由于康复宜传和教育力度尚且不够,医院其他临床科室对于康复的了解程度不够,造成部分需要康复的患者转诊困难。另外,我国尚且缺乏一批以亚急性康复为主的康复机构。
2、增加专业康复护理机构和长期照料机构
随着人口老龄化的出现,突出的人口问题就是高龄老人病后残疾缺乏专业的康复护理机构和长期照料机构来接纳他们。其实这些康复服务机构同时也可充当急性康复和亚急性康复患者在回到社区前的一个过渡场所。这样可以缓解上级医疗机构的康复服务压力,同时也可优化康复医疗服务,最大程度节省医疗费用。
3、完善家庭和社区层面康复服务支持系统
患者回到家庭或是社区层面,往往缺乏有效社区康复机构对其后期康复的管理和支持。进而造成患者不愿意回到社区或家庭,在各个康复机构之间不停地转诊,从而造成医疗费用的浪费。另外,部分患者功能进入平台期,大量的康复也得不到切实的功能改善。若有比较完善的社区康复服务,患者可在家庭或社区层面接受维持性的康复训练,可节省大量的医疗费用。因此,加强家庭和社区层面的康复服务支持体系的建立是势在必行的。
4、构建和推动灵活的康复分层转诊制度
我国康复转诊制度非常不完善,很多康复机构的患者来源不足,很多临床科室的需要康复的患者,因医师的康复意识淡薄,或是因经济利益方面的考虑,不能将他们有效地转诊到康复机构。美国对康复实施不同的保险支付政策,从而引导各类康复机构迅速发展和完善,满足患者不同层次、不同治疗阶段的康复需求,也实现患者及时、主动、顺畅地分诊和转诊。因此构建和推动灵活的康复医疗分层转诊制度是非常必要的。
5、亟待建立具体住院康复准入/准出标准
我国康复机构的住院康复,至今没有统一的准入和准出标准,造成很多不是真正需康复的患者住在康复病房,而真正需康复的患者却得不到机会。美国医疗保险机构目前采用独立功能量表来评估患者的功能恢复情况,以此来判断患者功能改善程度、预后,以及什么时候可以出院。复旦大学吴毅教授等设计的功能独立评定量表是一个和FIM类似的评定量表,可以作为我国康复患者功能评估的依据。但FCA仅是评定量表,量表本身并没有设立一个具体的衡量标准指出患者达到什么样的功能程度可以出院,或是到达了什么功能程度保险可以覆盖,哪种程度保险不可以覆盖等。因此,建立我国具体的住院康复准入/准出标准,是非常紧迫。
6、提高医疗保险对康复医疗的覆盖程度
我国现阶段新的医疗改革政策要求健全基层医疗卫生服务体系,注重预防、治疗和康复三者的结合。从而体现了我国必将加大医疗保险对康复的覆盖程度。然而,我国现行的保险支付政策并未将急性病临床医疗和康复医疗分开考虑,使得部分需要进行康复医疗的患者滞留在综合医疗机构的神经科或是康复科,不能及时实现院内转诊和上下转诊,造成患者因保险政策,得不到真正意义上的康复。另外,我国住院康复基本上实施按住院单元结算指标为基础的定额结算办法,忽视了康复患者功能改进和住院时间长的特点,造成分解住院现象严重,无效住院日延长,以及医疗资源的浪费等情况,同时医疗机构补偿不到位,患者接受康复治疗受到医疗保险政策制约较为明显。此外,目前我国很多患者无医疗保险,尤其是广大农村居民。
随着新的医疗改革时代的到来,建立科学的支付模式,对于提高医疗保险基金的利用率,实现医疗保险管理由规模粗放型向质量内涵型转变必将十分重要。根据新医改方案基本原则的要求,要从全局出发,兼顾供方和需方等各方利益。通过细化康复医疗的服务内容和准入标准,建立科学的医疗保险支付方式来促进医疗机构根据市场需要自主调整、发展和完善,实现患者合理、快速分流,进而提高医疗保险对患者康复医疗的覆盖程度,解决结构性看病难的问题,都将十分重要。
英国康复医疗行业经验借鉴
中国人口众多、残疾人口高于英国,单纯靠医疗机构的资源及医疗康复很难广覆盖残疾人群及需要各种康复服务的患者,因而积极开展自助和他助,并整合多种社会资源是非常重要的。
中国属于发展中国家,不能像英国覆盖所有残疾人各个时期发生的康复费用,因而在以ICF框架为指导的原则下,积极开展社区康复是必要的,它是实现残疾人“人人享有康复服务”的主要措施。这就需要提高社区康复专业人员的康复理念及技术水平,对社区医疗和康复资源进行有机组合,争取利用有限的资源为患者提供尽可能的优质服务。
1、加强与康复相关的各个服务机构及政府部门之间的协作
提供康复服务的各机构能以残疾人为中心进行合理有效的组织工作,进行全面康复,通过适宜的综合性康复最大程度地提高患者的生活质量和独立性。
2、提高百姓对康复知识的认识
加强对患者、照顾者、家属及与患者有密切关系的相关人员有关疾病的发生、发展、转归及康复知识的宜教,帮助患者认识其自身社会、家庭角色的转化及定位。
3、逐步形成有效的系统的连续性康复体系
综合性医院一专科康复医院一社区卫生服务中心一家庭康复的规范化管理体系,患者在不同机构中的康复治疗及在这一体系中的转介遵循一定的康复指南流程,建立有效的随访、探访机制和流程,使残疾患者得到最大限度的身体、心理及社会功能等各方面康复。
康复措施不仅仅限于医疗康复,要充分利用各种社会资源,积极调动患者及照顾者、家庭的主观能动性,使患者的家庭生活能力及社会参与能力得到最大恢复。
德国康复医疗行业经验借鉴
科学的康复需要有完善的社会保障体系、国家政府的充分重视和国民对康理念的理解、对健康的认识等。德国的康复理念非常先进,康复护理已经渗透到以患者为中心的康复团队模式中,充分尊重患者的需求与隐私,这是我们所欠缺的。我国康复医疗资源有限,不同层次的医疗资源还没有得到合理利用,三级医院由于其影响力,床位紧缺,一级、二级医院资源闲置,缺乏分级医疗、分阶段康复的体制。
1、建立完善的三级康复医疗服务体系
借鉴德国康复医疗经验,建议建立完善的三级康复医疗服务体系,大型综合医院康复医学科应立足于疾病急性期的早期康复介入,与相关临床专科互相配合,提供及时有效、高水平的康复治疗,并承担人才培养(培训)任务;康复医院和二级综合医院康复医学科以疾病稳定期患者为主,提供专科化、专业化的康复治疗;社区卫生服务机构以为疾病恢复期患者提供基本康复服务为主,如卒中后期的康复、脊髓损伤后期康复、脑瘫康复、老年人心肺康复等,这样就解决了目前国内大医院排队住不进、社区医院医疗条件有限无人问津的尴尬局面。
2、加强康复理念宣传
康复理念应深入全民,康复科的专业人员到社区对高血压、糖尿病、肥胖、老年等高危人群进行宣传教育,讲解康复的意义和不预防、不干预的危害,同时把家属也纳入教育的对象,减少病残率。建立规范化的康复训练档案,满足患者的康复需求。
3、康复护理学和康复医学同步发展
康复护理学和康复医学同步发展,康复护士向全科化发展,掌握多学科的知识和技能,满足不同疾病、不同残疾患者的需求;将康复理念渗入临床各科护理,康复介入的时间越早,患者功能恢复的效果就越好,所用时间、经济、精力耗费越少,如急性脑梗死患者和吞咽障碍患者,早期康复护理可以有效地促进患者功能的恢复,提高日常生活活动能力及增强患者对康复的信心,改善患者生活质量和预后,尽早回归家庭和社会。
文章转载自:前瞻产业研究院(转载已授权)

程天科技致力于外骨骼机器人技术、智能医疗器械、特种机器人技术与其周边应用软件数据平台开发等领域。扫描下方二维码关注程天科技,了解更多资讯。
扫码即可关注~
ID:gh_b6b0402f1ed3

