
预约阅读时长:5分钟
年度汇算清缴已经开始了,相信大家都已经火急火燎地在准备了吧,那么是不是在准备过程中,有许多小伙伴不是很清楚企业所得税有哪些项目可以进行税前抵扣呢?不清楚的没关系,小募为大家整理了一些可以进行税前抵扣的项目,一起来看看吧!
企业所得税汇算清缴时间
根据《中华人民共和国企业所得税法》第五十四条规定:企业所得税分月或分季度预缴,企业应当自月份或者季度终了之日起十五日内,向税务机关报送预缴企业所得税纳税申报表,预缴税款;企业应当自年度终了之日起五个月内,向税务机关报送年度企业所得税纳税申报表,并汇算清缴,结清应缴应退税款。
纳税人应当自纳税年度终了之日起5个月内,进行汇算清缴,结清应缴应退企业所得税税款,也就是说2022年1月1日-5月31日为企业所得税汇算清缴时间。
纳税人12月份或者第四季度的企业所得税预缴纳税申报,应在纳税年度终了后15日内完成,预缴申报后再进行当年企业所得税汇算清缴。
企业所得税税前抵扣项目及规定
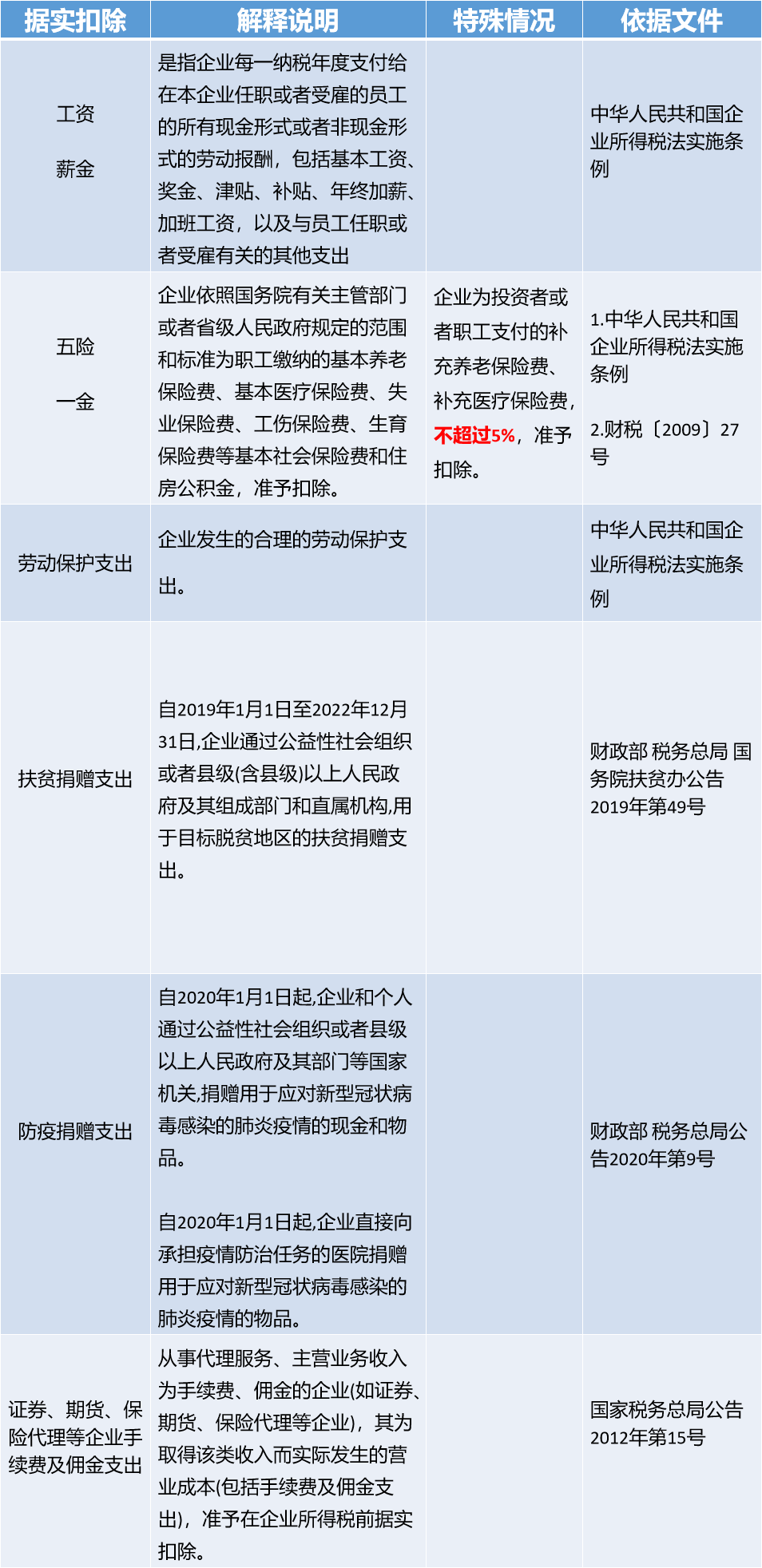
据实扣除
限额扣除
企业所得税汇算清缴税收优惠
想必大家也都知道税务总局年前发布了一则《公告》,对企业所得税汇算清缴时的部分表单和填报说明进行修订,并优化企业所得税汇算清缴多缴税款处理方式。
此次企业所得税年度纳税申报表修订,也涉及了一些企业所得税优惠政策,主要如下:
支持小型微利企业发展
财政部、税务总局发布《关于实施小微企业和个体工商户所得税优惠政策的公告》(2021年第12号),对小型微利企业年应纳税所得额不超过100万元的部分,在《财政部 税务总局关于实施小微企业普惠性税收减免政策的通知》(财税〔2019〕13号)第二条规定的优惠政策(对小型微利企业年应纳税所得额不超过100万元的部分,减按25%计入应纳税所得额,按20%的税率缴纳企业所得税;对年应纳税所得额超过100万元但不超过300万元的部分,减按50%计入应纳税所得额,按20%的税率缴纳企业所得税。)基础上,再减半征收企业所得税。
激励企业加大研发投入
一是财政部、税务总局发布《关于进一步完善研发费用税前加计扣除政策的公告》(2021年第13号),制造业企业开展研发活动中实际发生的研发费用,未形成无形资产计入当期损益的,在按规定据实扣除的基础上,自2021年1月1日起,再按照实际发生额的100%在税前加计扣除;形成无形资产的,自2021年1月1日起,按照无形资产成本的200%在税前摊销。
二是税务总局发布《关于进一步落实研发费用加计扣除政策有关问题的公告》(2021年第28号),增设简化版研发支出辅助账和研发支出辅助账汇总表样式。
支持集成电路企业、软件企业高质量发展
国家发展改革委、工业和信息化部、财政部、海关总署、税务总局联合制发《关于做好享受税收优惠政策的集成电路企业或项目、软件企业清单制定工作有关要求的通知》(发改高技〔2021〕413号),明确享受税收优惠政策的集成电路企业或项目、软件企业清单制定工作有关程序,以及享受税收优惠政策的企业条件和项目标准。
推动创业投资发展
财政部、税务总局、发展改革委、证监会联合制发《关于上海市浦东新区特定区域公司型创业投资企业有关企业所得税试点政策的通知》(财税〔2021〕53号),对上海市浦东新区特定区域内公司型创业投资企业,转让持有3年以上股权的所得占年度股权转让所得总额的比例超过50%的,按照年末个人股东持股比例减半征收当年企业所得税;转让持有5年以上股权的所得占年度股权转让所得总额的比例超过50%的,按照年末个人股东持股比例免征当年企业所得税。
完善企业所得税优惠目录
财政部、税务总局、国家发展改革委、生态环境部联合制发《关于公布〈环境保护、节能节水项目企业所得税优惠目录(2021年版)〉以及〈资源综合利用企业所得税优惠目录(2021年版)〉的公告》(2021年第36号),更新适用企业所得税优惠政策的环境保护、节能节水项目目录及综合利用的资源、产品、技术标准等。
附注:非本公众号原创的文章转载仅出于传播更多资讯之目的,文章版权归原作者所有。如有侵权,请告知,我们将在第一时间核实处理。

