
预约阅读时长:6分钟
私募管理人适当性自查需要自查哪些内容呢?如何自查呢?不做自查会有什么后果?
适当性自查的依据法规
适当性自查清单:自查内容有哪些?
■ 投资者适当性管理制度建设及落实情况
■ 人员考核及培训情况
■ 投资者投诉处理情况
■ 发现业务风险及时整改情况
■ 其他需要报告的事项
自查报告怎么写?把握四大步骤
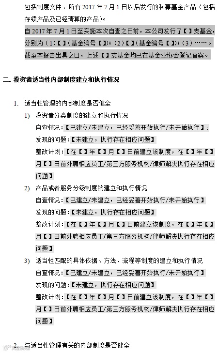
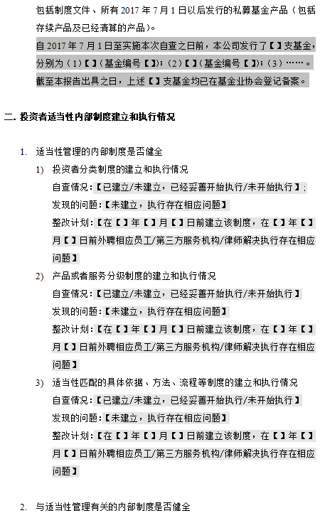
(2)应制定与适当性内部管理有关的限制不匹配销售行为、客户回访检查、评估与销售隔离等风控制度,以及培训考核、执业规范、监督问责等制度机制。
【版本一】共计8页3381字



百达集团
预约阅读时长:6分钟
私募管理人适当性自查需要自查哪些内容呢?如何自查呢?不做自查会有什么后果?
适当性自查的依据法规
适当性自查清单:自查内容有哪些?
■ 投资者适当性管理制度建设及落实情况
■ 人员考核及培训情况
■ 投资者投诉处理情况
■ 发现业务风险及时整改情况
■ 其他需要报告的事项
自查报告怎么写?把握四大步骤
【版本一】共计8页3381字


