
今天的话题有些沉重,之所以想讲这个话题,是因为前段时间小古脆弱的心灵受到了严重的伤害!

事情是这样的,前段时间有位朋友给小古带了一小盒祛痘膏,说是祛痘的。
祛痘啊,多么崇高的梦想!
小古二话没说拆开了就天天抹天天抹。大概两三个星期之后,身边的朋友见了我都说:哇,小古你好白啊!诶,最近痘痘好像好了很多哦!诶,最近皮肤好了喔!诶,最近又漂亮了喔!
小古心里高兴啊!抹得更带劲了!
然鹅!终于有一天,药膏用完了,悲剧也就来了!药膏用完的第三天,小古两颊每一边都长了六七个大大红红的痘痘!亲娘哎!好不容易消下去的痘痘为什么说长就长!说好的越来越美呢!这不能不让人瞎想啊,那些年糖皮质激素的血案可是至今都让人闻激素而色变的,莫非,小古中招了?!
“不,不会的,现在哪还有人敢在产品里加这个啊,不怕被人民群众处以极刑吗?”
“可是,万一真的有这样的无良厂家呢?万一我用的祛痘膏是当年的漏网之鱼呢?”
“不,不会的,我不会这么倒霉的。”
“可是,万一我就是这么倒霉呢!又不是没倒霉过!”
“话说激素脸的特征是什么?”
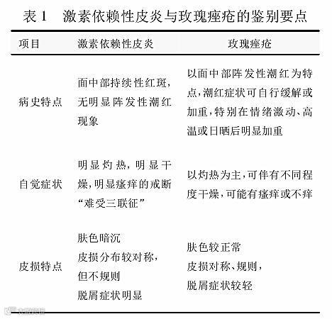
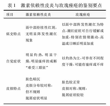
这里得先说说,激素依赖性皮炎的如何鉴别诊断?
有研究者收集了较大样本( 268 例) 的激素依赖性皮炎疑似病例进行研究,最后总结出其临床相关症状为以下三点:
1. 外用糖皮质激素药物或成分不明护肤品8周以上。
2. 停用激素 3d 左右后出现难受的三联症状: 明显瘙痒,明显灼热和明显干燥感 ;
3. 有这3种皮损之一: 玫瑰痤疮样皮损;接触性皮炎样皮损; 湿疹样皮损。
这里就要注意了,上述第三点中,虽然说激素依赖性皮炎会有玫瑰痤疮样、接触性皮炎样、湿疹样等皮损,但既然有个“样”字,就说明它并不真的就是这种皮肤病,它只是症状相似,但发病机理却是不一样的,甚至连症状都有些差异。
激素依赖性皮炎是一种继发性的皮肤炎症反应,而玫瑰痤疮却是一种发病原因复杂、以皮肤血管调节功能紊乱为主要特点的一种可反复发作的慢性疾患。
具体症状区别请看表1.(信息摘自《面部激素依赖性皮炎的诊断及鉴别诊断_谢红付》)

而激素依赖性皮炎与接触性皮炎和湿疹的区别也可以从病史特点、自觉症状、皮损特点三个方面进行区分,见表2和表3


至于图片嘛,实在让人毛骨悚然,小古就不在这里放了。勇者们可以到后台回复关键字【激素脸】领取激素脸图片大礼包,看完记得说说观后感哟,嘿嘿嘿~
于是,小古带着这个巨大的恐惧度过了一天又一天,每天一起床就照镜子看看传说中的症状有没有出现。
终于!一个星期过去了!小古忘记了这件事情!(额。。。。小古就是心太大)
等再想起这件事时,已经是两个星期以后了。就是忽然有一天照镜子发现红肿的痘痘不知道什么时候没有了,除了很久之前留下的一堆正在转好的痘印,脸上也算是没啥瑕疵了。
当是时小古脚下一软,这一下,真相出来了。小古想起了忽然长起痘痘那段时间小古是一直在熬夜的,天天两点睡,那时有祛痘膏抑制一下还好,祛痘膏一用完,不就全都爆发了吗?再后来受到了惊吓,为了少受些心里煎熬于是天天早早就睡觉以免想得太多,作息一规律,痘痘也就消下去。
虚惊一场!宝宝好怕怕啊!
唉!既然只是虚惊一场,本该庆幸的,可是小古却觉得特别难过。那种以为自己得了激素脸,恐惧愤怒绝望交杂在一起的心情,大概还比不上当年真正的激素受害者的十分之一吧。当年的那些激素受害者,如今都痊愈了吗?
当时的小古还是一枚纯正的工科女,不护肤不打扮,什么激素不激素也只是听得多,懵懂中侥幸逃过一劫,还以为这场灾难并没有波及自己。
然而三年后的今天,终于明白过来,那场化妆品界的灾难并没有放过任何一个人,便只是听说,多年后使用化妆品依然战战兢兢,唯恐这场似乎已经过去的灾难卷土重来。
然鹅,糖皮质激素真的如此可怖吗?(转弯有点快,抓好方向盘)
古语有云:甲之蜜糖乙之砒霜。糖皮质激素这种东西对医学而言是蜜糖,对化妆品界却是砒霜,那么现在,我们再来深入了解一下这场灾难的制造者——糖皮质激素。
糖皮质激素(GCS)是由肾上腺皮质中束状带分泌的一类甾体激素,最早是因调节糖类代谢的活性为人们所认识,因而被称为“糖皮质激素”。
糖皮质激素主要包括皮质醇和皮质酮,具有调节糖、脂肪、和蛋白质的生物合成和代谢的作用,还具有抑制免疫应答、抗炎、抗毒、抗休克作用。
临床作为药物使用的糖皮质激素主要包括氢化可的松、泼尼松(强的松)、地塞米松等,其中地塞米松对正常内源性皮质醇分泌的影响最为显著。
1855年以来人们一直在研究肾上腺皮质激素的生理作用和临床应用,早期的糖皮质激素类药物均来自动物脏器的匀浆提取物,1972年前后人们从脏器提取物中分离出了内源性糖皮质激素可的松。
这种方式的生产成本很高,后来随着甾体化学和有机合成的发展,甾体激素的全合成实现,可以由最简单的有机化合物合成任何一种甾体激素,但考虑到实际生产的成本,人们一般采用薯蓣皂苷苷元作为合成的起始物。
在合成氢化可的松的基础上人们继续研究糖皮质激素的结构优化,人们从一个肾癌患者的尿液中提取出一种具有16α-羟基的甾体化合物曲安西龙,发现它是一种功效很好的糖皮质激素,同时又不像氢化可的松那样会引起钠潴留。
人们通过对氢化可的松的体内代谢过程的研究,1958年又发现了具有更好稳定性更好抗炎活性和更低钠潴留的地塞米松。
在地塞米松的基础上人们又通过像甾体母环上引入甲基、卤素等结构,陆续开发出了倍他米松、倍氯米松、氟轻松等药物。
主要围绕以下问题:(1)双向调节作用(2)非基因水平调控作用(3)对树突细胞的影响
近来研究表明,糖皮质激素并不是仅有免疫抑制功能,而是对机体有双向调节作用。糖皮质激素的双向作用主要体现在抗炎与促炎以及对于免疫细胞和免疫应答过程中的不同调节作用。
作为抗炎剂,糖皮质激素可以抑制某些促炎因子的表达,如IL-1β,TNF-β,干扰素-α(IFN-α)和IFN-β等。
还可以抑制一些与炎症反应有关的趋化因子的表达,如IL-8,巨噬细胞炎症蛋白(MIP-1β),MIP-3β,单核细胞趋化蛋白-2(MCP)-2,MCP-3,MCP-4,胸腺活化调节趋化因子等。
像TGF-β,IL-10和IL-10R等可以抑制促炎因子产生的物质,其表达则被上调。
然而最新研究却发现糖皮质激素也具有促炎作用。
它可以大幅度促进一些细胞表面或者胞内的细胞因子受体基因的表达,如IL-1RⅠ,IL-8R,IFN-αR,集落刺激因子受体(CSFR)Ⅰ,CSFRⅡ,IFN-γRⅠ,IFN-γRⅡ,以及IL-6型受体的gp130亚基和TNF家族成员家族的成员。
还能促进IL-1/Toll信号通路的胞内中介分子IL-Ⅰ受体相关激酶,以及DEZ,CCR 1和CCR 2等趋化因子受体或接头蛋白的表达,还促进补体系统中的一些促炎组分,如C 1q,C 3,C 5,C 8,C 3aR和C 5aR 1等补体受体表达。
而补体调节系统中的抑制蛋白C 1-INH和C 4bp活性则被抑制。对于可以使白细胞穿出血管进入组织的基质金属蛋白(MMP),除MMP-9外,其他均可被糖皮质激素上调。
研究发现,在生理浓度范围内,人体血液中糖皮质激素含量的增加可以促进巨噬细胞迁移抑制因子(MIF)的释放,而当糖皮质激素浓度进一步升高时则抑制MIF释放。
额。。。。讲了那么多的各种因子,连小古都懵了。反正大体上可以总结为一句话,就是糖皮质激素既有抗炎作用,也有促炎作用,一个把控不好,就容易导致恶劣后果。
DC是体内功能最强的抗原提呈细胞,在机体免疫应答中有着极为重要的作用。在适应性免疫应答中,DC与T细胞的相互作用居于主导,决定着免疫应答反应的方向。
成熟DC能有效地激活初始T细胞,启动免疫应答;反之,不成熟DC可使与之接触的T细胞克隆无能或者凋亡,从而出现对特异性抗原的免疫耐受。
多项研究表明,糖皮质激素可以影响DC的分化发育、表型特征、抗原摄取和抗原加工提呈等多种生物学功能,但目前关于这一点的研究结论还未达成一致。
DC的不同来源或不同的成熟状态、糖皮质激素作用时间、浓度和实验设计等都可能导致研究结果的不同。至于影响DC表型和功能的分子机制则有待于进一步研究。
糖皮质激素介导的某些效应可在极短的时间内发生(几秒种到数分钟),并且转录抑制剂或蛋白质合成抑制剂均不能阻断糖皮质激素的这种快速效应,这种效应的发挥不需要通过基因的转录和蛋白质的合成,有别于传统的“基因组效应”,故称“非基因组效应”。
目前糖皮质激素非基因组作用的研究大多集中于心血管和神经系统,此效应也被证实存在于卵巢癌细胞。这个研究这里就不细说了。
关于这个非基因组效应,有兴趣的盆友可以看看《糖皮质激素的药理作用机制研究进展_李鑫》。
虽然这场激素风波在化妆品界是慢慢平息了,但关于糖皮质激素的作用以及作用机制还在不断研究中,但人家都是只研究药用的,为啥?因为这本就不是该用在化妆品里的东西!
做化妆品能不能就安安分分地做化妆品?什么叫化妆品?
化妆品的生理作用是缓和的,是不具备药品的治疗和预防功能的!不懂就好好去看看裘老师的《现代化妆品科学与技术》,背熟了定义再进化妆品行业吧!

写到这,潇哥从旁边觑了一眼,哼了一声说:“激素依赖性皮炎,也算是中国对皮肤科学的一大贡献了。”
我眨巴眨巴眼睛:“为啥这么说咧?”
潇哥翻了一下白眼:“这种东西也就中国敢有,你说呢。”
额。。。。。。

参考文献:
糖皮质激素抗炎作用研究进展_张程
激素依赖性面部皮炎的综合治疗效果分析_王宏强
面部激素依赖性皮炎的诊断及鉴别诊断_谢红付
糖皮质激素的药理作用机制研究进展_李鑫
糖皮质激素作用机制的研究进展_刘琳
【往期推荐】


