产品认证是一种规范化的合格评定活动,它为消费者、监管机构、生产者和其他利益相关方提供产品符合规定要求的信任证明,能在国家、区域和国际层面促进产品贸易、市场准入、公平竞争和消费者认可。
风力发电机组产品认证,亦称“风力发电机组型式认证”。是确认风力发电机组型式的设计、制造、安装、运行和维修符合设计条件、指定标准和其他技术要求的活动。包括从设计评估开始到交付使用及运行过程中的监督检验。属于合格评估的一种,适用于一系列具有相同设计和制造工艺的风力发电机组。风电产品相关认证模式包含设计认证、型式认证、项目认证、样机认证等,认证的最终结果是签发相应的认证证书。

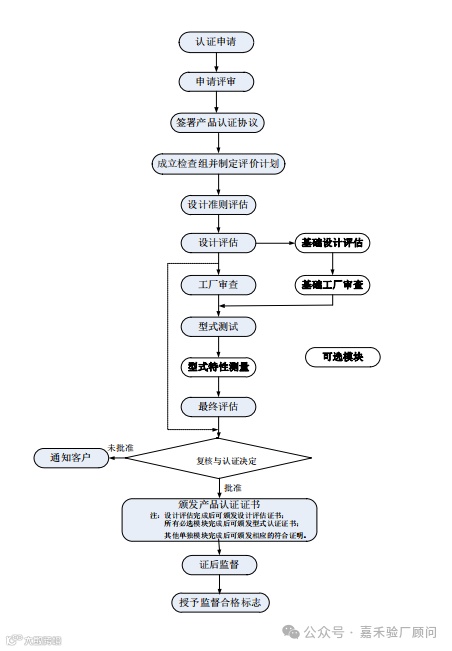
设计评估/型式认证流程图
风电产品相关业务范围
1、风电产品认证服务
整机认证:陆上机组、海上机组、机组特定场址评估部件认证:叶片、齿轮箱、发电机、变流器、控制系统、塔架等项目认证:海上风场项目、陆上风场项目
2、风电场服务
风电场后评价:合规性审查、风资源与发电量评估、运行数据分析、财务指标测算、风电场运维管理建议以及定制化服务内容
特定场址评估:各个机位的风况条件、其他环境条件(雷电、辐射、沙尘、盐雾、结冰等)适应性分析、地质和电网等外部条件适应性分析、机组载荷分析和结构安全性校核
功率曲线验证:测风塔(或其他测风设备)测风数据和SCADA数据分析、机组实际功率曲线测试、实际功率曲线评价
技术尽调:风资源分析、特定场址分析、机组适用性评估
风电场差异化配置:特定场址风况分析、差异化配置设计、机组安全性校核
风电场标准化管理评价:评价风电场运维管理水平、提出改进意见建议
风电场出质保检测:一致性审查、运行数据分析、大部件检测、备品备件/人员安全性检查
事故分析和定损:设计复核、过程审查、运行数据分析、失效分析
在役机组诊断和优化:风资源评估、运行数据分析、载荷和功率测试、其他现场检测、机组载荷/电气/结构评估
3、风电检测服务风
电型式试验:载荷测试、功率曲线测试、安全及功能试验 专项检测:出质保验收、功率曲线验证、噪声测试、电能质量测试、振动测试
4、风力发电机组全生命周期服务
覆盖风电场规划、设计、建设、运营、退役等全生命周期的活动:风场选址、机组选型评审、产品认证、技术咨询、监理、监造、见证、验收(关键环节、关键节点)、安全评估、效益核算、质量鉴定、状态分析、延寿评估、技改评估等

