
大家好,我是配方师小在。
之前测评过的四款面膜,我答应过给大家做一下安全性的筛查。
那么除了公布结果之外,今天我也会给大家讲讲检测的一些原理,以及怎么看这些谱图。感兴趣的同学就继续看下去。
抗生素篇
由于我们主要是做初筛,测定激素和测定抗生素所用的方法有差异性。那么这里我们先来讲一下抗生素的初筛检测方法,抗生素我们是用的液相色谱法。
液相色谱法的基本原理是塔板理论,可能有个别同学在分析化学课程上在打瞌睡,这里顺便来补下课。
塔板理论
这个理论是色谱法的基石,但其实直接理解起来还是比较复杂,所以我用很通俗的语言给大家解释。(希望分析课老师不要打我)
看见这个黑色的塔了么。假如我用玻璃球,铁球,木球,石球从塔顶一下倒进去。根据高中物理知识,我们可以想象一下,不同材质,不同大小的球和塔里的塔板的摩擦力会有差异,所以他们滚动下落的速度会有不同。
我们忽视掉球之间的碰撞(但不忽视摩擦),那么只要这个塔足够足够的高,能让这个球滚很久的话,我们就会发现一个规律,相同的材质和大小的球会集中在一段时间内陆续从塔底出来。
这个简单的解释换成色谱柱的话也好理解了,大家把待测分子和色谱柱之间的分子间作用力看成刚才说的摩擦力就比较好理解了。
另外,塔板理论中这个现象会有着很好的重复性,换句话,不管做几次,相同的球都会在相同的时间段内陆续滚出来。所以这个特点就可以被我们很好利用起来,鉴别一些成分了。
明白这个,我们现在来延伸到应用上。
标准样品
但是还有一个问题,就是我们怎么知道哪种球(分子)是我们要找的呢?于是我们首先要做一件事,就是先放一个这种球下去,看看这货多久的时间段滚出来。那么我们放的这个球,就叫做标样。
色谱图
6种抗生素混标标准色谱图
1-磺胺(保留时间:4.142min)
2-甲硝唑(保留时间:6.983min)
3-盐酸美满霉素(保留时间:9.231min)
4-土霉素(保留时间:16.345min)
5-去甲基金霉素(保留时间:21.009min)
6-氯霉素(保留时间:27.957min)
这个图里面的六个出峰的地方就是我们放入的抗生素标样。他们在特定的时间流出,同时有一个最高位置,我们把这个最高出峰的时间叫做保留时间。
那么,如果我们再后续的产品里面有这个物质,也就势必会在相同的保留时间内有一个峰出现。所以,当我们把待测样品打进色谱的时候,如果在谱图中出现和标样相同或者无比接近的保留时间,那么就表明,有可能添加了此种抗生素,那我们就需要做进一步的确定。
拿春雨这款面膜举例,因为我们并没有找到和标样保留时间重合的峰,因此这次初筛表明没有检出这几种抗生素,其它面膜依次类推,也没有检出这8种抗生素。所以最后总结出这么一份报告。
激素篇
讲完了抗生素检测,我们来讲一下激素检测,激素检测我们用的是液相色谱&质谱联用。刚才色谱知识已经和大家讲过了,相信大致的原理大家也能理解。
那么这里我们介绍下质谱。
质谱法
我们刚才说到,如果出现和标样保留时间重合的峰,就表明有可能含有和标样相同的成分。但这里也可能会出现特例,什么意思?
如果把保留时间比喻成一个人的名字,那么同样有可能出现相同名字的人,所以,如果我们要进一步辨别这个人,就得采用另外的方法了,这个方法就是质谱。
我们知道,人除了有自己的名字以外,还有基因这种更加本质的所在。所以如果是同一个人(同一种分子),那么他的基因分离出来对比也是必然重合的。这就可以接地气的理解成为质谱的原理。(再次希望分析化学老师不要打我)
一般来说,质谱仪的工作原理,首先是将这个分子进行电离,然后打碎成一些碎片离子,这些碎片离子就是这个分子的“基因片段”,然后通过电场进行统一的分离后,我们就可以得知碎片的信息。当我们拥有某种标样的时候,就可以轻松比对两者是否有不同。
所以,如果我们参考的离子碎片高度重合,那么表明和标样是同一种物质,但如果这些碎片都不重合,即使是在前面液相处理的时候有相同的保留时间,它们也不是一个东西。
另外,我们还可以通过质谱仪的信号强弱来确定物质的百分比含量。
液质联用
液相色谱&质谱联用,简单来说,就是把这一堆同样名字的人(同样保留时间的物质)单独叫出来(分离出来),然后依次比对他们本质的基因片段(质荷比)。
虽说直接对比基因片段(质荷比)有时候也可以出结果,但是先用名字(保留时间)来结合辨别效率会更快,准确度也更高,这也就是为什么要做液相色谱&质谱联用的原因。
说了这么多,大家应该都能明白了,那我们直接来看一下图。
质谱图
三种激素标样的质谱图
这个就是我们几种激素标样的谱图,前面两张收集时间的图大家不用看。只用看一下最后一张图里面的竖线,比如激素-地索奈德,有两条竖线323.1和399.1,表明是其中被打碎了的两个特征性碎片离子。
当然,我们做简单鉴别,可以只选取其中一个做比较,但如果这个碎片重合了,那我们就需要同时借用两个离子来进行再次的确认。
蒂佳婷面膜的质谱图
那么现在请看到这个图,这是我们测的蒂佳婷面膜的其中三个激素项检测的质谱图。
1.标样的质荷比参考图,这个前面介绍过了。
2.总离子流图,代表这段时间有物质通过。
3.待测样品的质荷比响应情况,Not Found 表明没有检出这项激素。
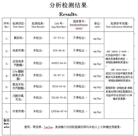
以此类推,这次检测的四款面膜在我们范围内也都没有检出相关的激素项。
1
总结
1
此次抗生素和激素检测,这四款面膜在我们筛查的范围内均未检出违禁物,因此相对来说是安全的。那么后期,我们也将代替消费者加强此类物质的筛查,并扩展筛查的范围,给大家提供一个安心的护肤品购买环境,并帮助净化行业风气。
阅读原文是测评视频噢~
文章来源:匹肤护肤品测评

【往期推荐】
更多专业信息交流,请添加小助理
微信号:zhaoyl-xigu
更多精彩内容,请长按小程序码,关注“原料达摩院”



