
关于化妆品的标签标识的法规要求
按2015版规范
签内容
(一)品名
一般由【商标+成分/功效+属性名】组成,分别按照特殊用途化妆品和非特殊用途化妆品进行命名。
非特殊用途化妆品的命名应当依据最新广告法和国食药监许【2010】72号《化妆品命名规定》及《化妆品命名指南》进行产品命名。
(二)成分
按照2016版技术规范的规定攥写成分,并按照含量由高到低的顺序排列在产品包装上。
(三)非特殊用途化妆品功效宣称
不得夸张宣传产品效果、虚假效果;禁止明示或暗示对疾病的治疗作用和效果(包括菌类、螨类、毒、炎、敏、保健类、内调、班类等);禁止使用医疗术语(廯类、痛、伤、激素、身体不适、发类症等)。
(四)使用方法、储存方法及注意事项
注意事项,应当参考2016版安全技术规范中的要求进行撰写。
(五)生产企业及实际生产企业信息
应当包含公司名称及注册地址。
(六)工厂三证信息 (现有3种情况)
生产许可证号、卫生许可证号;卫生许可证号;最新生产许可证号(QS不用打)
(七)产品标准号
包含国家标准、行业标准、企业标准。
(八)产地
比如:广东省 广州市 、广东 广州
(九)保质期
生产批号及限用日期见包装或生产日期见包装; 保质期:X年、XX月
(十)净含量
使用中文“净含量:”作为导出语。
(十一)产品质量检验合格证明 :合格品
另外,化妆品包装物(容器)的最大表面的面积小于10平方厘米且净含量不大于15克或者15毫升的,其标识可以仅标注化妆品名称,生产者名称和地址,净含量,生产日期和保质期或者生产批号和限期使用日期。(其余内容可标注在包装说明书上)
第二部分:标签字体高度
1、包装标签文案字体高度:化妆品包装物(容器)最大表面面积大于20平方厘米的,化妆品标识中强制标注内容字体高度不得小于1.8毫米。
2、净含量字体高度

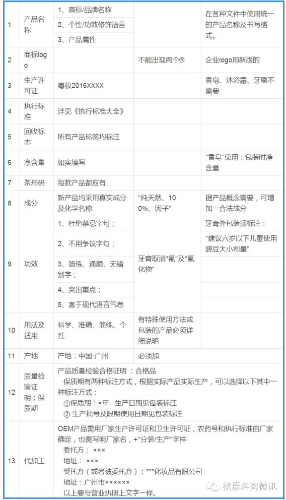
产品包装信息内容参考模板


本文来源于网络,如有侵权请联系删除。
--------------- 找原料网微讯 --------------

生活贴士、专家观点
原料介绍、
日化行业动态、市场趋势
找原料网隆重推出“原料抢购日”

了解活动请咨询“找原料网助理”(扫码添加)

