
你们想要的实验室是这样设计的.....
标准的实验室配置哪些是必不可少的?你的实验室中有这些吗?实验室的建设,无论是新建、扩建、或是改建项目,它不单纯是选购合理的仪器设备,还要综合考虑实验室的总体规划、合理布局和平面设计,以及供电、供水、供气、通风、空气净化、安全措施、环境保护等基础设施和基本条件,需要本着“安全、环保、实用、耐久、美观、经济”的规划设计理念。
本文查询大量资料整理了各种实验室标准设计,另外有专门科普化妆品实验室建设规划设计。
(在用此歌验证一个很6的目的,想知道可留言~)
如果你太忙,
只想看针对化妆品实验室的,以下:
化妆品实验室建设规划设计
一、选址:
1.实验室应选择在清洁安静的场所,远离生活区,锅炉房与交通要道;
2.实验室应选择在光线充足,通风良好的场所,要与生产加工车间有一定距离;
3.实验室应选择在方便扦样与检验,距离车间较近的工作场所。
二、结构和布局:
根据生产实际需要,一般化妆品类的工厂应设置细菌与理化检验兼有的综合实验室,主要包括以下部分:

一般布局要求如下:
1.办公室:办公室是化验人员进行原始记录等各项工作的场所,是与非化验室人员交往较多的场所,因此,应设在整体综合化验室的最外层,只需有桌、椅等简单设施即可。
2.细菌检验操作室:(常规操作)细菌检验操作室是细菌培养与检验主要操作室,主要设施是实验台。对实验台的要求:
a.实验台面积一般不小于2.4×1.3m;
b.实验台位置应在实验室中心位置,要有充足光线;也可以做边台。
c.实验台两侧安装小盆与水龙头;
d.实验台中间设置试剂架,架上装有日光灯与插座;
e.实验台材料要以耐热、耐酸碱为宜。
3.无菌室:无菌室通过空气的净化和空间的消毒为微生物实验提供一个相对无菌的工作环境,无菌室是处理样品和接种培养的主要工作间,应与细菌检验操作室紧密相连。为满足无菌室无菌要求,无菌间应满足以下布局:
a.入口避开走廊,设在细菌检验操作室内;
b.与操作室用两道缓冲间隔开;
c.无菌室与缓冲间均装有紫外灯,要求每3平米安装30w紫外灯一盏;
d.无菌室内设有实验台中央台(实验台与边台皆可),紫外灯距实验台面要小于1.5m;
e.无菌室与操作室之间设有双层窗构成小通道。
4.培养基制作室:培养基室是制作、配制微生物培养所需培养基及检验用试剂的场所,其主要设备应为边台与药品柜。
a.边台上要放置电炉,以满足熔化煮沸培养基时用;
b.边台材料要耐高热、耐酸碱;
c.药品柜分门别类存放一些一般药品及试剂;
d.危险、易腐易燃有毒有害药品单独设保险柜存放;
e.边台上要放天平,以称取药品用。
5.洗涤消毒室:洗涤消毒室用以消毒洗涤待用与已用之玻璃器皿,培养基及污物,其面积应大于10m2 。为满足洗涤消毒的功能,洗涤消毒室应设有:
a.1-2个洗涤池,洗涤池上下水网要畅通;
b.器皿柜或实验台,以放置洗涤好器皿;
c.高压灭菌锅,其所用电源应满足用电负荷;
d.室内安有通风装置(通风柜)或换气扇;
e.有条件的单位还可在该室内,设供日常检验用水蒸馏水器装置。
6.理化分析室:(如果没有条件,这个可以和微生物常规实验室合并)理化分析室是物理化学分析的主要操作室。
a.实验台与细菌操作室要求相同
b.设置通风柜以满足加热、消化、干燥、烧灼和化学处理等工作需要;
c.洗涤池。
7.仪器室:如果没有条件,这个可以和微生物常规实验室合并,用以放置显微镜、电子天平及理化分析用小型仪器;
a.要求清洁干燥、防潮防虫、避光;
b.仪器台要稳固、牢靠。对于小的企业实验室,如果没有更多的房间进行区分,应该可以通过规划房间分区,以保证实验室不同工作区(洁净区和一般操作区)之间有一定区分,因此,最少应保证4个房间或者4个分区。
①.洗刷消毒区域,这个区域要求相对独立,最好以房间间隔,因为这个区域处理废物,有一定的污染和湿度。
②.培养基配制区域,用于培养基的配制,经常有水等,需要相对独立一些。
③.一般操作区域,这个是主要操作区域,微生物的试验结果的观察,显微镜操作,一般的简单理化操作,仪器设备等,都可以合并在这个房间或者区域进行。
④.无菌操作区域,无菌间,这个要求独立。
三、一般仪器设备
(具体仪器设备根据你们实验室要求来选用)
(一)样品储存及前处理、常规理化分析设备
(二)微生物检测设备
(三)毒理检测设备
(四)禁限用物质检测设备
(一)样品储存及前处理
常规理化分析设备



(二)微生物检测设备

(三)毒理检测设备

(四)禁限用物质检测设备

以上给出的是一般化妆品企业的化妆品实验室规划设计,具体到不同的公司企业还要考虑以下几点:
1、企业化妆品实验室要做什么类型的实验
2、根据实验来决定需要建什么级别的实验室
3、企业的预算资金是多少
还想全面了解的,以下:
实验室设计原则有哪些?
▲健康、实用
实验室建设要按照人体工程学理论,尤其针对国人的工作习惯和身材情况,对实验室进行设计和合理布局;操作安全、方便,并能避免污染;同时能够满足工作需要,保证检验结果不受干扰。
对实验设备可能产生的有害废气、废水进行特殊设计、处理,保障试验人员的身体健康 。对实验室的排风系统进行科学设计,使实验室换风率和通风柜面风速达到国际标准的要求。
▲安全
对实验室家具、介质系统进行正确设计、合理选材、规范施工。
优化洗眼器及紧急冲淋装置的位置安排,以保证在紧急情况下对事故的及时处理。
对逃生路线进行充分考虑,最大限度减少紧急情况下危及生命安全的因素。
选用符合国际标准的安全防护设施。
对实验室台面采用先进材料制作,保证耐酸、耐碱、耐其他液体腐蚀,同时做到防火、防水、易于清洁,且实验室地面材料一定要有防滑功能。
▲环保
坚持选用高品质环保型的原材料。
注重对防尘方面的设计和处理 。
注重防噪方面的考虑。
注重防污染等方面的考虑(实验室应设立单独的给水、排水系统,避免受到污染或者污染周围环境)。
▲美观
实验室内通风、采光、温度、湿度、清洁度等均应达到实验室的环境要求,实验室应给人留下整洁、美观、舒畅的观感。
对实验台有啥要求?
实验台在实验室中可谓是占地面积最大的部分了,实验台与实验台通道划分标准(通道间隔用L表示)L>500mm时,一边可站人操作;L>800mm时,一边可坐人操作;L>1200mm时,一边可坐人,一边可站人,中间不可过人;L>1500mm时,两边可坐人,中间可过人;L>1800mm时,两边可坐人,中间可过人可过仪器。


实验台面的分类
①按实验台的功能作用分类
化学实验台面:防强酸、强碱、耐高温;耐98%的浓硫酸;表面材质为酚醛树脂板
物理实验台面:防静电、耐温、抗滑、稳定强;耐28%的硫酸,表面材质为防火板
生物实验台面:防水、防止细菌密度强;表面材质为不锈钢板。
②按照台面材质可分为贴面板和实芯板
天平台、仪器台不宜离墙太近,离墙400mm为宜。为了在工作发生危险时易于疏散,实验台间的过道应全部通向走廊。另:实验室建筑层高宜为3.7米-4.0米为宜,净高宜为2.7米-2.8米,有洁净度、压力梯度、恒温恒湿等特殊要求的实验室净高宜为2.5米-2.7米(不包括吊顶);实验室走廊净宽宜为2.5米-3.0米.普通实验室双门宽以1.1米-1.5米(不对称对开门)为宜,单门宽以0.8米-0.9米为宜。
不同实验室配置不同
1.化学基本实验室
主要是进行容量分析、离子测定、氧化还原等实验,一般设计的装备有:实验台与洗涤台;通风柜及管道修检井;带试剂架的实验台及辅助工作台,需考虑设在实验室内的研究空间或电脑台,药品柜、器皿柜、落地安置的仪器设备、急救器等。
2.仪器分析实验室
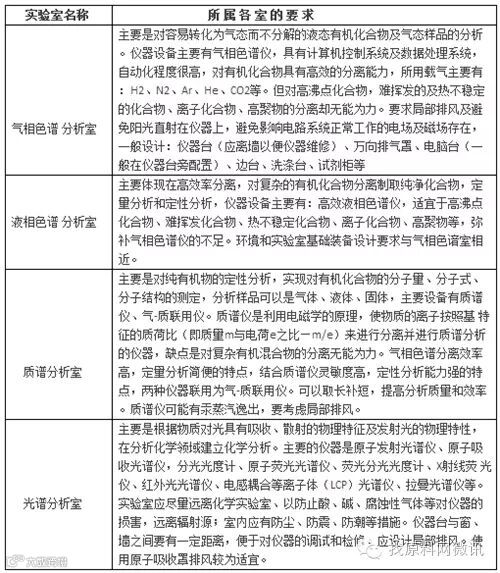
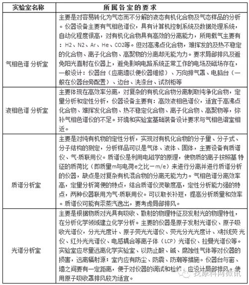
主要设置各种大型精密分析仪器,同时也包括普通小型分析仪等,一般设计的装备有:仪器台、实验台、通风柜、天平台、电脑台、气瓶柜、洗涤台、器皿柜、药品柜、急救器、万向排气罩、原子吸收罩等。以下列出各类仪器分析实验室的要求,以供参考。

以上实验室,根据实际需要可设置样品处理室,一般有洗涤台、实验台、通风柜等设备,同化学实验室类似。
3.洁净实验室
洁净实验室主要是通过人为的手段,应用洁净技术实现控制室内空气中尘埃、含菌浓度、温湿度与压力、以达到所要求的洁净度、温湿度和气流速度等环境参数。空气洁净度是指洁净空气环境中空气含尘量程度,空气洁净度的级别以含尘浓度划分。洁净度是指每升空气中所含粒径≥0.5um的尘粒的总颗粒。

我国空气洁净等级标准分为:100级、1000级、10000级、100000级。
国际标准则划分为:1级、2级、3级、4级、5级。
试剂储存和准备室(标本制备区),仪器主要配置有:冷冻离心机、生物安全柜、冰箱、可移动紫外灯、全自动力核酸蛋白纯化仪、专用工作服和工作鞋等。扩增反应混合物配制和扩增区配置有:冰箱、高速离心机、超净工作台、PCR仪(要求负压状态)、可移动紫外灯、微量加样器、核酸扩增仪等。扩增产物分析区主要配置有:移液器、振荡器、超净工作台、毛细管电泳仪、冰箱、离心机、微量加样器、可移动紫外灯等。
洁净实验室设计规范依据:《洁净厂房设计规范》GB50073-20012、《洁净室施工及验收规范》JGJ71-90、《通风与空调工程施工及验收规范》GB50243-20024、《建筑设计防火规范》GBJ16-875、《暖通空调制图标准》GB/T50114-20016、《采暖通风与空气调节术语标准》GBJ50155-927、《供配电设计规范》GB50052-95、《通用用电设备配电设计规范》GB50055-93、《电气安装工程电气照明装置施工及验收规范》GB50295-1996
4.辅助实验室
主要有天平室、高温室、纯水室、气瓶室、贮藏室、溶液配制室、暗室等。
天平室,分析天平是化学实验室必备的常用仪器,高精度天平对环境有一定要求,主要是气流和风速的影响,天平室应靠近化学实验室,以方便使用,但不宜与高温室和有较强电磁干扰的房间相邻。高精度微量天平宜设在底层。天平室内不得设置洗涤台或任何管道穿过窒内,以免管道渗漏影响天平的维护和使用。
高温室,高温炉和恒温箱是常备设备,一般放置在高温工作台上,但特大型的恒温箱须落地安置为宜,高温炉秘恒温箱须分开放置。
纯水室,主要是设计的实验装备有;边台和洗涤台。现代实验室多使用去离子水、水量大且能保证水质。地面需设地漏。
气瓶室,实验室用气除不燃气体(氮气、二氧化碳)、惰性气体(氩气、氦气等)外,其他气体具有高压、剧毒、氧化分解、爆炸等危险性气体,例如易燃气体氢气、一氧化碳;剧毒气体为氟气、氯气;助燃气体为氧气等,这些气体不得进行实验室。可以通过管子接到各实验室内。
溶液配制室,用于配制各种标准溶液和不同浓度的溶液。在允许的条件下,可由两个房间组成,其一设有天平台。另一间作配制试剂和存放试剂之用,一般应配置:通风柜、实验台、试剂柜。
不可忽略:特殊气体配送系统
实验室用气主要有不燃气体(氮气、二氧化碳)、惰性气体(氩气、氦气等)、易燃气体(氢气、一氧化碳);剧毒气体(氟气、氯气);助燃气体(氧气)组成。除不燃气体、惰性气体外其它气体不得进行实验室。可以通过输气管接到各实验室内。一般气相室配置氦气(He)、氮气(N2)。
气质联用室配置了氮气、氢气、氧气。氢气管线上的连接管件都要连接后焊接,严禁有泄漏的可能。所有的管线在安装完毕后一定要做气密性实验,并在使用前要先除油。由于管道细小,管间距小,安装过程中可依据现场情况进行调整,保证间距不小于45mm,气瓶装瓶时,易燃易爆与惰性气体同柜,杜绝两种易燃气体同瓶装一柜。
必不可少:有害气体输出系统
实验室内往往存在许多不利于人体健康的化学物质污染源,特别是有害气体,将其排除非常重要。但与此同时,能源往往会被大量的消耗,因而实验室的通风控制系统的要求渐高,从早期CV(定风量),2-State(双稳态式),VAV(变风量)系统,到最新的适应性控制系统——既安全,又要符合节约能源的需要。
总之,实验室的最新观念就是将整个实验室当作是一台排烟柜,如何有效的控制各种进排气,达到既安全又经济的效果是至关重要的。实验室常用排风设备主要有:通风柜、原子吸收罩、万向排气罩、吸顶式排气罩、台上式排气罩等。其中通风柜最为常见。通风柜是安全处理有害、有毒气体或蒸汽的通风设备,作用是用来捕捉、密封和转移污染物以及有害化学气体,防止逃逸到实验室内,这样通过吸入工作区域的污染物,使其远离操作者,来达到吸入接触的最小化。通风柜内的气流是通过排风机将实验室内的空气吸进通风柜,将通风柜内污染的气体稀释并通过排风系统排到户外后,可以达到低浓度扩散;万向抽气罩是进行局部通风的首选:安装简单、定位灵活,通风性能良好,能有效保护实验室工作人员的人身安全;
原子吸收罩主要适用于各类大型精密仪器,要求定位安装,有设定的通风性能参数,也是整体实验室规划中必须考虑的因素之一;
排气罩主要适用于化学实验室,在解决这类实验室的整体通风要求中,它是必不可少的装备之一。
本文内容由微讯小编查询大量资料整理而成,部分图
片来源于网络。如需转载,请注明出处。
特别指导:张太军(名臣健康技术研发中心总监)
感谢您的阅读!
--------------- 找原料网微讯 --------------
生活贴士、专家观点
原料介绍、技术剖析
日化行业动态、市场趋势

关注微讯,陪你一起学习成长!

