随着科技的高速发展、人民生活水平的逐步增长及爱美的天性,人们越来越重视自身皮肤的健康状况。而由于气候变化、空气污染及化妆品种类与成分的多样性和复杂性等因素,敏感性皮肤的发生率正逐渐升高,人们对敏感性皮肤的感知率和关注度也逐渐上升。
由近年相关研究调查报告显示,世界各国敏感性皮肤的发生率大致如下:欧洲为25.4%~89.9%,澳洲约为50%。女性发病率普遍高于男性,美洲女性为22.3%~50.9%,亚洲女性为40%~55.98%,我国女性约为36.1%。

(图片来源于网络)
敏感性皮肤(SensitiveSkin, SS),是一种高度不耐受的皮肤状态,易受到各种因素的刺激而产生刺痛、灼热、紧绷、瘙痒等主观症状,皮肤外观正常或伴有轻度的干燥脱屑、毛细血管扩张和红斑等客观体征。
目前研究认为,敏感性皮肤的发生并不是因为特定物质的接触和作用,而是在内因和外因的互相作用下,皮肤屏障功能受损,引起感觉神经传入信号增加,导致皮肤对外界刺激的反应性增强,引发皮肤免疫炎症反应。
皮肤屏障功能是维持皮肤正常生理功能的重要结构,有人将其十分形象地比作成了“砖墙结构”。这面墙是由角质形成细胞和细胞间脂质形成的。它能有效地防止外界化学、物理或生物性有害因素的入侵和体内营养物质和水分的流失。敏感性皮肤相比正常皮肤来说更为脆弱的原因是因为角质形成细胞的减少导致角质层变薄、经皮渗透率增加,而使皮肤具有较高的反应性。

(图片来源于网络)
在这里顺便跟大家提一下,与皮肤屏障相关的三种蛋白:
①水通道蛋白3(Aquaporin3, AQP3):参与细胞的物质吸收与分泌,有助于弹性保持和损伤修复;
②丝聚蛋白(Filaggrin, FLG):连接角蛋白纤维,维持角质细胞扁平状,形成角质包膜;
③半胱氨酸天冬氨酸特异性蛋白酶-14(Caspase-14):参与角质细胞终末分化,辅助丝聚蛋白,形成完整角质层。
“砖墙”是怎样被破坏的?

(图片来源于网络)
皮肤屏障被破坏的原因有很多,一方面可能是外界环境影响,如污染、物理因素,包括紫外线、热、冷、风、空气状况,接触;另一方面可能是生活方式的原因,如化妆品、肥皂、水、食物、乙醇等;还有一方面就是心理因素,如压力、情绪及激素水平,如月经周期。以上所有因素都可能会使屏障变薄或者受损,从而导致皮肤的耐受性和防御性下降。
如何修复皮肤屏障功能呢?
⑴ 与皮肤表皮相似的原料,如透明质酸钠、神经酰胺等。
透明质酸钠(HA)是一种生物相容性很好的生物聚合物,广泛存在动物和人体结缔组织细胞间质的一种高分子粘多糖,具有很强的水结合能力和粘滞性,可维持细胞外间质体积,调控细胞生长因子和细胞因子的分泌,影响细胞的黏附、生长、增殖和分化,因而在维持皮肤水分和弹性、创伤愈合和血管形成等过程中起主要的作用。
神经酰胺是存在于人体皮肤外侧的角质层细胞间类脂体的主要构成成分(>50%)起着防止水分散发及对外部刺激有防护功能的重要作用,承担着保护皮肤和滋润、保湿功能。继SKII神仙水、其他什么水之后,碧欧泉推出的奇迹系列“奇迹水”,宣称保湿修复的功能,成分主要以保湿性和抗氧化的原料为多,如透明质酸钠、透明颤菌发酵产物等等。

碧欧泉奇迹水 肌底精华露
⑵ 舒缓抗敏原料,如尿囊素、北美金缕梅提取物、金盏花提取物、马齿苋提取物等。
尿囊素,具有保湿、消炎以及伤口愈合的作用,这种特性可以帮助皮肤迅速愈合并更有效绑定水分,使包含尿囊素的产品具有干燥皮肤,愈合伤口,灼伤和疤痕的功效。
北美金缕梅提取物,可以调节皮脂分泌,有舒缓、收敛、抗菌的效果。可用来消炎用,能缓和受刺激的皮肤,不会造成皮肤干燥,且具有愈合伤口的功效。同时它也对有抗自由基的作用。
金盏花提取物,富有多种维生素,尤其是维生素A和维生素C,可预防色素沉淀、增进皮肤光泽与弹性、减缓衰老、避免肌肤松弛生皱。金盏花具有超强的愈合能力,杀菌收敛伤口,治理发炎,暗疮,毛孔粗大,防止疤痕的产生。还能镇定肌肤,改善敏感性肤质。具有修护疤痕的功效。促进皮肤的新陈代谢。
马齿苋提取物,蕴含大量的植物多糖、维生素、氨基酸、黄酮和皂甙等。在化妆品中,主要用于抗过敏、抗炎消炎和抗外界对皮肤的各种刺激作用,还有祛痘功能。特别对长期使用激素类化妆品产生的皮肤过敏有明显的抗过敏作用。
随着天然成分越来越受消费者喜爱,天然提取物在抗敏类的化妆品中的使用也逐渐尤为常见。像科颜氏的金盏花爽肤水里面直接添加了金盏花花瓣,起功效的同时还赋予高颜值;无印良品敏感肌用乳液的成分中也含有尿囊素、马齿苋提取物等物质。

科颜氏 金盏花爽肤水
通过非侵入的方法对敏感皮肤特征进行研究,观察到敏感皮肤角质层的游离神经生长含量高于非敏感性皮肤,使得敏感皮肤过敏反应与神经因素密切相关这一结论得到有力证明。近年来研究得出与神经因素有关的两种蛋白:
① 降钙素基因相关肽(Calcitoningenerelatedpeptide, CGRP):外界刺激下,Ca2+涌入神经元,释放降钙素基因相关肽,引起血管扩张,通过荧光标识测定前发炎神经介质CGRP的量可以评估神经元的信号传递,表明刺激条件下的神经镇静效果。
② 香草酸亚型瞬时受体电位1通道蛋白(Transientreceptorpotentialvanilloid1,TRPV-1):表达于成纤维细胞、角化细胞、黑素细胞及肥大细胞等,引起炎症性疼痛,减缓屏障修复,接受毒性、高温和酸性等伤害性刺激后被激活,从而产生瘙痒、灼热或疼痛等敏感症状。

(图片来源于相关文献)
由于敏感性皮肤具有屏障功能损伤或神经功能异常的特征,因此会比正常皮肤更容易受到外界刺激物与过敏原的侵袭。当敏感皮肤受到这一系列由刺激或过敏导致的皮肤炎症反应后,炎症反应会进一步破坏皮肤屏障结构和神经末梢,从而导致恶性循环。

(图片来源于相关文献)
白三烯是最强烈的炎症信使之一,会造成毛细血管和白血细胞的渗漏,导致局部的红肿、发痒等炎症,而5-脂氧合酶是花生四烯酸炎症通路生成炎症因子白三烯过程中最关键的促炎症反应酶,相关研究表明,通过抑制该关键酶可以抑制白三烯类物质,从而阻断炎症表达。
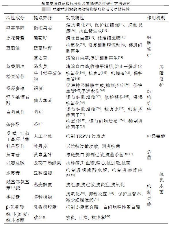
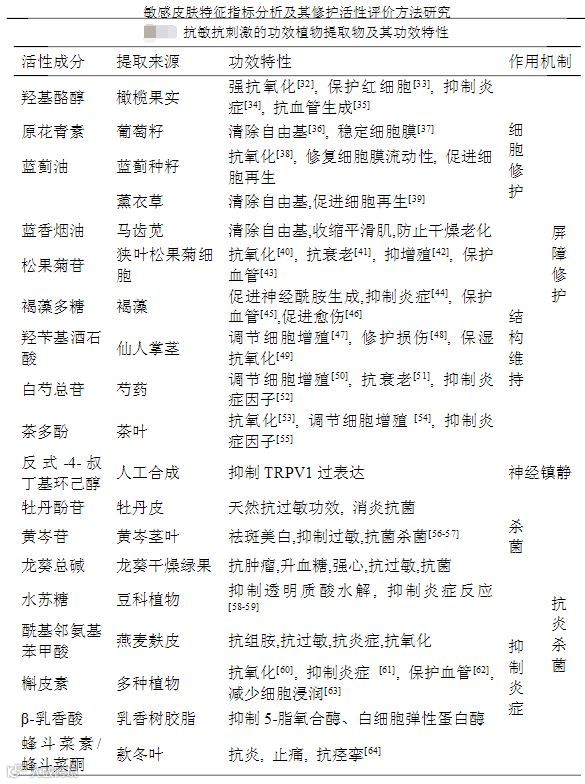
下面要放大招了!!

(图片来源于相关文献)
最后,小编觉得对于敏感肌来说,用对“料”固然重要,但是如果没有配合正确的日常护理方式的话,那估计也是做无用功了。
参考文献:
[1] 樊琳娜,北京工商大学,硕士学位论文,敏感皮肤特征指标分析及其修护活性评价方法研究,2016年5月.
[2] 樊琳娜,贾焱,蒋丽刚,毕永贤,董银卯,何聪芬.敏感皮肤成因解析及化妆品抗敏活性评价进展[J].日用化学工业,2015,45(07):409-414.(2016中西医结合皮肤性病学术年会邀讲)
更多内容交流,请添加微信号:yanyuxiaoa
更多精彩内容,请点击下图进入原料达摩院



