作者:William & Plucky
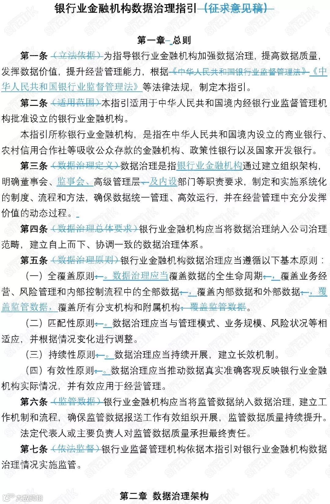
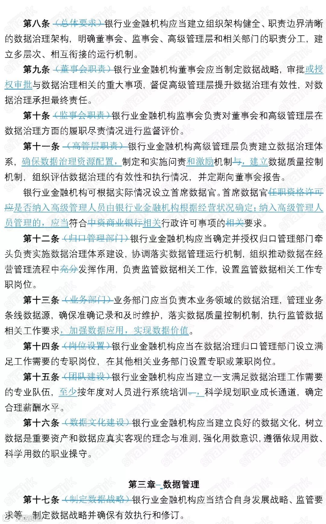
2018年05月21日,中国银行保险监督管理委员会印发《银行业金融机构数据治理指引》(银保监发〔2018〕22号,以下简称“22号文”)。22号文在2018年03月16日发布的《银行业金融机构数据治理指引(征求意见稿)》(以下简称“22号文征求稿”)基础上修订而成,包括总则、数据治理架构、数据管理、数据质量控制、数据价值实现、监督管理和附则等七章,共计五十五条。
重要的词讲N遍
22号文高频词一览
(对22号文的全文内容进行了自动分词,并统计每个分词在22号文中出现的次数。在对部分意义不大的副词、助词、能愿动词进行“过滤”后,我们截取了出现5次及以上的词条,进而制作了如下词频表:

对数字不敏感或者“颜控”的小伙伴可以进一步通过下图“感受下”词频区分度(总体而言,字体越大表明词频越高):

Get要点 一图足矣
22号文拎重点
从整体比重角度而言,22号文第一条提纲挈领提出了加强数据治理、提高数据质量、发挥数据价值三个主要方向,旨在致力于这三个主要方向,以期达到提升经营管理能力的目标。我们尝试通过下图对22号文进行要点展示:

1
加强数据治理板块
在数据治理板块设置上,整体框架上可分为纵向管理的层级组织架构管理和横向管理的不同部门间统筹协调两大块。
在纵向层面,22号文突出要求了需要设立归口管理部门并配备相关专职岗位,可以设立首席数据官职位(听起来很高级),形成一支数据管理专业队伍(可能发展成为具有一定规模的新兴职业群体),但是该等人员具体需要何种资质、知识技能未予以明确,且年度培训工作也可由机构自行开展。人员设置、人员岗位准入以及年度培训工作开展如何才能满足监管的要求,目前而言尚存在不确定性。
在横向层面,“四化”(标准化、自动化、统一化、合规化)成为必要要件,同时还需要进行数据管理的横向统筹、共享与容错性保障,但具体标准亦有待进一步明确。
在实际操作层面,可以预见的是,除了日常数据的收集、管理、储存、流通工作,规定所要求的定期排查、更新、报告工作,工作量绝不可小觑。
2
提高数据质量板块
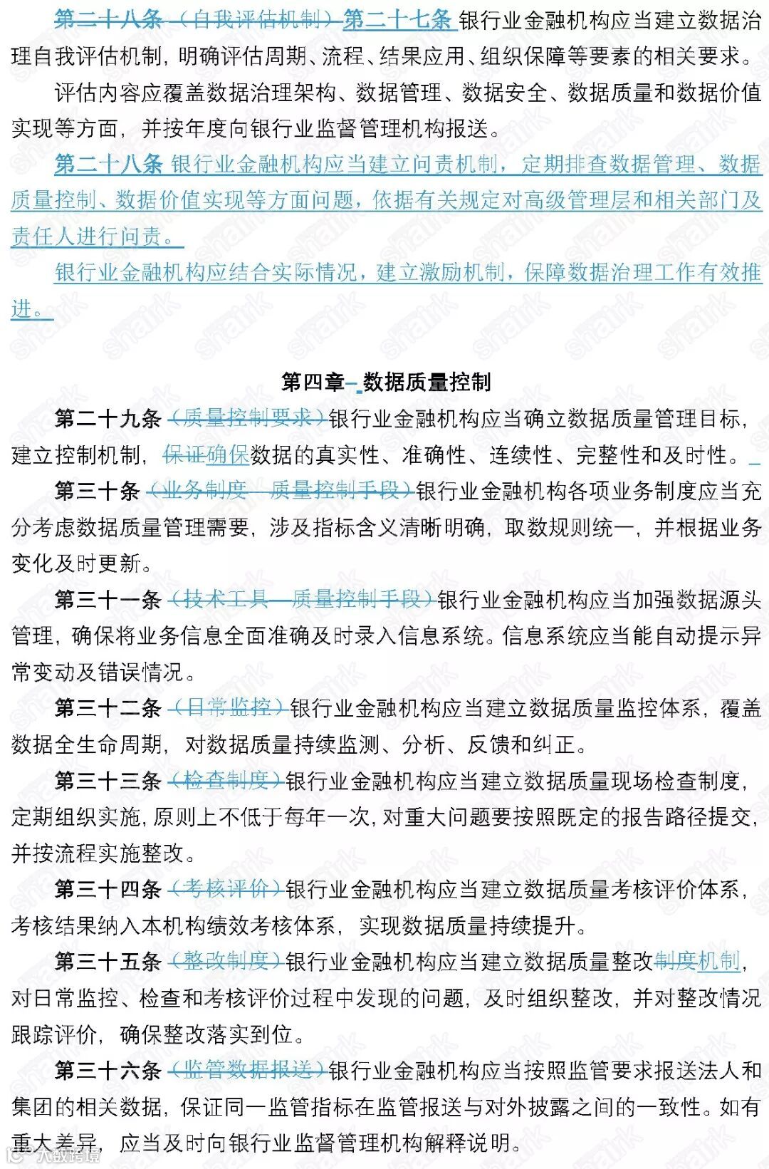
数据质量控制的总体原则,提到了全覆盖、匹配性、持续性、有效性和及时性原则,对数据质量可谓提出了非常高的要求。在此种高要求下,机构还需要符合有关用户隐私等的规定,个中界限并不好把握。
对于数据质量,在第33条到第36条都提出了集检查、评价、管控、监管报送于一体的要求,而且明确了法定代表人与主要负责人承担最终责任,不知“行长们”看到这个规定作何感想,不过如何最终承担责任尚有待进一步明确。
3
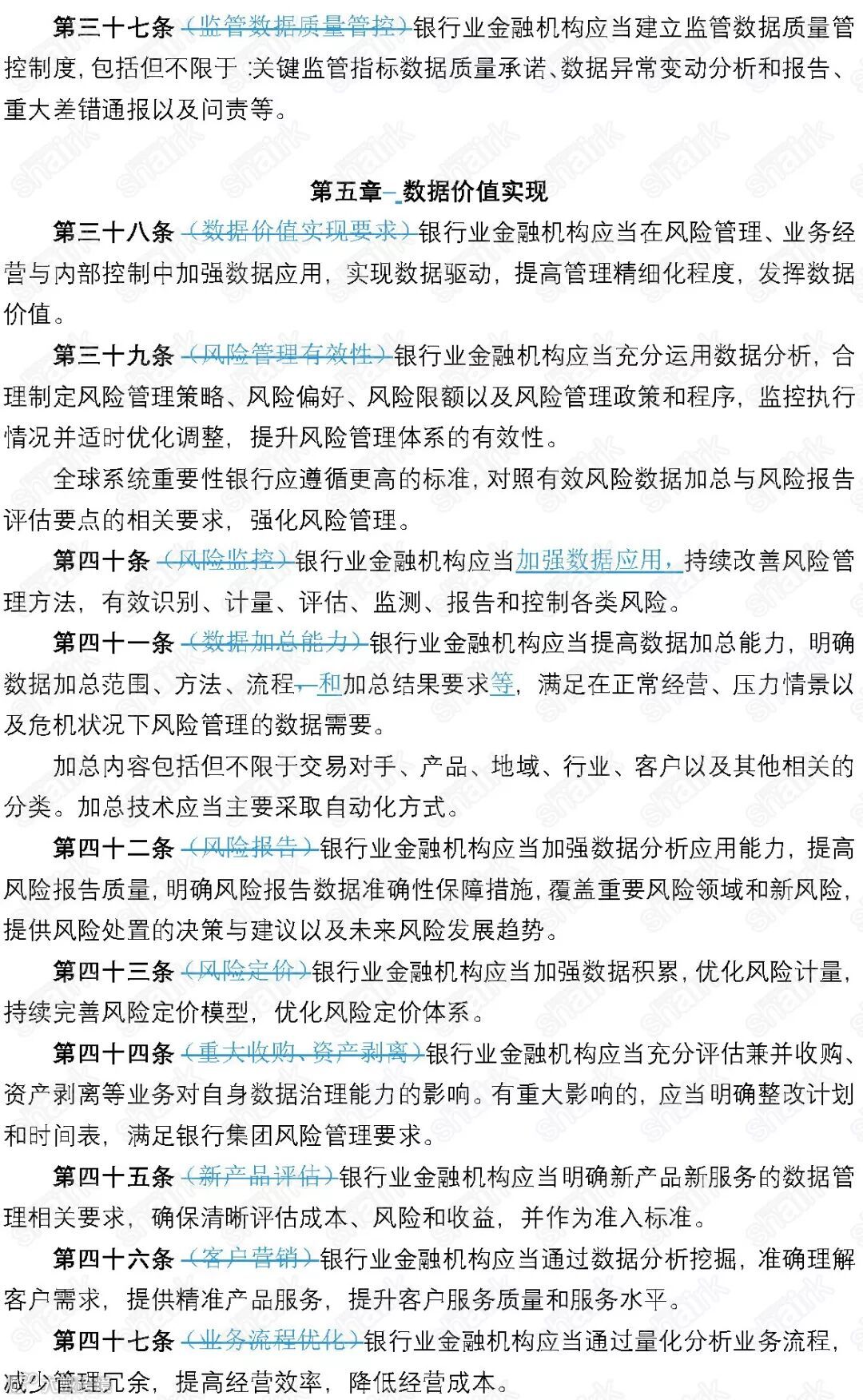
发挥数据价值板块
关于数据价值发挥主题,总体侧重于将数据用于风险管控(第38条至第43条),可能更多寄望于依托大数据对反洗钱、反虚拟货币等资金监管进行把控。
值得注意的是,22号文第46条、第48条开了个口子,允许将数据用于用户的个性化定制及产品创新,但是这个规定从法律效力层级角度是否能给予金融机构使用用户隐私进行业务开发等操作,尚属两说。
无彩蛋 不文章
22号文新旧演变






22号文全文使用了57次“应当”,作为一个“指引”,监管色彩和管理属性颇为显著。而大多数“应当”的背后都存在着实操“空白”,可操作性并不强,需要从监管和从业机构的后续“互动”与“摸索”中获得进一步的明示和填补。
显见的是,数据管理的专业人员缺口会逐渐显现,金融机构的数据控规来了,其他机构还会远么?
「 本文仅代表作者个人观点 」
扫码关注,更多精彩!


