经过多年的数据基础设施建设,金融业已经基本完成从“有数”到“用数”的过渡。在以数据为驱动力的商业时代,金融业积累的海量数据亟需被深度挖掘和高效利用。
传统 BI 面临的挑战
传统的“数据驱动”模式以数据平台结合BI(商业智能)分析工具为核心,尽管在驱动企业发展和商业创新方面卓有成效,但也面临一系列挑战:
数据管理复杂
处理海量金融数据需要复杂的ETL流程。
需要统一协调不同来源和格式的数据。
对数据接入的实时性要求高。
维护成本高
需要大量人员做数据报表开发、数据提取等日常数据服务工作。
存储、计算成本随着数据量增加而急剧上升。
分析灵活性不足
传统BI工具依赖预定义报告和仪表板,缺乏即时深入分析能力。
难以适应市场和业务快速变化的需求。
使用门槛高
需要用户具备数据分析技能和工具操作知识。
高门槛限制了BI工具的普及和数据分析潜力的发挥。
数巅金融大模型
人工智能和大模型为金融数据的深度分析提供了全新的视角。数巅金融大模型可以让业务人员通过自然语言交互的方式自助完成数据分析,提升数据获取效率,降低数据分析门槛,让一线决策者根据实际情况快速做出响应。
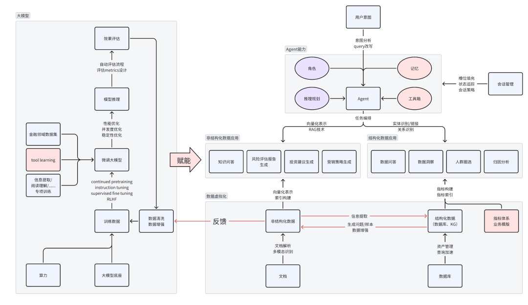
整体架构
数据虚拟化
X-Engine是数巅科技自主研发的数据智能底座,拥有业界独一的全面虚拟化能力,能够为大模型提供多模态数据的统一接入、计算存储、数据治理、数据加速等一站式能力,整体计算、存储性能超出业界同类产品~10倍。
数据虚拟化引擎X-Engine为数巅金融大模型构建了坚实的数据智能底座,实现了结构化数据和非结构化数据的快速集成和灵活转换,从非结构数据中提取结构化数据,对结构化数据和指标体系做数据增强,生成问题和样本,指导模型训练。
金融行业优质数据微调
数巅金融大模型积累了数十万个金融行业样例,能够充分融合金融企业数据,利用优质的金融数据对大模型进行微调,准确理解金融业务知识和术语。
Agent能力增强
数巅金融大模型拥有数百种工具,包括意图识别、资产查询管理、异动归因和数据预测等。大模型通过Agent技术将复杂的NL2SQL任务拆解为工具调用+参数提取任务,利用tool learning结合丰富的数据工具,准确地执行用户的意图,并根据结果进行进一步的操作。
紧密结合业务应用
大模型赋能业务应用场景,在知识问答、数据分析、目标群体筛选以及营销策略的制定等方面,充分发挥其业务价值,实现智能化的业务提升。
模型自我迭代
Corner Case驱动的专项能力训练形成了数据闭环,让模型越用越好。基于数据虚拟化的RAG检索增强可实现对各种形态数据和知识快速查询、逻辑推理和更新,支持大模型持续迭代。
业务价值
降低成本
通过数据虚拟化技术,帮助金融机构显著降低运营成本,据实际客户落地效果验证,可降低30%的企业数据开发成本。
提升数据分析效率
赋能业务人员自助完成大部分数据分析工作,可将数据获取周期从周级缩短至秒级。
驱动业务模式创新
可结合客户偏好提供个性化服务能力,帮助金融机构探索和实现新的业务模式,提高业务创新能力。
安全合规
支持私有化部署,以确保用户隐私数据不出域。
案例1
某股份制商业银行通过
数巅金融大模型实现智能问数
挑战
某知名股份制商业银行的指标系统积累了大量庞杂的指标,严重影响了其用数能力:
指标庞杂:拥有3+万余个指标,10万余个维度,10亿余个码值。
口径混乱:指标名称、维度、码值定义不清晰,存在名称相近口径不同,名称完全不同但口径相同等情况。
取数困难:数据量庞大,数仓计算作业40万,有数百张DWD和上万张ADM表,取数性能需要专人优化。
时效性不足:实时与离线平台割裂,实时指标加工成本高,实现难度大,研发指标需10个工作日甚至更长。
数据存储成本高,时效性差。
客户需求
基于已有的指标平台,通过自然语言进行图表探索,并且能够支持归因分析、文字解读等数据洞察操作。
客户收益
客户通过使用数巅金融大模型实现了:
统一了3万余个指标口径,提升了数据分析质量。
将用数需求的响应时间从1至2周缩短至1分钟,自动化分析准确率达到95%,大幅提升了用数效率和准确率。
在同样QPS情况下,将计算机器成本降低了80%,存储成本降低了 50%。
人效提升95%,每年节省数千万人力成本。
提升了营销迭代效率,每年帮助企业增收数亿。
案例2
某国有银行信用卡中心通过数巅金融大模型实现财务分析和归因洞察
客户需求
某国有银行信用卡中心需要对各分行损益情况进行财务分析和归因洞察:
对229+个财务指标和诸如月、季度、分行、发卡渠道等各个维度进行自由组合分析。
需要多维度展示和下钻,了解各分行损益数据的形成原因。
进行业务指标的关联归因和分析,找出异常点并解释波动原因。
挑战
工作量大:该行信用卡部门有1万余名业务人员,每次分析涉及大量取数、制表、制图的复杂操作。
用数需求响应周期长:尤其在月底,从分析人员发起需求到数据人员提供数据,一般需要2-10个工作日。
涉及流程人员多:一般涉及3人及以上协作,需要约时间、商量口径、对计划等。
沟通信息口径存在理解差异:业务需求所涉及的指标及数据口径理解有偏差,亟需统一业务口径、数据口径和开发口径。
多维度交叉数据口径不一致:多维度交叉数据口径前后难以保持一致,要花费大量时间定位和诊断。
历史数据分析结果难以标准化复用:历史分析数据结果无法标准化存储在系统中,后续难以复用参考。
数据分析维度多:数据分析维度较多,指标、度量、维度自由组合,依赖于人工对业务的理解和对分析视角进行充分判断。
客户收益
客户通过使用数巅金融大模型实现了:
财务分析人员可通过自然语言交互,对229+个财务业务指标及数十个维度进行自由组合,并快速获取各财务数据,实现数据分析和报表生成。
支持1万余名业务人员使用。
1分钟内即可获得分析结果。
确保90%以上的数据分析准确率。
案例3
某城市商业银行通过数巅金融大模型构建智能管理驾驶舱
挑战
某城市商业银行在经营分析方面面临巨大挑战:
数量大:200多个分析指标,包含业务、风险、用户、服务等视角。
类别多:损益类、规模类、零售类、对公类、资产质量类等指标体系。
维度多:日期、机构、产品、客群等业务维度。
客户需求
该行亟需构建智能管理驾驶舱,对业务发展、经营分析、风险合规、普惠金融、市场行情等领域进行数据分析和洞察,为高层提供决策参考。
所需功能包括:
概览查询:如总资产规模
交互式:如统计2023年总资产规模的余额、年日均
横向分析:各分行零售贷款的当月余额排名
下钻分析:某分行零售贷款2023年的趋势变化
归因分析:某分行零售贷款7月大幅下降的原因
同时应满足以下性能:
快速、灵活的数据获取
兼备结果性指标和过程性指标
关键指标的因果推断
指标实时性
低门槛、交互友好、可视化
客户收益
客户通过使用数巅金融大模型实现了四大功能:
管理驾驶舱统一业务指标管理
业务指标可视化
低门槛智能问数和数据分析
智能归因洞察辅助
客户获得的收益包括:
智能问数准确率达90%以上。
问数平均时延小于5秒。
私有环境部署仅需2人周。
扫码申请产品试用
获取数智竞争力
更多精彩内容 ·
关于数巅科技
数巅科技成立于2022年,是业界领先的企业大模型数据智能技术和产品提供商,致力于打造数据虚拟化引擎驱动的企业专有大模型和相关企业智能应用产品,辅助企业数字化升级,提升企业数智化决策能力。
目前,数巅科技已经构建了数据虚拟化引擎X-Engine以及企业智能体搭建平台AskBot,并陆续推出了生成式智能分析AskBI、生成式智能知识库AskDoc等产品,助力企业整合数据资产,洞察业务规律,实现智能决策。
数巅科技拥有一支强大的技术团队,核心员工来自于阿里、腾讯、谷歌、微软等全球知名企业。公司在北京、上海、深圳、杭州、成都、武汉等地拥有分公司,广泛服务于泛金融、国央企和新经济等行业客户。
联系我们
400 960 9889
market@dipeak.com
www.dipeak.com
点击阅读原文,了解我们更多

