国家知识产权局办公室关于印发《知识产权数据使用手册及开放目录》的通知
国知办函服字〔2025〕153号
各省、自治区、直辖市和新疆生产建设兵团知识产权局,各地方有关中心:
为促进知识产权数据开发利用,提高知识产权数据获取便利性,增强知识产权信息公共服务能力,发挥知识产权数据资源价值,现将《知识产权数据使用手册及开放目录》印发给你们,将同步在国家知识产权公共服务平台上发布,请结合实际推广使用。
国家知识产权局办公室
2025年3月4日
目 录
一、知识产权数据基本概念
(一)知识产权数据
(二)知识产权数据分类
1.专利数据
2.商标数据
3.地理标志数据
4.集成电路布图设计数据
(三)知识产权数据的价值
二、知识产权数据利用场景
(一)专利信息检索
(二)专利信息分析利用
(三)商标信息查询
(四)商标信息分析利用
(五)商标品牌监测
(六)地理标志数据检索
(七)集成电路布图设计数据检索
(八)技术创新
(九)政府决策
(十)数据库建设
(十一)人工智能及大模型应用
三、知识产权数据获取方式
(一)查询检索
(二)批量下载
四、知识产权数据公共服务系统介绍
(一)国家知识产权公共服务平台
1.平台介绍
2.平台使用
3.平台功能
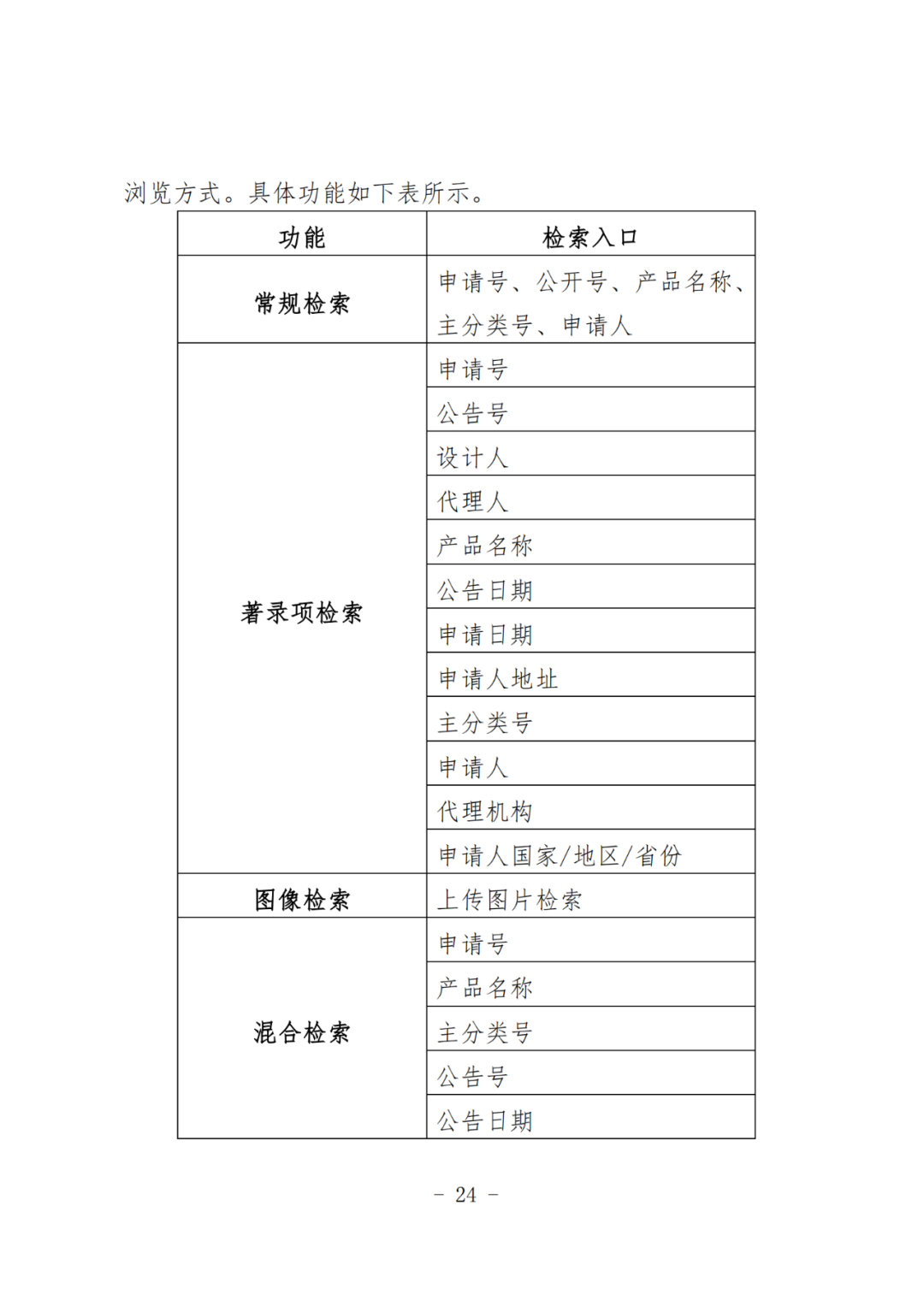
(二)专利检索及分析系统
1.条统介绍
2.系统使用
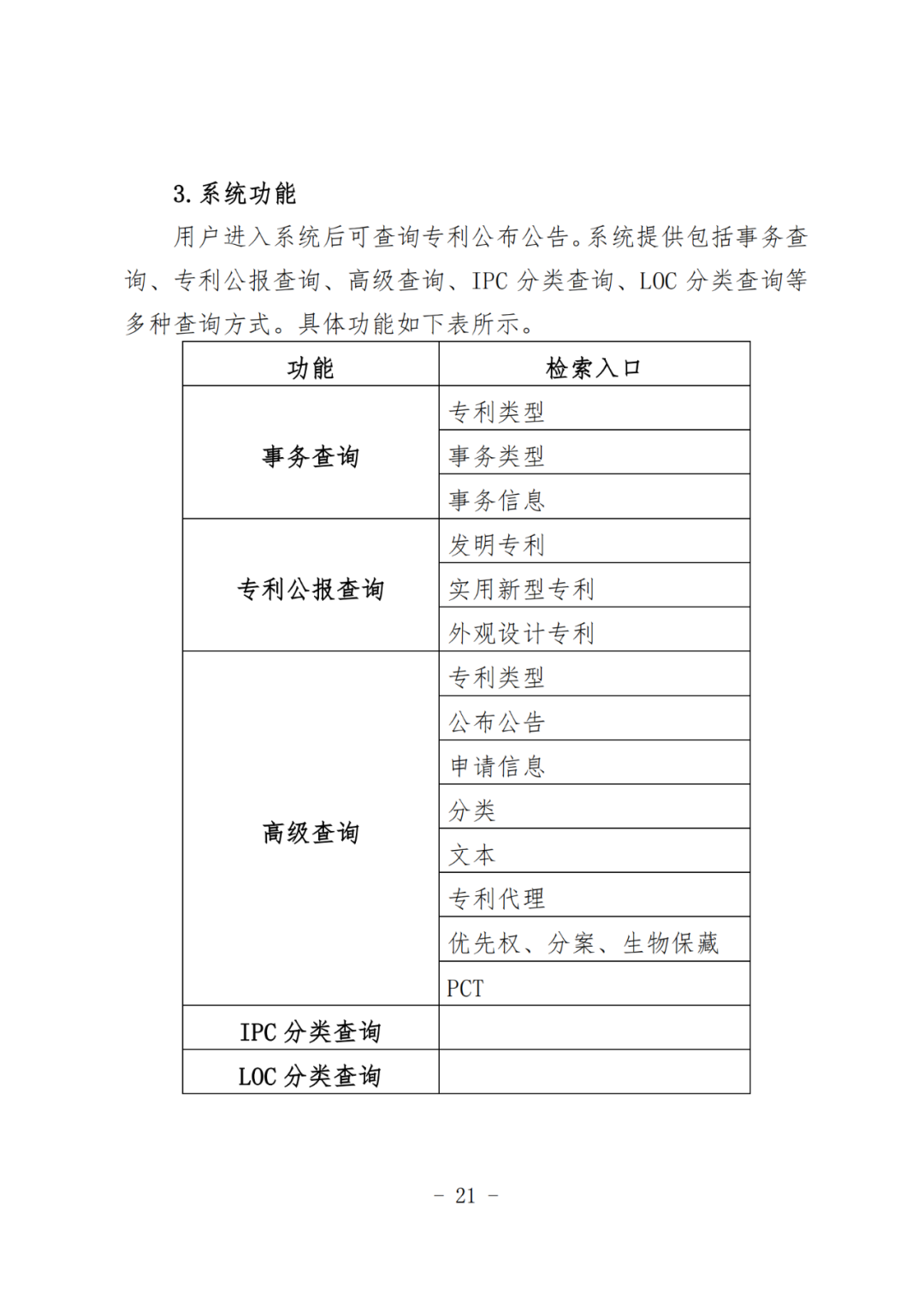
3.系统功能
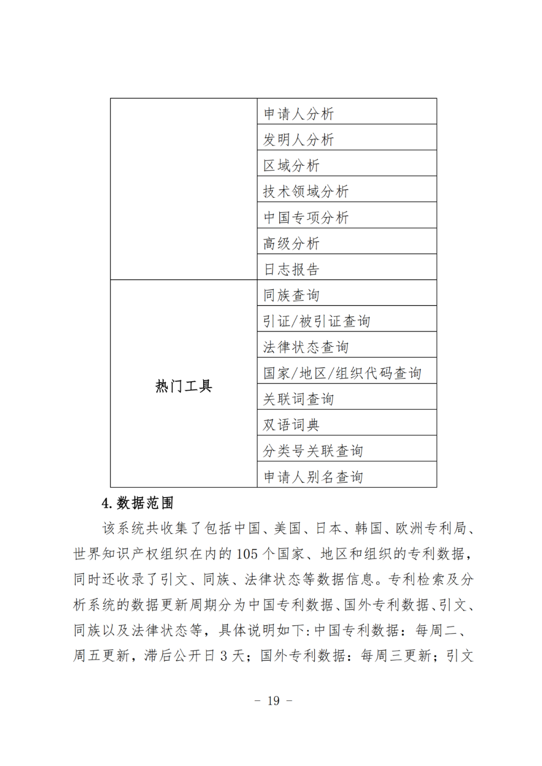
4.数据范围
(三)中国专利公布公告系统
1.系统介绍
2.系统使用
3.系统功能
4.数据范围
(四)外观设计专利检索公共服务系统
1.系统介绍
2.系统使用
3.系统功能
4.数据范围
(五)专利专题数据库
1.数据库介绍
2.数据库使用
3.数据库功能
4.数据范围
(六)中国商标网(商标网上查询系统)
1.系统介绍
2.系统使用
3.系统功能
4.数据范围
(七)中国商标网(商标数据开放系统)
1.系统介绍
2.系统使用
3.系统功能
4.数据范围
(八)欧盟商标查询系统
1.系统介绍
2.系统使用
3.系统功能
4.数据范围
(九)知识产权数据资源公共服务系统
1.系统介绍
2.系统使用
3.系统功能
4.数据范围
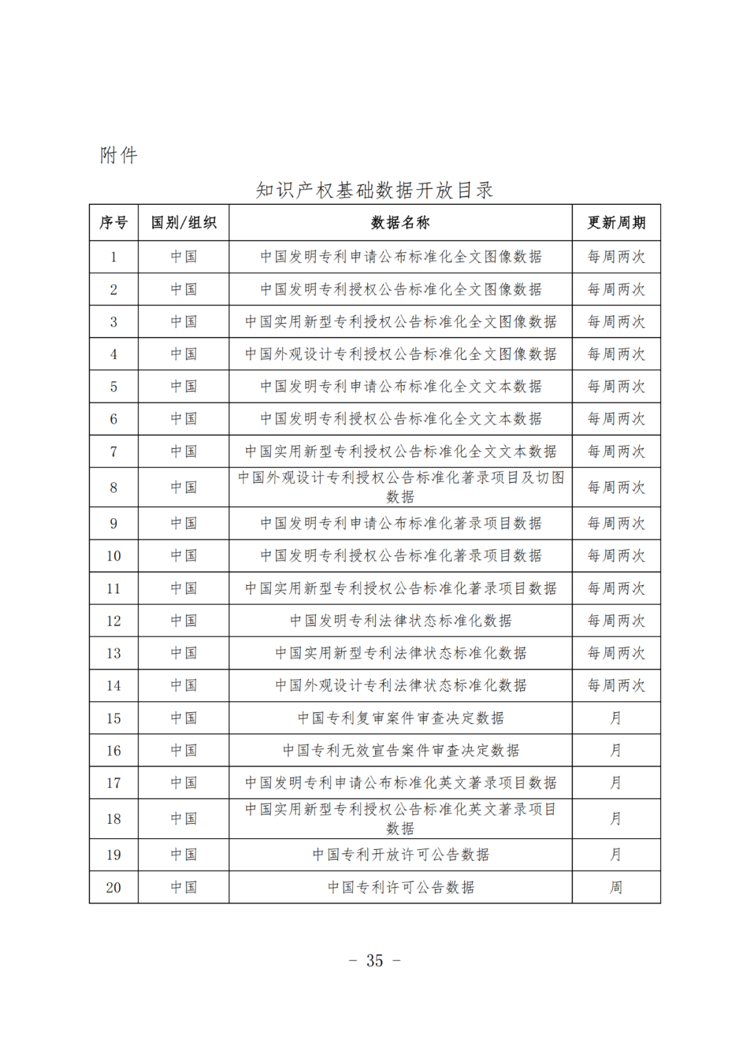
附件
点击“阅读原文”,了解《知识产权数据使用手册及开放目录》详情。
东方盛凡|公司简介
北京东方盛凡知识产权代理有限公司,是国家知识产权局批准设立的知识产权代理服务机构。自公司成立发展至今,始终秉承着共赢、开创经营的企业理念,以帮助促进和提高我国创新型企业、科研院所的知识产权管理水平为己任,全方位为技术创新型企业提供国内外专利申请,商标代理,软件及作品著作权登记,知识产权软件开发,专利、商标侵权诉讼,专利商标侵权调查和维权打假,专利检索分析,知识产权战略分析,知识产权价值评估,知识产权培训,知识产权海外预警分析,高新企业认定,创新基金申请,企业法律顾问等多元化的咨询服务。

往期回顾
01
02
03


