近日,中华全国专利代理师协会印发关于《专利代理职业道德与执业纪律规范》的通知。其中第十五条提到,专利代理师应当确保专利代理服务质量,并对其签名的专利代理业务负责。
专利代理师不得利用人工智能直接生成最终用于提交的专利申请文件。
中华全国专利代理师协会关于印发《专利代理职业道德与执业纪律规范》的通知
各专利代理机构:
为进一步提高专利代理师职业素质,规范专利代理师执业行为,保障专利代理事业高质量发展,中华全国专利代理师协会组织修订了《专利代理职业道德与执业纪律规范》,现予以印发,请遵照执行。
特此通知。
附件:专利代理职业道德与执业纪律规范
中华全国专利代理师协会
2025年9月22日
附件:专利代理职业道德与执业纪律规范
东方盛凡|公司简介
北京东方盛凡知识产权代理有限公司,是国家知识产权局批准设立的知识产权代理服务机构。自公司成立发展至今,始终秉承着共赢、开创经营的企业理念,以帮助促进和提高我国创新型企业、科研院所的知识产权管理水平为己任,全方位为技术创新型企业提供国内外专利申请,商标代理,软件及作品著作权登记,知识产权软件开发,专利、商标侵权诉讼,专利商标侵权调查和维权打假,专利检索分析,知识产权战略分析,知识产权价值评估,知识产权培训,知识产权海外预警分析,高新企业认定,创新基金申请,企业法律顾问等多元化的咨询服务。

往期回顾
01
02
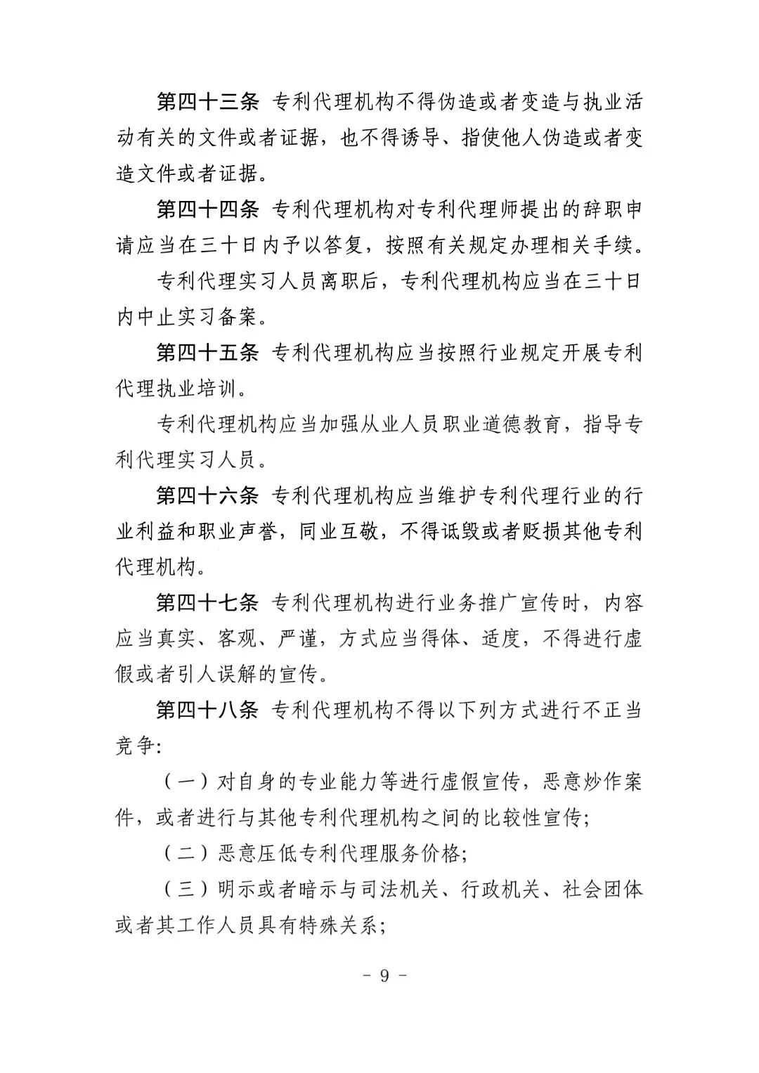
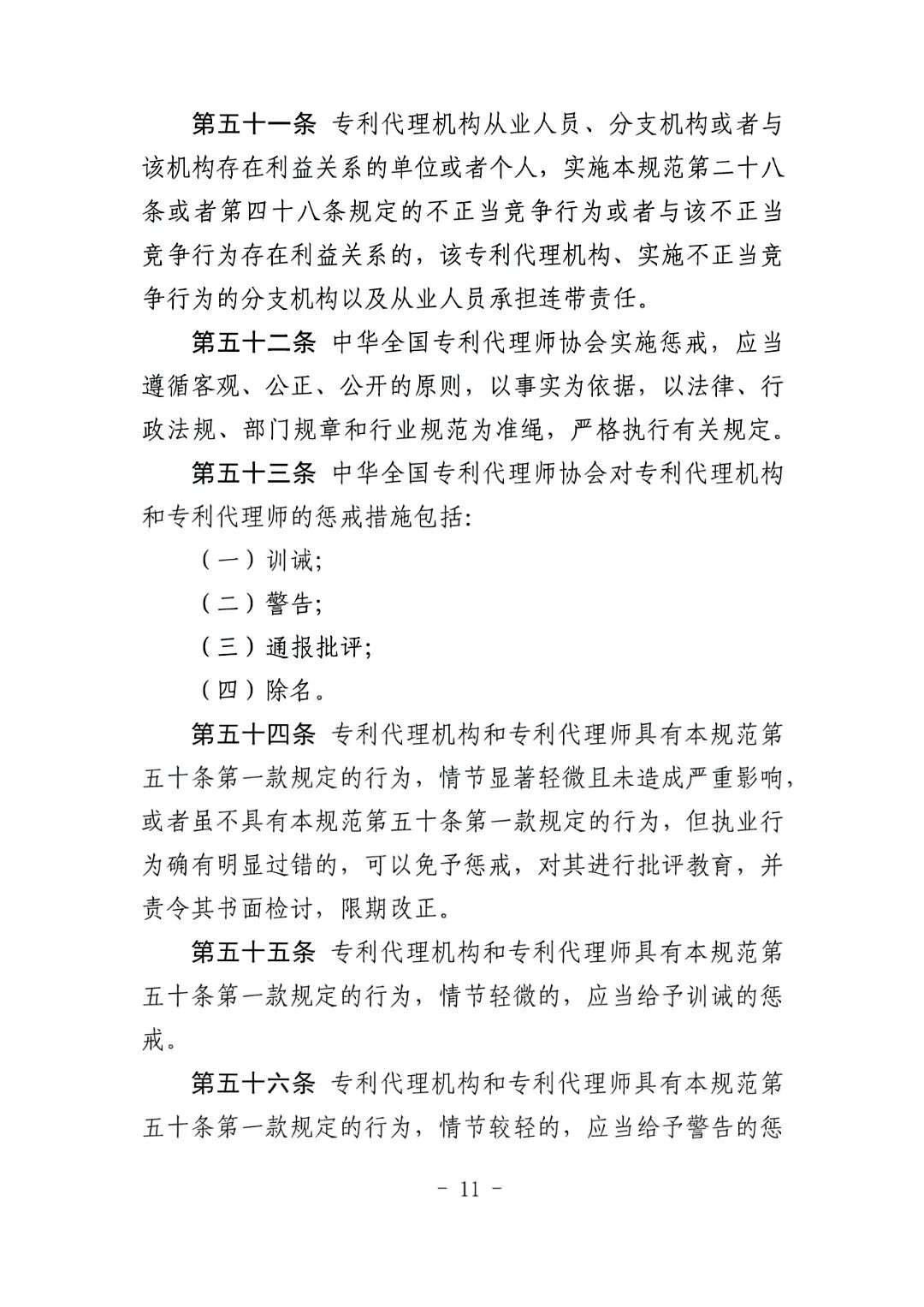
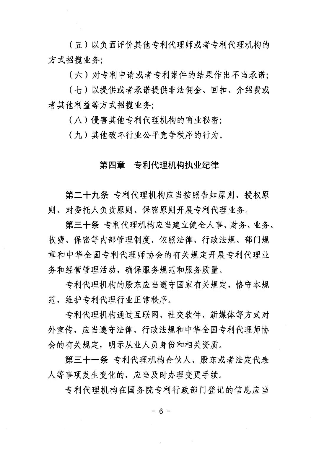
03


