近日,市场监管总局正式发布《委托合同(示范文本)》(GF—2025—1001),旨在落实《中华人民共和国民法典》中关于委托的相关规定,引导合同当事人依法公平有序开展委托活动。
为解决当前反映较为集中的委托人与受托人信息不对称、受托人滥用职权等痛点,市场监管总局对2000年制定发布的《委托合同(示范文本)》(GF—2000—1001)进行了修订。
新版《委托合同(示范文本)》依照相关法律规定:
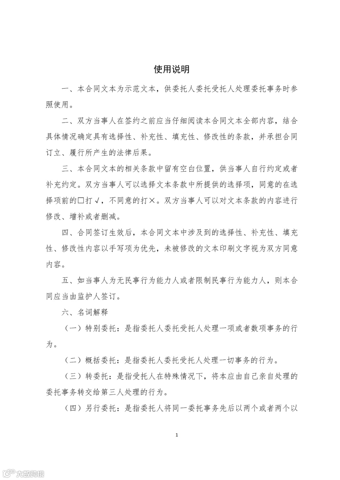
- 在充分尊重行业现有交易模式的基础上,增加了使用说明和特别提示,对示范文本的适用范围、专业名词解释和签订合同的注意事项进行了提示说明,便于合同双方理解使用;
- 细化了委托事务、工作要求、验收标准等条款的内容,为合同双方提供了清晰、具体的签约指导;
- 新增了知识产权归属和保密要求条款,维护合同双方合法权益,减少交易纠纷。
新版《委托合同(示范文本)》通过完备的合同条款,规范委托交易行为,明确委托人和受托人的权利义务和违约责任,有利于提高交易效率,降低交易风险,促进社会和谐。社会公众可登录市场监管总局官网首页,进入全国合同示范文本库,进行免费查询、下载和使用。
市场监管总局办公厅关于印发《委托合同(示范文本)》的通知
各省、自治区、直辖市和新疆生产建设兵团市场监管局(厅、委):
为落实《中华人民共和国民法典》有关规定,提升合同示范文本的专业性和规范性,市场监管总局对原工商总局制定的《委托合同(示范文本)》(GF—2000—1001)进行了修订。现将修订后的《委托合同(示范文本)》(GF—2025—1001)印发给你们,供社会公众参照使用,请积极做好示范文本的推行工作。修订之前的原合同示范文本同时废止。
市场监管总局办公厅
2025年7月23日
东方盛凡|公司简介
北京东方盛凡知识产权代理有限公司,是国家知识产权局批准设立的知识产权代理服务机构。自公司成立发展至今,始终秉承着共赢、开创经营的企业理念,以帮助促进和提高我国创新型企业、科研院所的知识产权管理水平为己任,全方位为技术创新型企业提供国内外专利申请,商标代理,软件及作品著作权登记,知识产权软件开发,专利、商标侵权诉讼,专利商标侵权调查和维权打假,专利检索分析,知识产权战略分析,知识产权价值评估,知识产权培训,知识产权海外预警分析,高新企业认定,创新基金申请,企业法律顾问等多元化的咨询服务。

往期回顾
01
02
03


