
(图片来源于互联网)
作者
彭凯(Plucky)
周晨黠(William)
2018年04月27日,中国人民银行、中国银行保险监督管理委员会、中国证券监督管理委员会、国家外汇管理局联合发布《关于规范金融机构资产管理业务的指导意见》(银发〔2018〕106号,以下简称“《资管新规》”),同时,中国人民银行有关负责人就《资管新规》相关问题回答了记者提问(以下简称“《答记者问》”)。笔者跳过了“过渡期延展至2020年底”“私募基金的暂缓适用”“刚性兑付的不破不立”“三次提及的债转股”等热点,唯独想就《资管新规》第二十三条的“人工智能”主题展开讲讲。
新旧演变:从智能投顾到人工智能

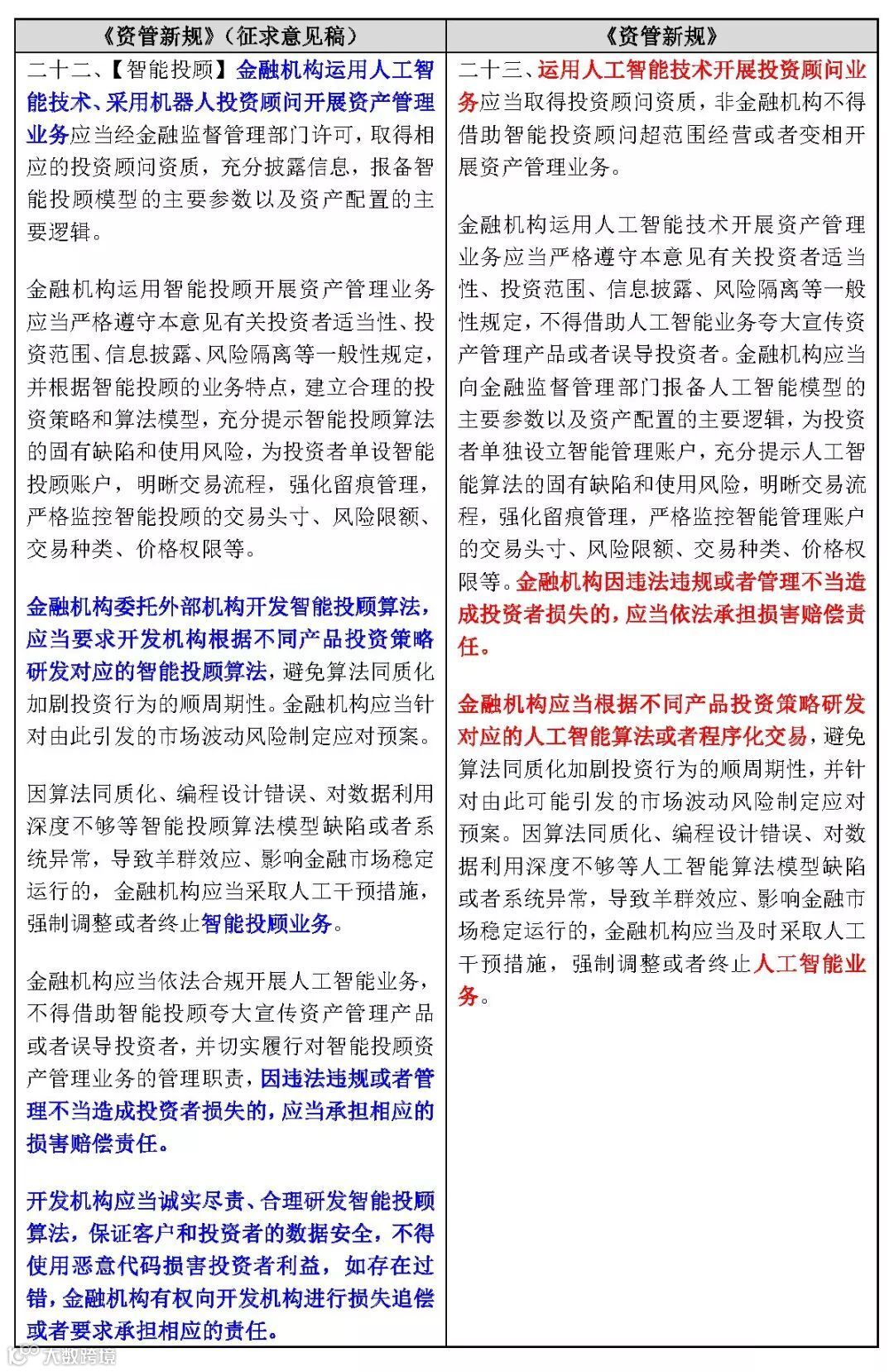
通过上表新旧条文对比,可归纳如下:
《资管新规》区分了“运用人工智能技术开展投资顾问业务”和“金融机构运用人工智能技术开展资产管理业务”两种业务形态,该等业务形态在《资管新规(征求意见稿)》中未作显著区分。该点是第二十三条的一大变化,《资管新规(征求意见稿)》将两种业务形态混合,且都遵循“投资顾问资质”准入要求。但《资管新规》第二十三条第二款允许金融机构基于人工智能技术做资管业务,并未对这类展业像“投资顾问”业务一样要求取得投资顾问资质。
“智能投顾”在《资管新规(征求意见稿)》中被表达为“金融机构运用人工智能技术、采用机器人投资顾问开展资产管理业务”,而在《资管新规》中表述为“运用人工智能技术开展投资顾问业务”。《资管新规》不再将智能投顾业务限于“金融机构主体”,即非金融机构在获得投资顾问资质前提下亦可展业。基于该点考量,新规也不再将投资顾问资质审批主体限于“金融监督管理部门”,为今后的或有审批权限调整留有了空间。
“金融机构”责任在《资管新规(征求意见稿)》中被表达为“因违法违规或者管理不当造成投资者损失的,应当承担相应的损害赔偿责任”,而在《资管新规》中表述为“金融机构因违法违规或者管理不当造成投资者损失的,应当依法承担损害赔偿责任”。对“相应的”一词作删除处理,隐含着金融机构责任边界扩张与全赔付之意。
“智能投顾算法开发”在《资管新规(征求意见稿)》中被表达为“金融机构委托外部机构开发智能投顾算法,应当要求开发机构根据不同产品投资策略研发对应的智能投顾算法”,并且同时针对“开发机构”职责与责任进行了专款规定,而在《资管新规》中表述为“金融机构应当根据不同产品投资策略研发对应的人工智能算法或者程序化交易”。仅从条文表述来看,“开发机构”存在感全无,能否得出“《资管新规》不允许研发外包”的论断,尚有待讨论。
新规视野下的人工智能述思
如何理解“算法”概念?
“算法”一词,从狭义的计算机科学角度而言,意味着从输入值得出输出值的一整套运算背后所蕴含的底层数学逻辑原理以及整体内在的计算流程。目前在人工智能行业实践中,人工智能的算法多采用CNN、RNN等神经网络,其数学原理是基于大数据的统计学,因此本质上在数学原理维度,人工智能的算法可能都是同质的,加上企业多采用现成的TensorFlow等开源神经网络开发框架,可以认为基于此类现成框架所编写的代码,其运用的数学逻辑原理基本一致。因此如果将《资管新规》中的“算法”界定为狭义的底层数学逻辑原理,那么只要是采用神经网络为原理使用人工智能开展业务的公司,其算法运用的底层数学逻辑原理基本趋同,进而就会遭遇“算法同质化问题”。因此,我们倾向于将“算法”一词在《资管新规》中作“宽泛认定”,即使算法底层数学逻辑原理一致、代码所采用的开发框架一致,只要在使用框架时中所采用的参数不同,同时训练所使用的数据有一定差异,即可认定为采用了“不同算法”。
如何理解“算法同质化”?
目前行业实践中,向金融机构提供人工智能算法产品、服务的辅助机构,对应算法的底层数学逻辑多有相似。笔者认为,《资管新规》视角下的“算法同质化”,需要多维度解读:
第一个维度是最本质的算法数学逻辑原理,无非就是用于训练的神经网络选用了CNN、RNN等之中的哪一种。
第二个维度是开发框架,在有了算法以后不同的公司会使用不同的框架,因此呈现出的代码本身出现较大的差别。
第三个维度是参数。神经网络选择的分层数、各层选择的节点数、各节点具体的选定、是否采用嵌套型的神经网络开发,这些问题采用的不同答案可以认为是在参数层面设计了不同的神经网络算法。
第四个维度是数据。一旦算法、框架、参数选定后,下一步就是使用大量的数据进行迭代进化,不停地进行数据训练。除非是算法、框架本身被淘汰,或者训练的结果显示参数选择不合理,一般不会再对算法、框架、参数进行大幅调整。简单举例,如果AlphaGo属于第一代人工智能产品,AlphaZero属于第二代人工智能产品,就AplhaGo和AlphaZero二者的区别就类似于在底层算法层面以及选用参数层面发生了实质变化,但AlphaGo本身对弈一千次,就属于使用大量数据训练和迭代的过程。
《资管新规》的立法目的,是为了避免算法给出同质化、类似的投资决策结果,而实现其立法目的无需杀鸡用牛刀,不需要限制底层算法的数学逻辑原理和开发框架本身,只需要限制算法所使用的参数、数据不同,也可以达到其立法目的。因此笔者认为该立法的本意应是要求如上算法的第三、第四个维度不同。
羊群效应是如何产生的?
《资管新规》第二十三条提出,要根据不同的产品来研发对应的算法或者程序化交易,立法本意旨在避免“算法同质化”,但真正要避免的,应当是指不同公司的同一款产品以及同一家公司的不同产品之间,人工智能技术反馈的投资策略和建议趋同,由此会导致多个投资主体同时段甚至同时购买相同的投资标的,进而迅速拉高投资标的价位,而在价位被拉高的同时,其他人工智能投顾会迅速发现“上涨趋势”并采取各自的“追涨”策略。至此,投资行为的顺周期性就出现并呈现加剧之势了。
而之所以容易产生羊群效应,原因在于,目前人工智能是以统计学为数学原理而成,统计学关注“相关性”而非“因果关系”,算法本身并不判断因果关系。
羊群效应诱因
算法同质化问题、编程设计错误问题、对数据利用深度不够问题,《资管新规》第二十三条第三款列举了这三个问题,并被归为“模型缺陷”,进而认为其属于造成羊群效应、影响金融市场稳定运行的诱因。
算法同质化问题,应当从数据本身出发进行解决。各家金融机构的自有数据会有区分度,但如果金融机构从外部采购数据,则外部采购数据多有重复,则可能导致因数据重复导致算法所得出结果的趋同。因此如何确保在开发人工智能系统时,使用了金融机构的自有数据?又如何确保金融机构的自有数据在算法研发中占据了“主导”地位?需知,该等开发行为难以监督与检验。
编程设计错误问题,存在一定的“口袋责任”之嫌。原因在于,如何判定编程设计错误的标准是无法明确的。按照国标来看,对于编程是有“容错率”的,也就意味着低于容错率,代码本身即为合格。但代码错误率是无法100%确保无误的,想想诸位每次升级app时的更新修正说明吧,如果一出bug即认定为属于编程设计错误,后果归责似乎过于明显。
对数据利用深度不够问题。在底层算法和开发框架之上,开发者会进行参数输入。数据利用深度不够,该问题如何判定,亦属老大难问题,因为同样缺乏判断参考标准,是否指人工智能分层的层数不同、每一分层上设置的参数和节点分布不同,进而引发算法最终表现不佳?这一点实难评价。
二十三条拎重点
1. 撇开“抠字眼”式的文义解读,《资管新规》第二十三条简言之就是要求不同的资管产品要有针对性的训练数据,同时由于bug在所难免,要定期对算法得出的数据进行人工检验,允许算法试错的同时也要警惕风险。
2. 《资管新规》提及的羊群效应、算法同质化,要求的可能不仅是一个机构不同产品的算法要有差异,不同机构的同类资管产品的算法要有差异,于笔者看来也属应有之义。
3. 人工智能用于投顾业务,需“持牌上岗”。
4. 无论金融机构或非金融机构,均可基于人工智能开展投顾业务。
5. 投顾业务与资管业务是两码事,所以资产管理业务无论是否基于人工智能技术开展,非金融机构都不能碰。
6. 金融机构基于人工智能技术开展资管业务,不以取得投资顾问资质为前提。
7. 金融机构基于人工智能技术开展资管业务,需要报备人工智能模型的主要参数以及资产配置的主要逻辑。
8. 金融机构基于人工智能技术开展资管业务,不能完全脱离人为监督与管控。
9. 金融机构基于人工智能技术开展资管业务造成投资者损失,笔者看来,基本都要金融机构担责。
10.所谓算法同质化之“算法”,应作宽泛理解,不应限于人工智能常见的那几种算法种类。
11.羊群效应的诱发因素绝非限于算法同质化、编程设计错误、对数据利用深度不够等,尤其在无人监督机器学习情景下,“黑箱”属性突出,风险不可预测,因此尤其强调人为干预。
12.金融机构基于人工智能而做出的投资建议,只能作为参考,并不能完全脱离人,因为法条本身提出了“应当及时采取人工干预措施,强制调整或者终止人工智能业务”要求。
结语
人工智能对金融系统风险和潜在变化影响,目前来看很难预测。恰如《答记者问》所言,算法同质化可能引发顺周期高频交易,加剧市场波动,算法的“黑箱属性”还可能使其成为规避监管的工具,技术局限、网络安全等风险也不容忽视。造成“监管不能”的可能性无法消弭,因为目前监管对于人工智能技术在金融资管领域的运用,仍表现出较为谨慎的态度。也正因为此,基于人工智能技术的两类业态,一是“投资顾问”,强调“持牌上岗”,而是“资产管理”,要求“技术报备”。而所谓之“报备”,则或多或少隐含着“可否”意味了。
需知,人虽有情感波动、道德风险,但人的行为可追溯可定责,但人工智能的过快引入和任其演变,“监管不能”会成为“大概率事件”,所以,监管整体表现出较为谨慎的态度。
扫码关注,更多精彩!


