
《关于近期掌火申诉和举报信息的相关答复》
近期掌火申诉反馈结果如下:
截止1.6日,掌火渠道累计接收 “误处罚”投诉12648单,账号去重后共8158个帐号,经核实均确认存有违规证据,不存在误处罚及恶意处罚情况。
其中,系统自动封停7949条,占比97.43%,人工核实处理209条,占比2.56%。
因本次掌火申诉渠道主要是面向认为个人账号被人工恶意封停的投诉进行汇总整理,因此仅对人工核实处罚的209条进行追加答复。受整体篇幅限制现仅展示如下9个案例作为实例参考,剩余账号如需获取详细信息,可联系腾讯客服侧进行咨询。
穿越火线官网:cf.qq.com导航栏【在线客服】——【联系客服】
穿越火线客服官网:https://kf.qq.com/product/cf.html

掌火渠道游戏内违规账号举报处理结果:
截止1.6日,掌火渠道累计接收有效举报账号71个,核实情况如下:
1.经核实确认其中存在违规行为账号30个,核实后均已进行十年封停。
2.核实后未发现异常账号31个,且针对该用户被举报时间的前后12个小时进行举报统计,发现大部分未有其他举报记录,少量存在其他举报记录的进行了再次核查,未发现明显作弊行为;如再有发现可疑行为,建议大家后续在游戏内持续进行举报;
3.核实未匹配到正确昵称的账号10个,原因为用户的提供的昵称信息有误,或不全,建议补充完整及确认准确性后再次反馈。
账号详细核实情况如下:


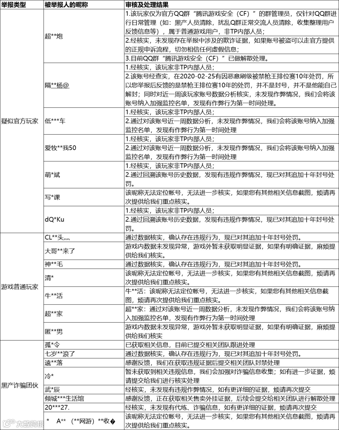
掌火渠道被举报员违规核对结果:
截止1.6日,掌火渠道累计接收有效举报违规人员21人,核实情况如下:
1.涉及疑似TP内部人员的违规举报7人,经核实,上述7人均非腾讯游戏安全内部工作人员;
2.涉及普通游戏玩家的举报6人,核实确认存在违规行为的,均已作出十年封号处理;
3.涉及疑似黑产诈骗团伙8人,确认信息有效后已进行核实处理,明确存在违规行为的,将提交法务团队进一步深入打击。
详细核实情况如下:

穿越火线运营团队
2022年1月12日
内容引用: 穿越火线官方
长按二维码识别关注我们!
更多福利等这你来领!

