五年前,苹果iPhone X开始搭载OLED(有机小分子电致发光显示)屏幕;2021年,苹果在新款MacBook Pro上搭载了新的显示技术:Mini LED(次毫米发光二极管)。但Mini LED不是终点站,苹果涉足的另一项储备技术,新秀Micro LED(微米发光二极管)显示技术或有望一统江湖。
之所以升级显示技术,都是为了看得更清晰、更还原真实世界。但目前,搭载Micro LED技术的产品过于昂贵,如三星110英寸的Micro LED电视,价格已超过百万元,普通人根本无福消受。Micro LED产品价格何时才能亲民,手机平板何时才能上Micro LED屏幕?
本文您将了解到:Micro LED为什么被称作终极显示技术,Micro LED的产业化难点,Micro LED市场情况。
付斌丨作者
李拓丨编辑
果壳硬科技丨策划
改变人类生活的显示技术
简单来讲,你可以把Micro LED理解成将LED缩放到极小尺寸的一种新型显示技术。其未来应用有望涉及显示器、电视、手机平板显示、增强现实/虚拟现实/混合现实(AR/VR/MR)、空间显示、柔性透明显示、可穿戴/可植入光电器件、光通讯/光互联、医疗探测、智能车灯等领域。
业界使用两种方法界定Micro LED的技术规格。
一是通过芯片尺寸界定,将LED芯片缩放至小于100μm,便可称为Micro LED芯片(也有学者认为应以50μm为界)。根据观看距离和人眼的极限分辨率,对芯片尺寸的要求也不同:
VR/AR应用观看距离约5cm,像素密度要达到1800PPI左右,此时Micro-LED芯片尺寸为3~5 μm;
10英寸~12英寸的平板至少要达到300PPI的像素密度,对应芯片尺寸为20~30μm;
75英寸的电视则只需43PPI,芯片尺寸往往为200μm左右。[1]
不同应用对Micro-LED芯片尺寸的要求,制表丨果壳硬科技
参考资料丨《电子工业专用设备》[2]
另一种是通过工艺界定,由于Micro LED芯片尺寸非常小,其长宽甚至比芯片的高度还小,导致芯片高度大于固晶面尺寸,不利于芯片在基板上固定,因此会比传统LED增加一步激光剥离芯片基板的操作。
纵观整个显示行业,技术持续涌现,目前市场主流技术包括TFT-LCD(薄膜晶体管液晶显示)、AMOLED(主动矩阵有机发光二极管显示)、QD-OLED(混合OLED和QLED的技术)、QNED(以蓝光LED作为光源的QD-OLED显示)、Mini LED、Micro LED、Micro-OLED。
可以简单将现阶段显示技术分为LCD、OLED、QLED、Micro LED四个大类,其他技术是在此基础上的改良版或过渡版,而Micro LED被认为是理想的显示技术,是新型显示时代的终极目标,有望替代现阶段大面积使用的LCD和OLED。
从黑白到高清彩色,CRT技术满足了一代人对影响世界的梦想。从又厚又重到平板显示,LCD和OLED满足了人们对轻薄、便携、对视力友好的要求。而现阶段,唯一能达到更接近现实,甚至是能够骗过人眼的下一代显示技术,是Micro LED。[3]
行业人士认为,当多种显示技术集中爆发后,最终可能只会有一两种技术能主导市场,而最有希望的无疑是Micro LED。[1]

主流显示技术的分类,制图丨果壳硬科技
参考资料丨《Micro LED显示研究报告(2019)》[4],《电子工业专业设备》[2]
Micro LED凭什么能获得如此高的评价?因为它不仅拥有LED的大部分优点,还具有高亮度、高分辨率、高响应速度、低功耗、体积小、易拆解、灵活度高、无拼缝等特征,能够覆盖绝大多数显示应用场景[5]。与此同时,它的响应速度能够达到几十纳秒,没有残像且不存在寿命问题。[3]
除此之外,对比LCD、OLED、QLED等前辈,Micro LED的主要性能参数均较为优异。
现代显示技术比较[1]
过渡技术已大规模商业化
Micro LED还有一个近亲:Mini LED,可以将后者理解为LED与Micro LED间的过渡技术。由于技术原理极为类似,业界普遍将二者归结于一个路线中,有些情况也会被合称为MLED。
作为前序技术,Mini LED主要解决的问题是芯片尺寸断层问题,相关技术发展对Micro LED具备一定的借鉴作用,其芯片尺寸一般为75μm~300μm。
LED全景图[6]
Mini LED要比Micro LED实现起来简单地多,不仅在芯片尺寸上更容易被实现,而且在材料上也没有科学性的难题,已被量产投入到市场中,苹果、三星、TCL等品牌已实现规模化量产。
但Mini LED与Micro LED有不同应用场景,市面上Mini LED一般作为LCD背光源出现,再结合量子点技术,实现高动态范围显示,而Micro LED则直接用于制作显示像素[7]。简单来说,市售的Mini LED显示器本质上还是LCD,Mini LED只是LCD的一个陪衬,而Micro LED显示器则直接发光成像。[8]
自2018年开始,面板厂商陆续发布使用Mini LED作为背光的样机,产品尺寸达到152.4mm~685.8mm(6~27英寸),至今为止,Mini-LED背光的显示器已拥有1398mm(55英寸)、1651mm(65英寸)、1905 mm(75英寸)和2159 mm(85英寸)等型号,可达8K分辨率、120Hz刷新率的高指标,可将现有显示器对比度由10000∶1拉升至1000000∶1。[9]
Mini LED产业化行径明晰,已具备一定出货量。2021年,全球中尺寸Mini LED背光面板出货量达740万片。到2023年,智能汽车将成为Mini LED的新阵地。[10]
基于Mini LED背光产品的发展路线[9]
作为中间过渡的Mini LED产业一派欣欣向荣之势,而Micro LED依然小众,那么想让Micro LED出圈,究竟难在哪里?
想造,没那么容易
Micro LED什么都好,就是贵。究其原因,在于制造环节的难题较多,导致难以大量生产、良率较低,引发价格攀升。
从表面看,Micro LED芯片只是将LED芯片微缩化,但实际情况远比想象中要难。从毫米级到微米级转换的过程,本质是LED微小化、薄膜化和矩阵化,在该过程中材料生长、器件制备、驱动技术、生产工艺等步骤都发生了变化,最终产生质变。[11]
Micro LED采用的是RGB(红绿蓝)颜色标准,由于是自发光元件,想让Micro LED显现图像,就要分别做出三基色的发光芯片,以此构成一个个像素。
用不同材料,可以制备不同颜色的Micro LED芯片,如InGaN/GaN基材料用于制备绿光/蓝光Micro-LED阵列,AlInGaP/GaAs基材料用于制备红光Micro LED阵列,蓝宝石、砷化镓和硅等衬底上生长外延层,制备Micro LED阵列。[12]
从衬底到产品,Micro LED显示器会经过外延生长、芯片制造、巨量转移、性能检测四大工艺。
Micro LED器件制造工艺流程[2]

Micro LED器件制造简述和难点,制表丨果壳硬科技
参考资料《激光与光电子学进展》[13],《电子工业专业设备》[2]
从技术上来看,芯片制备相关的材料和设备上相对成熟,问题症候在于制造环节,具体来说,Micro LED的壁垒包括以下几点:
都是小惹的祸
对芯片来说,尺寸做得越小,制造难度就越大,Micro LED亦如此。Micro LED芯片的尺寸实在太小了,将其制作成各种显示器件时,都要考虑小尺寸带来的影响。
要取得小尺寸的Micro LED,就要使用微缩制程技术,将LED芯片微缩后到满足应用要求的尺寸。微缩制程技术包括芯片焊接、晶圆焊接、薄膜转移三种路径,技术实施得越好,像素密度就会越高。
微缩制程技术实现的三种路径,制表丨果壳硬科技
参考资料丨《Micro-LED技术路线图(2020版)》[6],有删改
Micro LED还有个不得不面对的致命问题:在微缩过程中,时常会产生侧壁缺陷。比如,同样是2μm的误差缺陷,在250μm×250μm尺寸的LED上,剩余可使用率为97%,但在5μm×5μm的Micro-LED上,剩余可使用率仅为4%。[14]
误差缺陷导致芯片使用率大幅度降低[14]
不仅如此,Micro LED芯片尺寸越小,电感耦合等离子体(ICP)刻蚀区域(侧壁)与有源区体积的比率就会越大,刻蚀损伤所形成的缺陷占比越高[15]。导致非辐射复合比例逐渐上升,发光效率和使用寿命下降。如尺寸从400μm减小至20μm,电流密度光效下降比例可达50%[7]。这还会导致有源区内肖克利·雷德·霍尔(SRH)非辐射复合几率增加、辐射复合几率和发光效率降低、引入新的漏电通道加重器件反向漏电。这些问题,在尺寸小于10μm的Micro-LED上尤为显著。[16]
芯片尺寸问题还会让提高驱动器与Micro LED阵列集成的效率和稳定性成为难题。简言之,量产LED或是Mini LED的工艺流程,对Micro LED来说可能不再适用。
巨量转移的困境
LED显示器的每个像素点都由点阵组合而成,一个个小LED芯片组成的阵列的间距基本一致。Micro LED也是同理。制造出芯片后,也要将大批量的Micro LED芯片定点巨量地转移到电路基板上,这个过程就是“巨量转移”。
与传统的LED不同,Micro LED的巨量转移不仅对转移精度、转移速率、色彩均匀度的控制有更高要求,转移数量也更大,4K的Micro LED显示器需完成两千多万颗的Micro LED芯片倒装,而8K则达到了上亿颗。[17]
目前巨量转移技术有多种技术方案,包括精准拾取技术、激光释放技术、流体自组装技术及滚轮转印技术等,不同技术拥有不同特性,但都存在一定弊端。

Micro-LED芯片巨量转移方式[2]
具体来说,精准拾取技术对转移设备精准度及稳定度要求极高;激光释放技术在实施过程中可能会对芯片表面造成损伤,降低良率,此外激光设备价格昂贵;流体组装技术需经历3次才能完成转移,效率较低;滚轮转印技术可在柔性基底上实现转移,但同样需要3次转移才能完成巨量转移。[17]
部分方法在实验室可达99.99%的良率,但比起至少要达到99.9999%良率的产业化要求,相差距离较大。业界正在探寻一种易实现、良率高又较为便宜的技术方案。[18]
缤纷色彩背后的挑战
为什么显示器能够呈现得如此丰富多彩?因为显示界普遍采用了RGB(红绿蓝)颜色系统,通过RGB三原色叠加合成,能够实现肉眼可见的大部分色彩。想要Micro LED能够正确描绘出画面,就要做好色彩方案,即全彩化。
Micro LED彩色化主要有两种解决方案:一种是蓝色源转色方案,但色转换材料存在涂布均匀性和信赖性等问题,应用较少;另一种是直接使用LED的RGB三色方案,但对Micro LED来说,这种方案并不是拿来就能用,需要对LED大小进行相应调整,此外由于各色波长均一性差异,还会面临光效率和良率不足的问题。[14]
不同彩色化技术[17]
产业链上的难题
造出Micro LED芯片并不代表着结束,要让它真正显现在人们眼前,在多个技术领域上都要有所突破。
与其它芯片技术相同,Micro LED也将牵扯庞大的产业链与原材料问题,从原料到点亮屏幕,分为上游、中游和下游,每个环节都与最终成品息息相关,其中较为关键的技术包括驱动IC、驱动背板和封装。[19]
Mirco LED显示产业链[19]
产业正蓄势待发
作为终极目标,Micro LED无疑是显示领域的明星。
2000年以来,得州理工大学教授提出Micro LED的概念,堪萨斯州立大学制备基于Ⅲ族氮化物Micro LED[20],学术界自此掀起研究浪潮。尤其在2006年后,开始呈指数型增长。谷歌学术数据显示,截止目前,Micro LED领域已有近6000篇文献。
世界各地研究机构与厂商也相继投入Micro LED的研究,在消费电子巨头牵动下,Micro LED初步产业化。
2012年,索尼发布55英寸高清Micro-LED电视面板Crystal LED,它是首个作为商业产品出现的产品;
2014年,苹果公司收购Lux Vue,入场Micro LED的技术研究,这项技术真正开始进入大众视野,迄今为止,苹果不仅持续推动Micro LED技术发展,还发布了多款Mini LED相关产品;
2018年,三星于CES展推出全球首款模组化拼接的146英寸Micro LED TV“The Wall”;
2020年12月,三星发售110英寸Micro LED电视;
2021年1月,Vuzix发布首款商业化的Micro LED AR智能眼镜。[17]
从专利上来看,2002年~2014年,Micro LED专利申请总量较小。而自2017年开始,申请量开始大幅提升。[21]
Micro-LED发展历程[12]
由于技术难题较多,现阶段Micro LED整体市场规模有限,业内预计,Micro LED在2024年将实现大规模商用化。[22]
据Research And Markets统计,2020年,Micro LED的全球市场规模为10亿美元,预计到2027年将以77.1%的年复合增长率增长[23]。另据高工产研LED研究所(GGII)预测,2025年全球市场规模将超过35亿美元,2027年有望突破100亿美元[24]。反观国内方面,有望在大规模商用化之后冲击800亿元市场规模。[22]
Micro-LED技术路线图[6]
目前市场侧Micro LED应用分为两大方向,一是以苹果为代表的可穿戴市场,另一个是以三星、索尼为代表的超大尺寸电视市场。短期来看,市场将集中在超小型显示器上,中长期来看,Micro LED将会横跨可穿戴设备、超大室内外显示屏幕、抬头显示器(Head-Up Display,HUD)、车尾灯、AR/VR/MR、投影机等多领域。[25]
推进产业化的企业主要包括三类:第一类为传统LED芯片和封装企业,如日亚、晶电Lumens等企业;第二类为TFT-LCD和OLED等新型显示企业,如京东方;第三类为终端企业,如索尼、三星、LG。
产业化形式上则以合作为主,Micro LED以定制化设计为主,加之技术要求较高,行业呈现高度整合态势,面板、芯片、巨量转移及驱动IC等厂商抱团式发展。[26]
国际上,相关融资也此起彼伏,目标均指向大规模产业化。
2022年1月~11月中旬Micro LED国际相关融资不完全统计,制表丨果壳硬科技
Micro LED在国内也受到热捧,在政策上不断倾斜,且投融资动作频繁。《2022 Mini/Micro LED显示产业白皮书》显示,仅2022年1月~8月,国内就有30多家企业有投资动作,涉及资金总计达415亿元。[10]
我国产业链上下游企业也纷纷在LED、巨量转移、彩色化、检测、修复等关键技术开展技术合作,形成“京东方+华灿光电”“三安+华星光电”“富采+錼创+友达+群创”三大阵营[27]。与此同时,国内已展开可穿戴显示、高清移动显示、车载显示、高清大尺寸显示、超大尺寸拼接商用显示样机的研发及试产工作。[18]
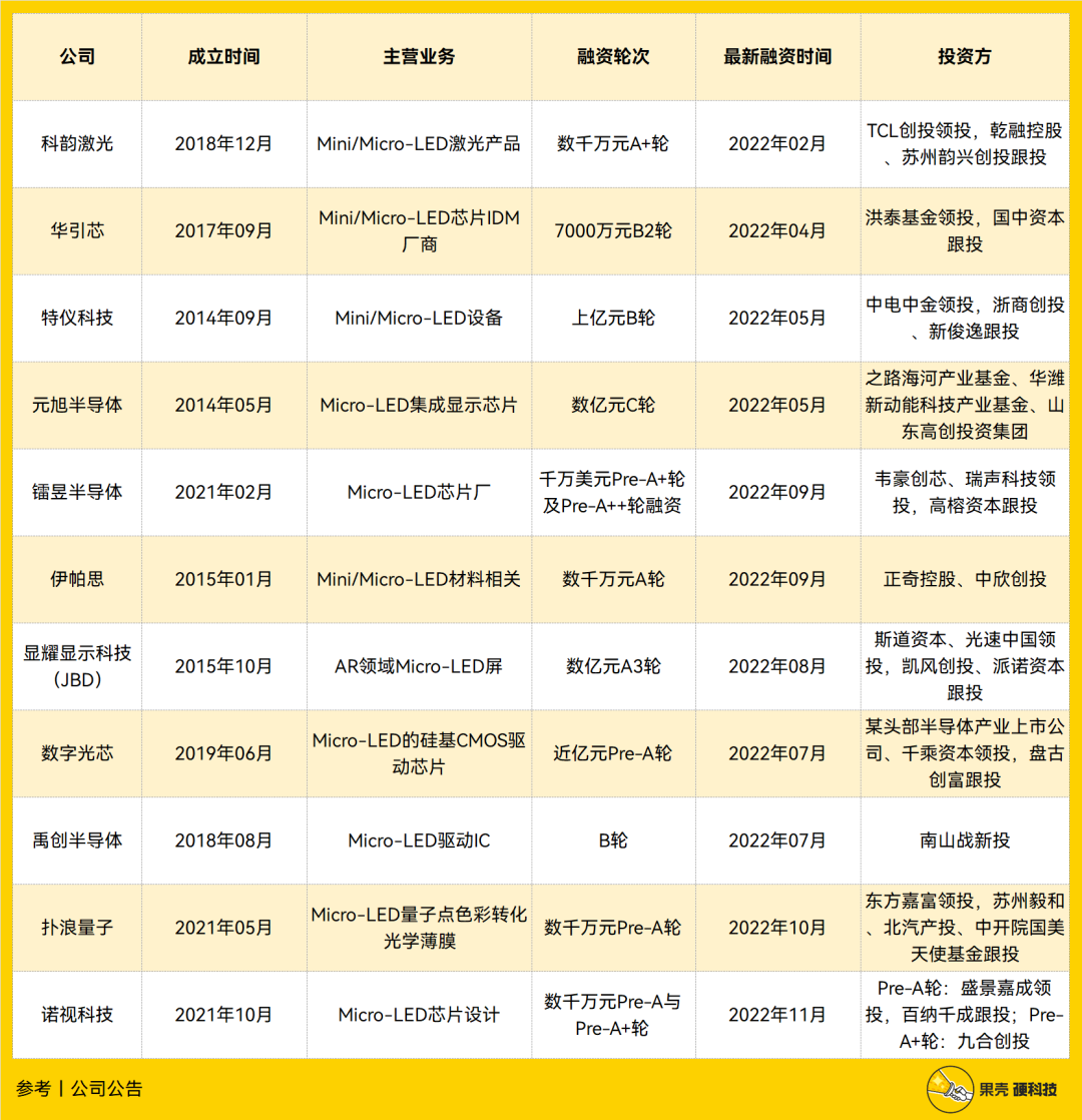
2022年1月~11月中旬Micro-LED国内相关融资不完全统计,制表丨果壳硬科技
对产业来说,Micro LED未来之路非黑即白,从好的方面来看,市场前景一片光明,从坏的方面来看,短时是销量的博弈。
一方面,市场下行,面板行业则是砍单风暴的第一批“受害者”,消费电子需求不济,不知道这种情况是否会在大规模商业化时有所缓解。
另一方面,对普通消费者而言,他们更多关注的是产品的性能、功能及价格,对于采用是哪种技术,并不会过多关心。对于显示厂商来说,最为重要的,可能便是思考如何让更多普通消费者感受到Micro LED对生活的改变。
References:
来源:果壳硬科技
往/期/回/顾

扫码关注我们
查看更多精彩内容
加入MicroLED交流群
与上万+业内朋友在一起
商业投稿、合作热线:021-33361030

